lemon-mirror:
Home >> Acura >> 2011 >> RL >> Repair and Diagnosis >> Engine Performance >> System >> Advanced Diagnostics -- RL >> DTC P0480: Radiator Fan Control (RFC) System Malfunction >> Notes

DTC P0480: Radiator Fan Control (RFC) System Malfunction: Notes

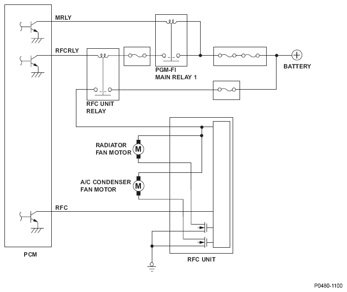
Fig 1: Radiator Fan Control (RFC) - Circuit Diagram
G08547062