lemon-mirror:
Home >> Acura >> 2011 >> RL >> Repair and Diagnosis >> Engine Performance >> System >> Advanced Diagnostics -- RL >> DTC P0685: Powertrain Control Module (PCM) Internal Circuit Malfunction (Power Control Circuit) >> Notes

DTC P0685: Powertrain Control Module (PCM) Internal Circuit Malfunction (Power Control Circuit): Notes

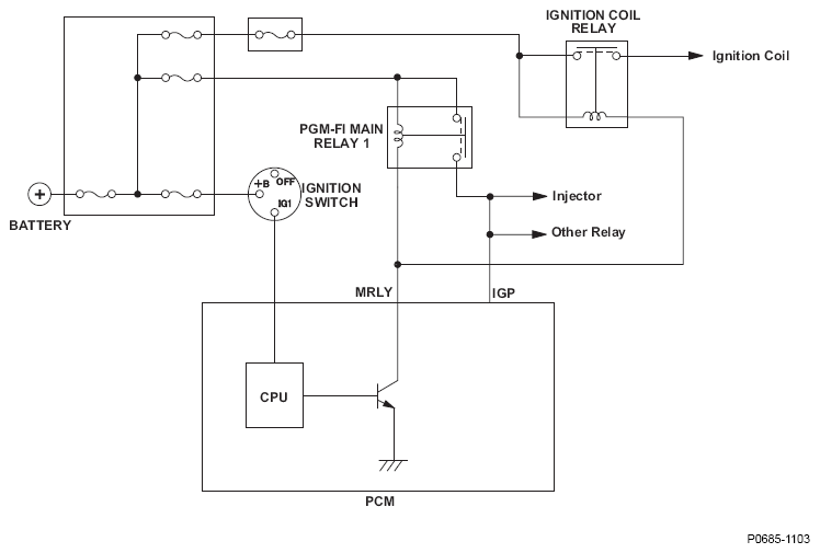
Fig 1: Powertrain Control Module - Circuit Diagram
G08547086