lemon-mirror:
Home >> BMW >> 1985 >> 635CSi Automatic >> Repair and Diagnosis >> Electrical >> Component Locations >> Electrical Component Locator >> Miscellaneous Components

Miscellaneous Components

MISCELLANEOUS COMPONENTS LOCATION

Component Location
ABS Hydraulic Unit Right of left front wheelwell. See Figure.
A/C Evaporator Temperature Regulator On left side of A/C-heater unit.
Airflow Meter Behind air cleaner housing, on top of engine.
Alarm Horn Below air cleaner intake, behind right side headlights.
Auxiliary Fan Normal Speed Resistor On auxiliary fan shield, ahead of radiator.
Cruise Control Actuator Below hydraulic fluid reservoir, behind left side headlights. See Figure.
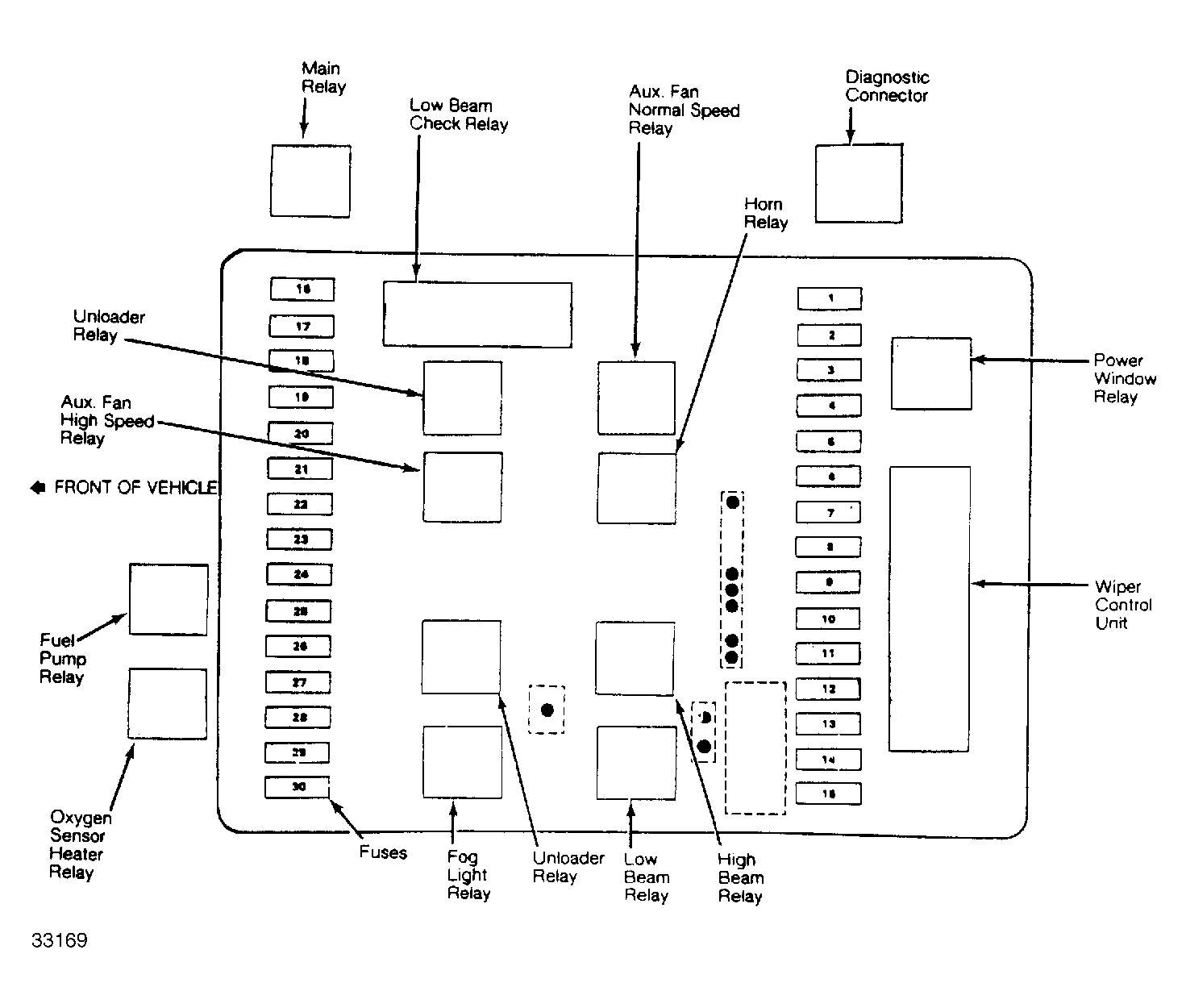
Diagnostic Connector On bracket next to main fuse/relay box. See Figure.
Filter Capacitor Behind right side headlights.
Main Fuse/Relay Box On left front wheelwell. See Figure.
Hazard/Turn Signal Flasher Under left side of steering column.
Heater Regulator Behind temperature select control knob.
Lock Heater In left front door.
On-Board Computer Relay Box Under left side of dash.
Power Window Circuit Breaker Under left side of dash.
Seat Belt Warning Chime Under dash, above and to left of glove box.
Windshield Washer Jet Heaters On windshield washer jet nozzles.