lemon-mirror:
Home >> BMW >> 1996 >> 318is Automatic >> Repair and Diagnosis >> Quick Lookups >> Technical Bulletins >> Technical Service Bulletins >> Engine Control Systems >> Oxygen Sensor Update & DME Reprogramming (11 06 98)

Oxygen Sensor Update & DME Reprogramming (11 06 98)

Publication date: 1998-11-01
Reference number: 11 06 98

OXYGEN SENSOR UPDATE & DME REPROGRAMMING

OXYGEN SENSOR UPDATE & DME REPROGRAMMING

TECHNICAL SERVICE BULLETIN

Reference Number(s): 11 06 98

OXYGEN SENSOR UPDATE AND DME REPROGRAMMING

Model(s): 1996 BMW (E36) 318ti, 318i, 318is, 318iC, Z3, with M44 engine

Group: 11 - Engine

Bulletin No.: 11 06 98

Date: November 1998

NOTE: This Service Information bulletin supersedes S.I. 11 06 98 dated November 1998.

Perform the procedure outlined in this service information on all affected vehicles the next time they are in the shop for maintenance or repairs.

SITUATION

The oxygen sensors of the affected vehicles listed below may over time develop poor internal electrical connections which will cause the check engine light to illuminate.

If this situation occurs the possible fault codes set in the DME are:

VEHICLES AFFECTED

This Service Action involves E36 vehicles with M44 engines which were produced from 1/96-12/96.

In order to determine if a specific vehicle is affected by this Service Action, it will be necessary to utilize the "Service Menu" of the DCS (Dealer Communication System). Based on the response of the system, either proceed with the corrective action or take no further action.

The Chassis Number Ranges listed below are only for informational purposes and are not to be considered as the only deciding factor.

VEHICLES AFFECTED

Model Chassis Number Ranges
318ti AS95006-AS98056
318tiA AU35007-AU39278
318i/4 LC50027-LC51490
EE56005-EE56822
318i/4A LC70034-LC72469
EK20005-EK21368
318i/2 EY20013-EY21333
318i/2A EY30005-EY31336
318iC EY00003-EY01893
318iCA EY10001-EY11845
Z3 LB65004-LB83172
Z3A LE00700-LE00799

CORRECTION

Replace both oxygen sensors (pre cat regulating sensor and post cat monitoring sensor) and reprogram the Engine Control Module (DME) using DIS or MODIC P14.0 programming software or higher.

PROCEDURE

- Read and print out DME fault codes.

- Any oxygen sensor fault codes listed in the situation section above should be ignored. Troubleshoot and repair other DME fault codes using the DIS tester instructions as necessary.

- Clear all fault codes stored in the DME.

- Reprogram the DME using P15.0 programming software or higher (available as of CD 15). Refer to the attachment for programming instructions and to S.I. 12 02 98 for programming hints if problems are encountered.

- After reprogramming the ECM/DME, one of the following part numbers for a programmed control unit" must be displayed on the ECM/DME identification screen:

PROGRAMMED CONTROL UNIT PART NUMBERS

Body Model Production Part Number "Programmed Control Unit"
E36 318i/ti/iS/iC Z3 1/96-12/96 1 439 324
318iA/tiAiSA/iCA Z3A 1/96-12/96 1 439 330
NOTE: Part numbers are subject to change with a newer/higher version of programming software.

Replace the regulating and monitoring oxygen sensors as outlined in the E36 repair manual group 11 section 11 78 510.

PARTS INFORMATION

PARTS INFORMATION

Part Number Qty. Description
11 78 1 247 406 1 Regulating Oxygen Sensor - 3 Series & Z3
11 78 1 739 845 1 Monitoring Oxygen Sensor - 3 Series
11 78 1 743 996 1 Monitoring Oxygen Sensor - Z3

SERVICE ACTION LABEL INSTRUCTIONS

This Service Action has been assigned code number 221. After the vehicle has been checked, and corrected if necessary, obtain a label (SD 92-095) and:

a) emboss your BMW dealer warranty number in the middle of the label (1);

b) punch out code number 221 printed on the label and,

c) affix the label to the B pillar as shown in Fig 1 .

If the vehicle already has a label from a previous Service Action/Recall Campaign, affix the new label next to the old one. Do not affix one label on top of another one because a number from an underlying label could appear in the punched-out hole of the new label.

WARRANTY INFORMATION

Reimbursement for this Service Action will be provided through Campaign Entry.

The attached notification letter will be sent to all customers with affected vehicles.

SPECIAL DEFECT CODE: 00 11 20 01 00

WORK PACKAGE #1: Replace both oxygen sensors and reprogram the DME. (includes reading and printing out DME fault codes)

LABOR OPERATION: 00 51 367

LABOR ALLOWANCE: 11 FRU

PART ALLOWANCE

Model Part Number Qty.
E36 3 Series 11 78 1 247 406 1
11 78 1 739 845 1
E36 Z3 11 78 1 247 406 1
11 78 1 743 996 1

OWNER NOTIFICATION LETTER

----------------------------------------------------------------------

BMW SERVICE ACTION TO REPLACE YOUR VEHICLE'S OXYGEN SENSORS AND UPDATE THE ENGINE CONTROL MODULE SOFTWARE

Dear valued BMW Owner:

BMW has become aware of incidents of premature wear of oxygen sensors in certain 1996 BMW 318ti, 318i, 318is, 318iC and Z3 vehicles with 1.9 liter engines.

In order to prevent this situation from occurring on your vehicle, BMW is conducting a Service Action. We are asking you as the owner of an affected vehicle to contact your Authorized BMW center at your earliest convenience to have the repair performed.

The Problem is...

Your BMW automobile is equipped with a controlling and a monitoring oxygen sensor, providing a closed-loop feedback for optimum engine operation. Over time, one or both oxygen sensors may become deficient in its function. In such a case, the CHECK ENGINE light would illuminate indicating a drivetrain-related problem.

What BMW and your Authorized BMW center will do...

BMW will repair your vehicle free of charge for parts and labor. Your authorized BMW center will replace both oxygen sensors of your vehicle with an improved version.

Your obligations are...

At your earliest convenience, please contact your Authorized BMW center to schedule an appointment to have this Service Action performed.

If you need help...

Should you have any questions about this Service Action that cannot be answered by your Authorized BMW center, please call our Customer Relations Department, toll free, at 1-800-831-1117.

If you don t own this vehicle...

If you are no longer the owner of this vehicle, we would greatly appreciate your furnishing us with the name and address of the new owner, using the enclosed return postage-paid card.

On a personal note..

We appreciate your confidence in our product and wish to do everything we can to retain that confidence. BMW of North America, Inc. in cooperation with our Authorized centers will strive to minimize any inconvenience to you caused by this Service Action. We ask that you join us in our desire to minimize air pollution and any adverse impact on our environment and have this Service Action conducted on your vehicle.

Very truly yours,

BMW OF NORTH AMERICA, NC.

----------------------------------------------------------------------

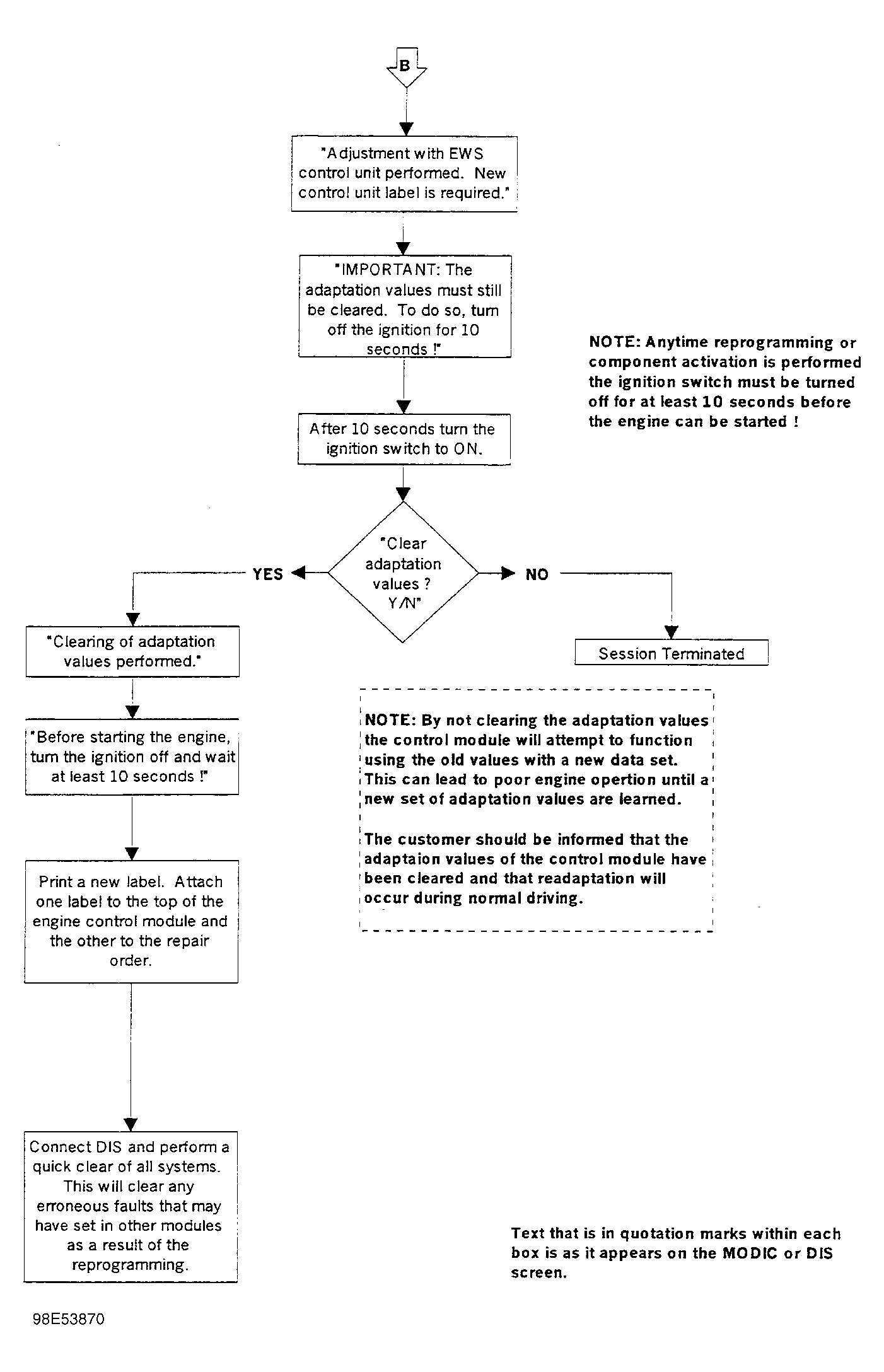
ATTACHMENT TO S.I. 11 06 98

SECTION A: PROGRAMMING OF ENGINE CONTROL MODULE (DME)

The flow charts shown in Fig 2 , Fig 3 and Fig 4 provide information on how to perform a determination and programming/update of a currently installed or replacement "flash" control module using the MODIC or DIS.

Fig 1: Service Action Label
G94A51540
Fig 2: Engine Control Module (DME) Programming Flowchart Page 1
G98A53868
Fig 3: Engine Control Module (DME) Programming Flowchart Page 2
G98B53869
Fig 4: Engine Control Module (DME) Programming Flowchart Page 3
G98E53870