lemon-mirror:
Home >> BMW >> 2002 >> X5 46i >> Repair and Diagnosis >> General Information >> OEM General Information >> Model Update - Overview >> X5 Update >> System Components >> Valve Unit

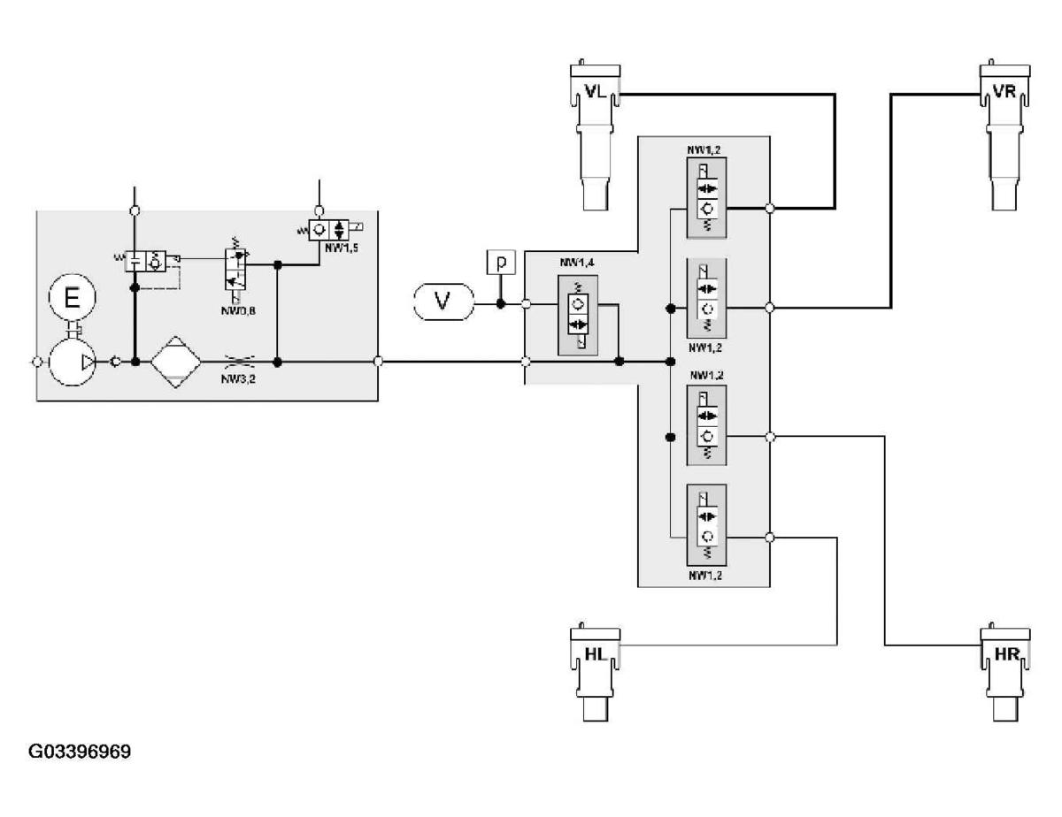
Valve Unit

In the valve unit, four bellows valves and the pressure accumulator valve are activated. The bellows valves and the pressure accumulator valve are solenoid valves which are closed under spring pressure when de-energized.

Fig 1: Pneumatic Layout Of Control Valve
G03396968Courtesy of BMW OF NORTH AMERICA, INC.
Fig 2: Control Valve Schematic
G03396969Courtesy of BMW OF NORTH AMERICA, INC.