lemon-mirror:
Home >> Buick >> 1975 >> Skyhawk Base, Automatic Trans >> Repair and Diagnosis >> Body & Frame >> Windows >> Power Windows >> Testing >> Window Motor

Window Motor

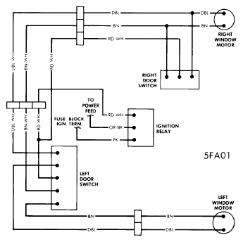
Check power feed wire to motor terminals, if power is available, check motor ground. Inspect window regulator and channels for possible binding. Connect a jumper wire to power source and one of the motor terminals, then connect to the other motor terminal. Motor should operate window up and down, if not, replace motor.

Fig 1: "F BODY POWER WINDOW WIRING DIAGRAM ("B", "C" & "E" BODY TWO-WINDOW TYPE SIMILAR)
G09353669Courtesy of GENERAL MOTORS COMPANY