lemon-mirror:
Home >> Buick >> 2010 >> LaCrosse CXS >> Repair and Diagnosis >> Engine Performance >> System >> Data Communication System >> Schematic and Routing Diagrams >> Data Communication Schematics

Data Communication Schematics

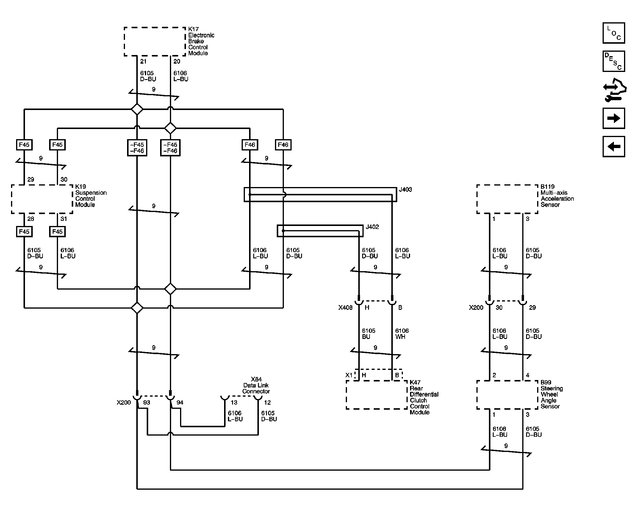
Fig 1: High Speed GM LAN (F46)
GM2291961Courtesy of GENERAL MOTORS CORP.
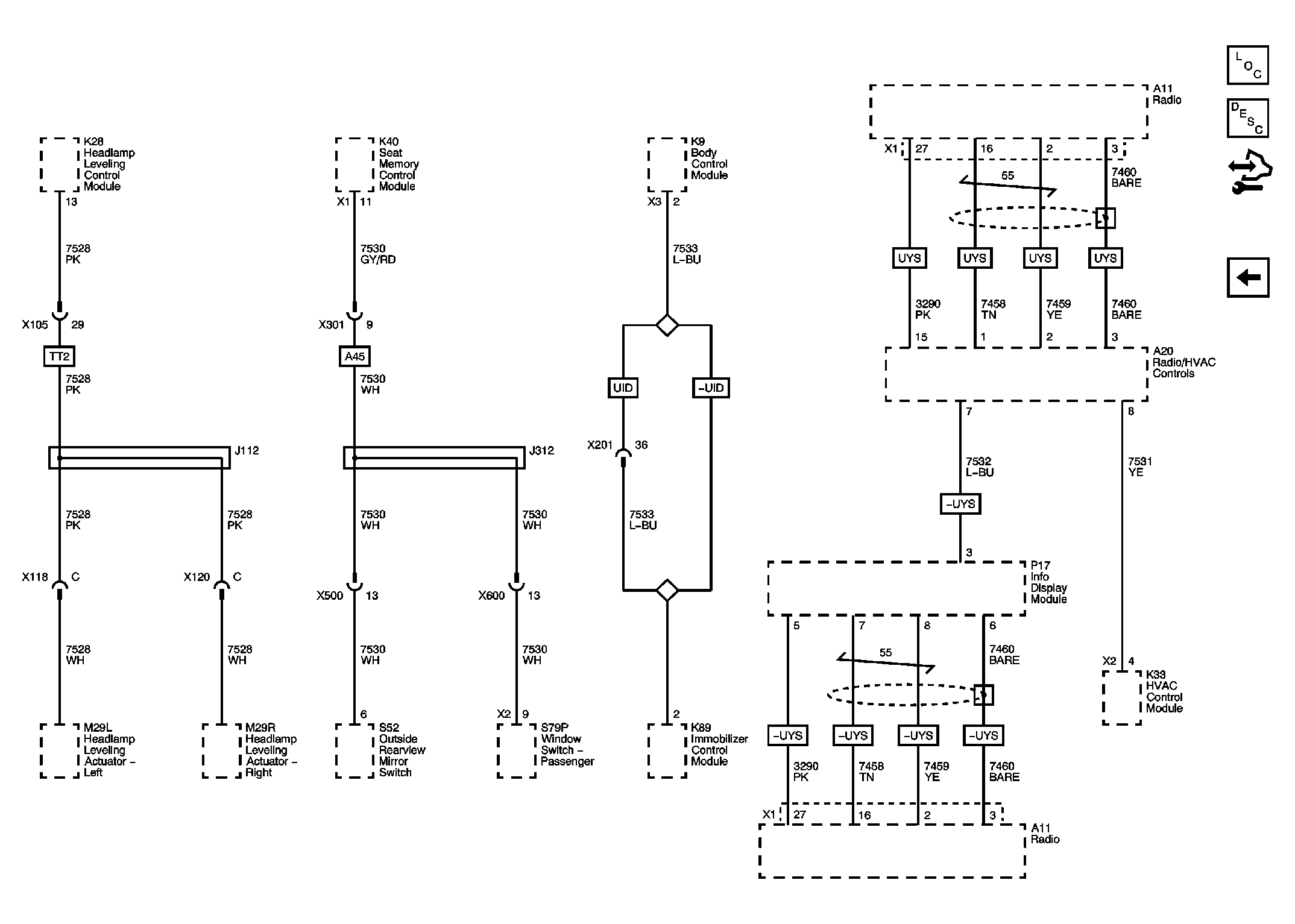
Fig 2: High Speed GM LAN (without F46)
GM2204149Courtesy of GENERAL MOTORS CORP.
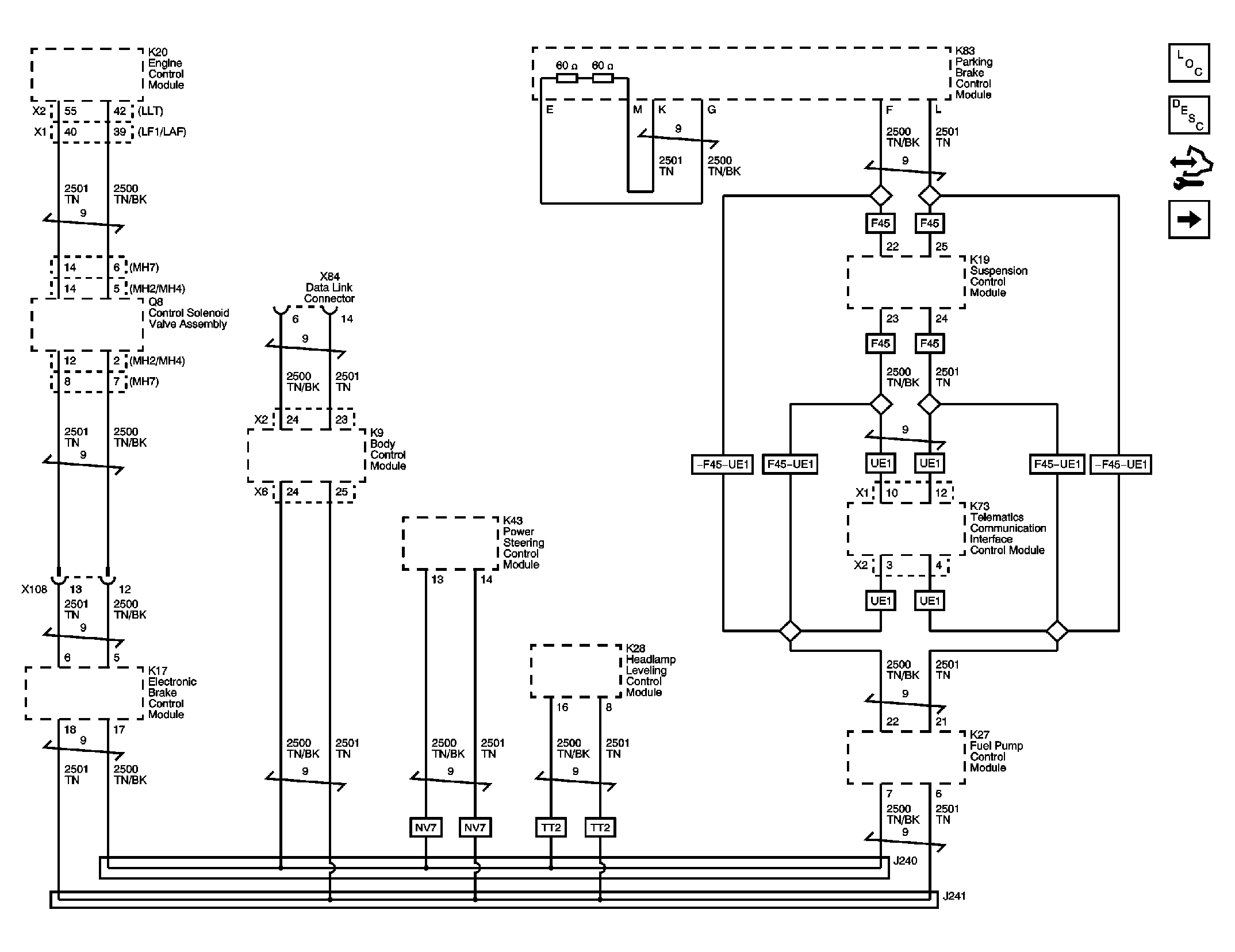
Fig 3: High Speed GM LAN Bus 2
GM2204155Courtesy of GENERAL MOTORS CORP.
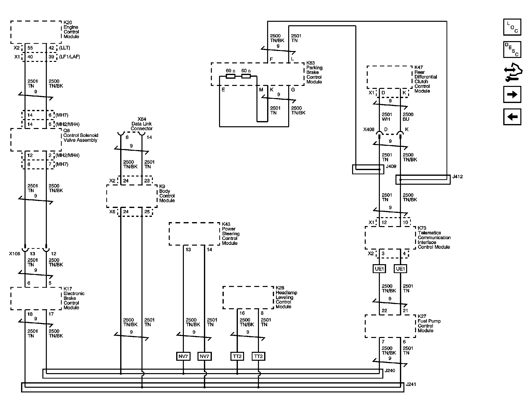
Fig 4: Low Speed GM LAN
GM2204164Courtesy of GENERAL MOTORS CORP.
Fig 5: Communications Enable
GM2204170Courtesy of GENERAL MOTORS CORP.
Fig 6: Local Interconnect Network Bus 1, 2, 3, 4
GM2204172Courtesy of GENERAL MOTORS CORP.
Fig 7: Local Interconnect Network Bus 6, 8, 9, 10, 11, and CAN Graphical Interface
GM2204176Courtesy of GENERAL MOTORS CORP.