lemon-mirror:
Home >> Buick >> 2011 >> LaCrosse CXS >> Repair and Diagnosis >> Engine Performance >> System >> Data Communications System >> Wiring Schematics >> Data Communication System Wiring Schematics

Data Communication System Wiring Schematics

Fig 1: High Speed GM LAN (1 of 2) Wiring Schematic
GM2393022Courtesy of GENERAL MOTORS CORP.
Fig 2: High Speed GM LAN (2 of 2) Wiring Schematic
GM2393024Courtesy of GENERAL MOTORS CORP.
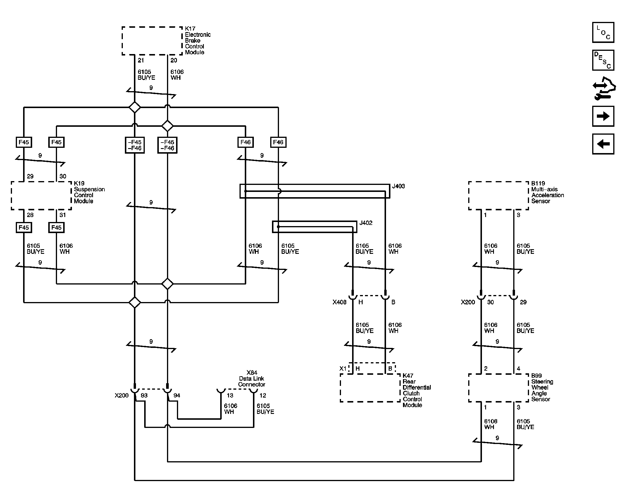
Fig 3: High Speed GM LAN Bus 2 Wiring Schematic
GM2393026Courtesy of GENERAL MOTORS CORP.
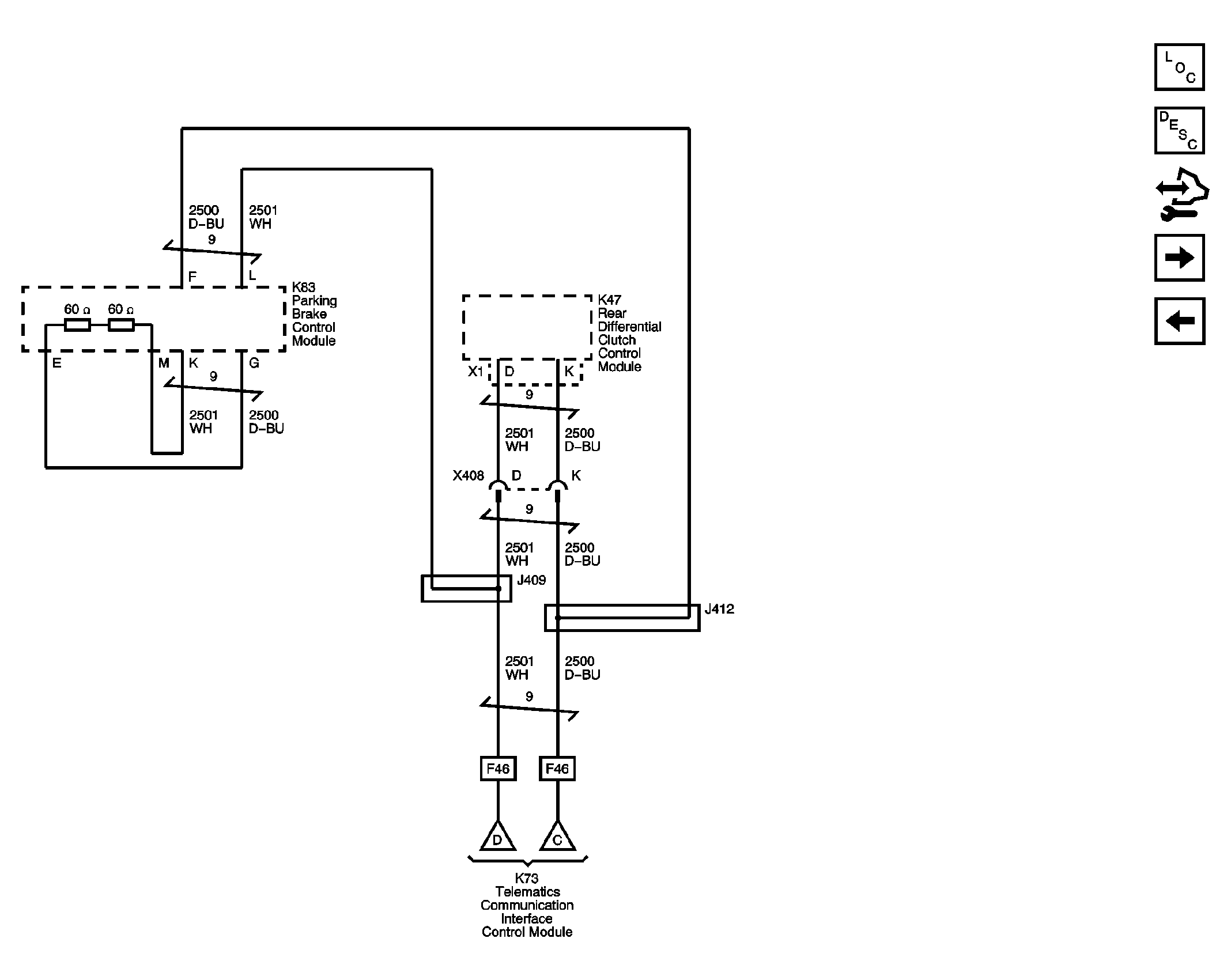
Fig 4: Low Speed GM LAN Wiring Schematic
GM2393028Courtesy of GENERAL MOTORS CORP.
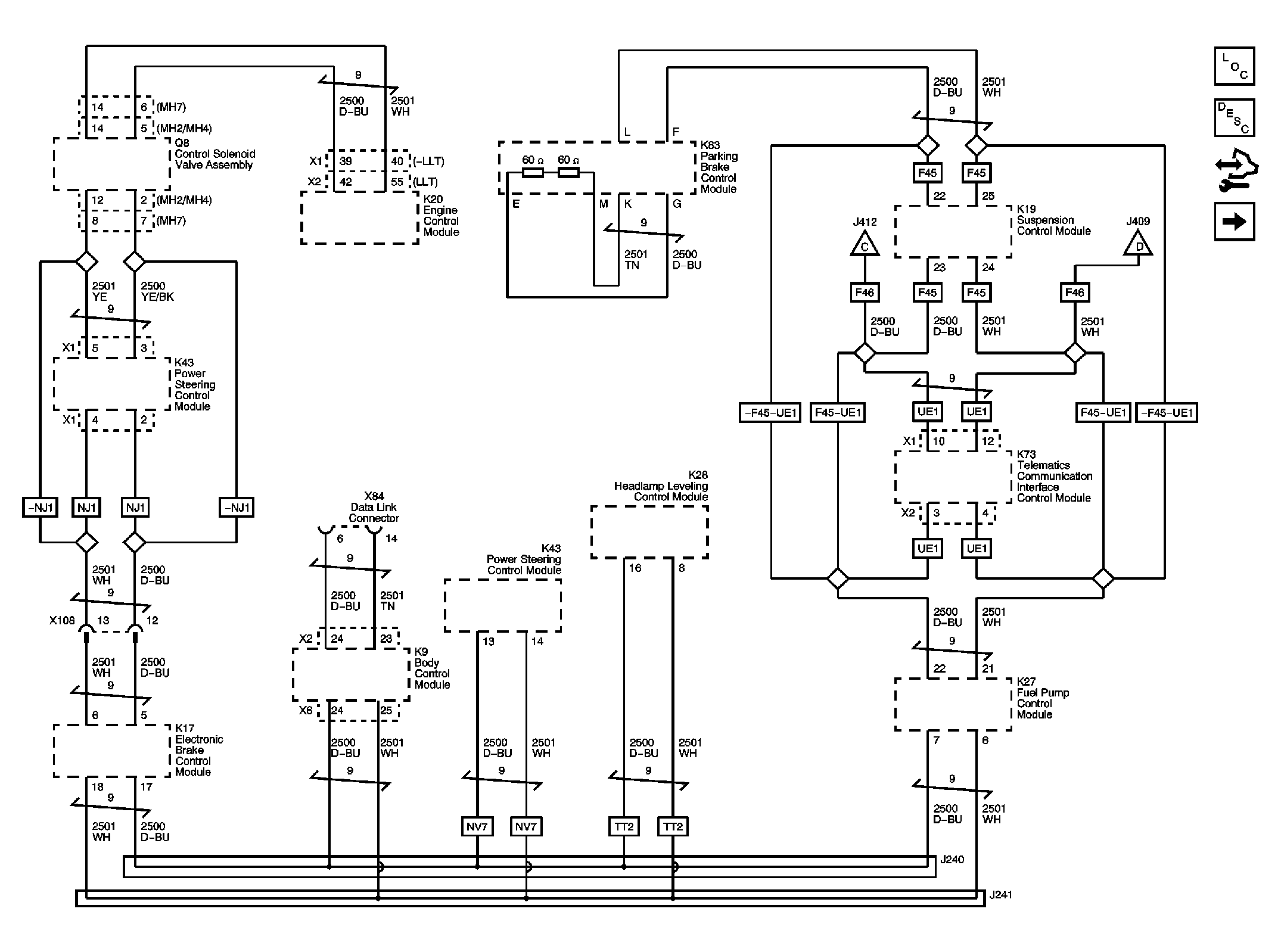
Fig 5: Communications Enable Wiring Schematic
GM2393029Courtesy of GENERAL MOTORS CORP.
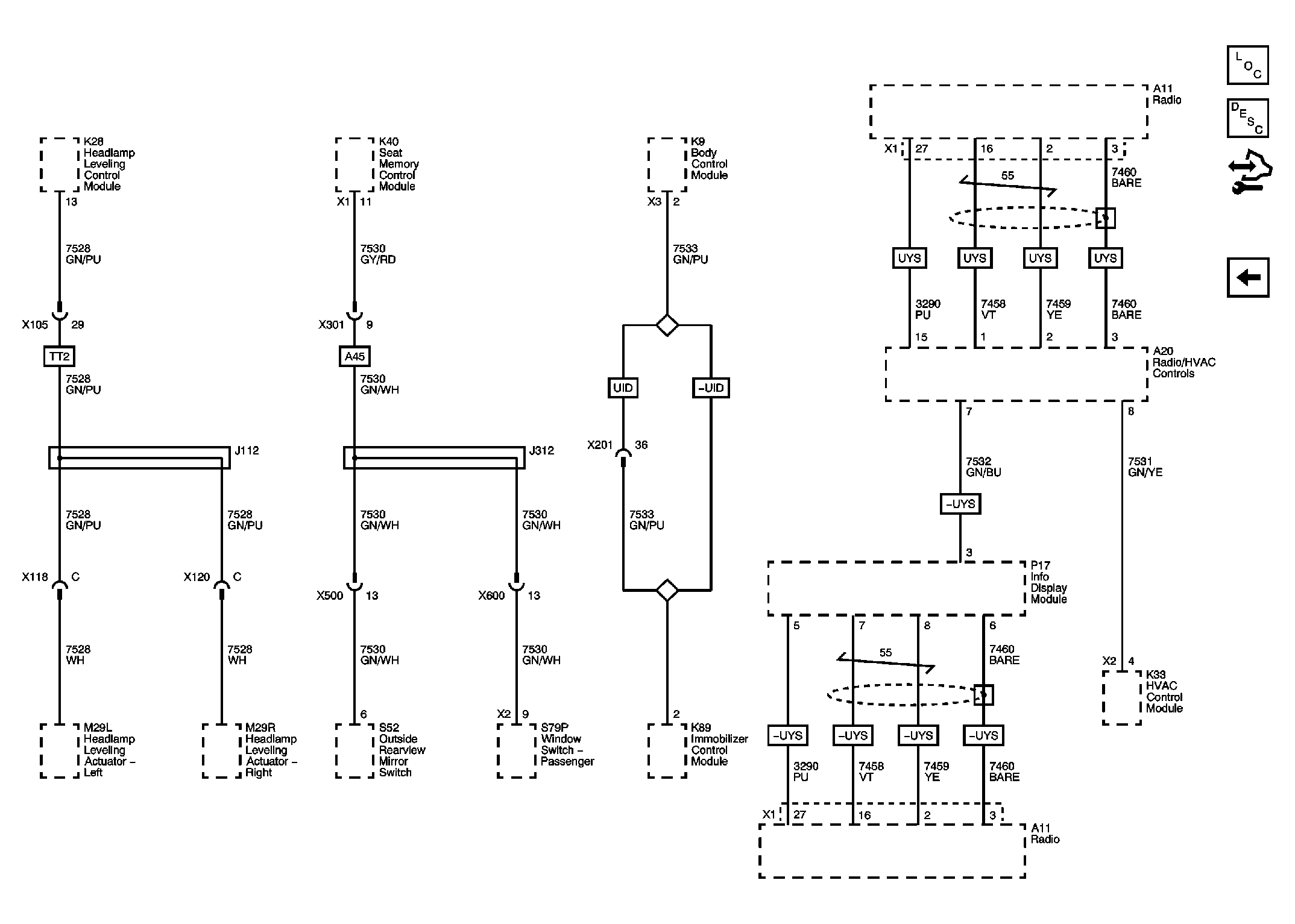
Fig 6: Local Interconnect Network Bus 1, 2, 3, 4 Wiring Schematic
GM2393030Courtesy of GENERAL MOTORS CORP.
Fig 7: Local Interconnect Network Bus 6, 8, 9, 10, 11, and CAN Graphical Interface Wiring Schematic
GM2394775Courtesy of GENERAL MOTORS CORP.