lemon-mirror:
Home >> Buick >> 2011 >> LaCrosse CXS >> Repair and Diagnosis >> Transmission >> Automatic Trans >> Shift Lock Control System >> Wiring Schematics >> Shift Lock Control Wiring Schematic

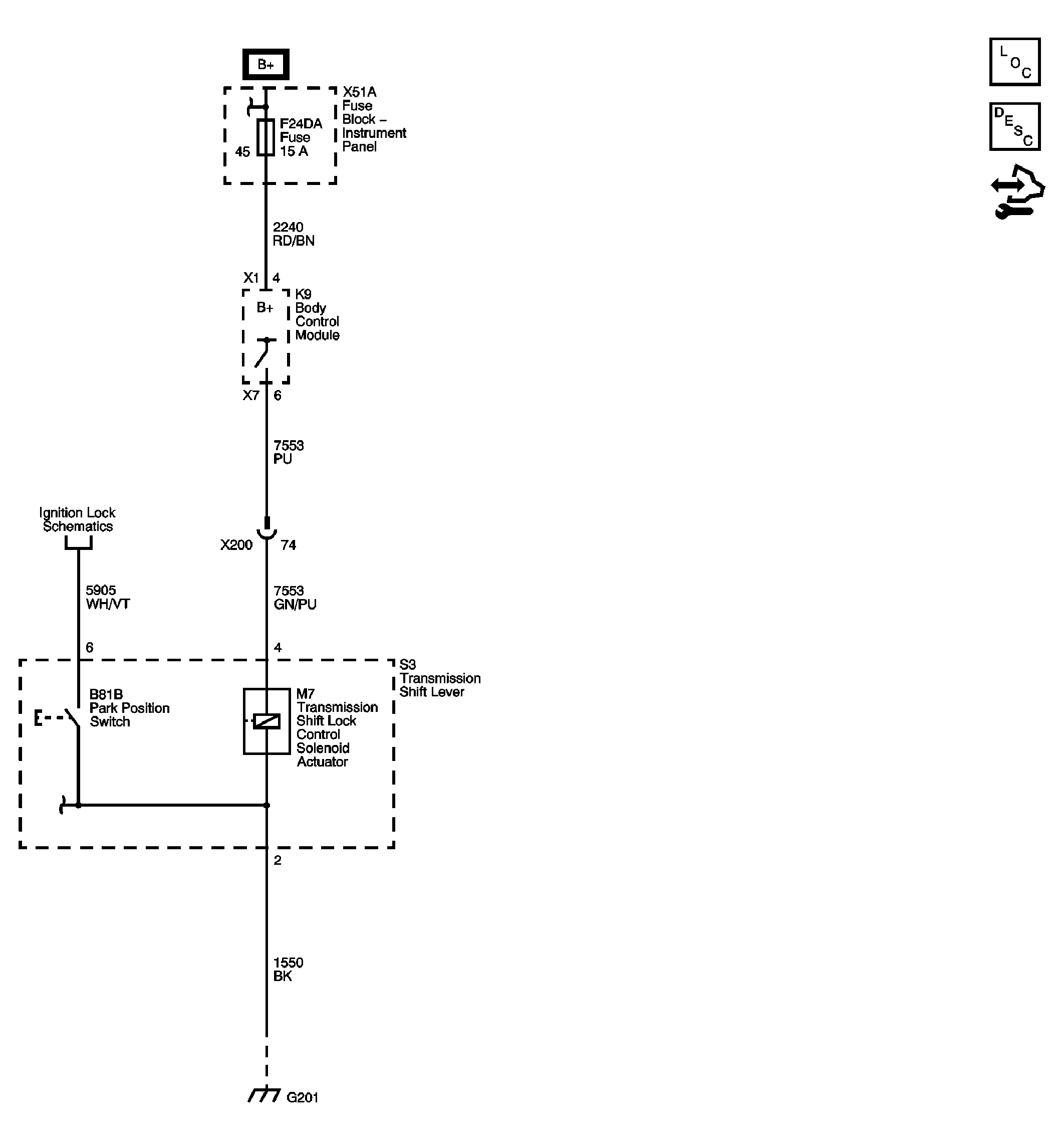
Shift Lock Control Wiring Schematic

Fig 1: Shift Lock Control Wiring Schematic
GM2394896Courtesy of GENERAL MOTORS CORP.