lemon-mirror:
Home >> Buick >> 2014 >> Verano Base >> Repair and Diagnosis >> Engine Performance >> System >> Data Communication System >> Schematic Wiring Diagrams >> Data Communication Wiring Schematics >> Serial Data Communication Enable Wiring Schematics

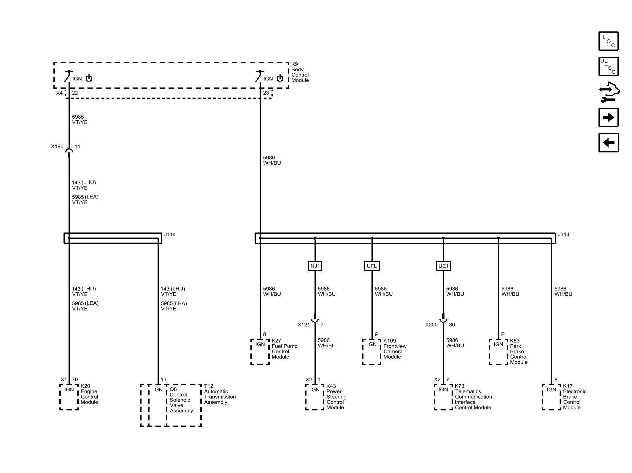
Serial Data Communication Enable Wiring Schematics

Fig 1: Serial Data Communication Enable Wiring Schematic
GM3336858Courtesy of GENERAL MOTORS COMPANY