lemon-mirror:
Home >> Buick >> 2016 >> Cascada Base >> Repair and Diagnosis >> Engine Performance >> System >> Data Communication System >> Schematic Wiring Diagrams >> Data Communication Wiring Schematics >> Low Speed CAN

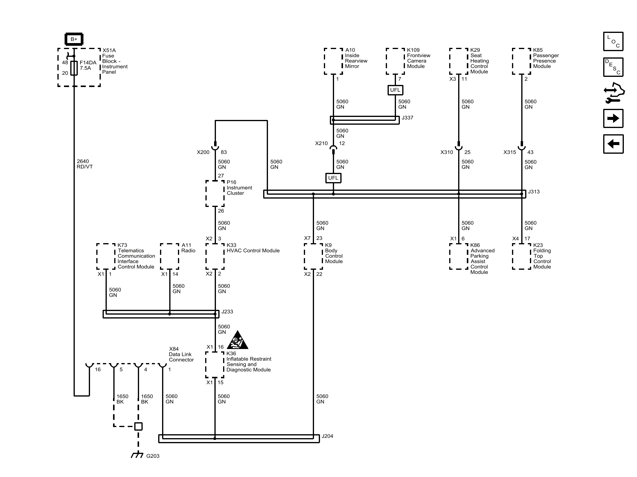
Low Speed CAN

Fig 1: Low Speed CAN
GM4212025Courtesy of GENERAL MOTORS COMPANY