lemon-mirror:
Home >> Buick >> 2017 >> Verano Base, Gas >> Repair and Diagnosis >> Engine Performance >> System >> Data Communication System >> Schematic Wiring Diagrams >> Data Communication Wiring Schematics >> Serial Data Communication Enable

Serial Data Communication Enable

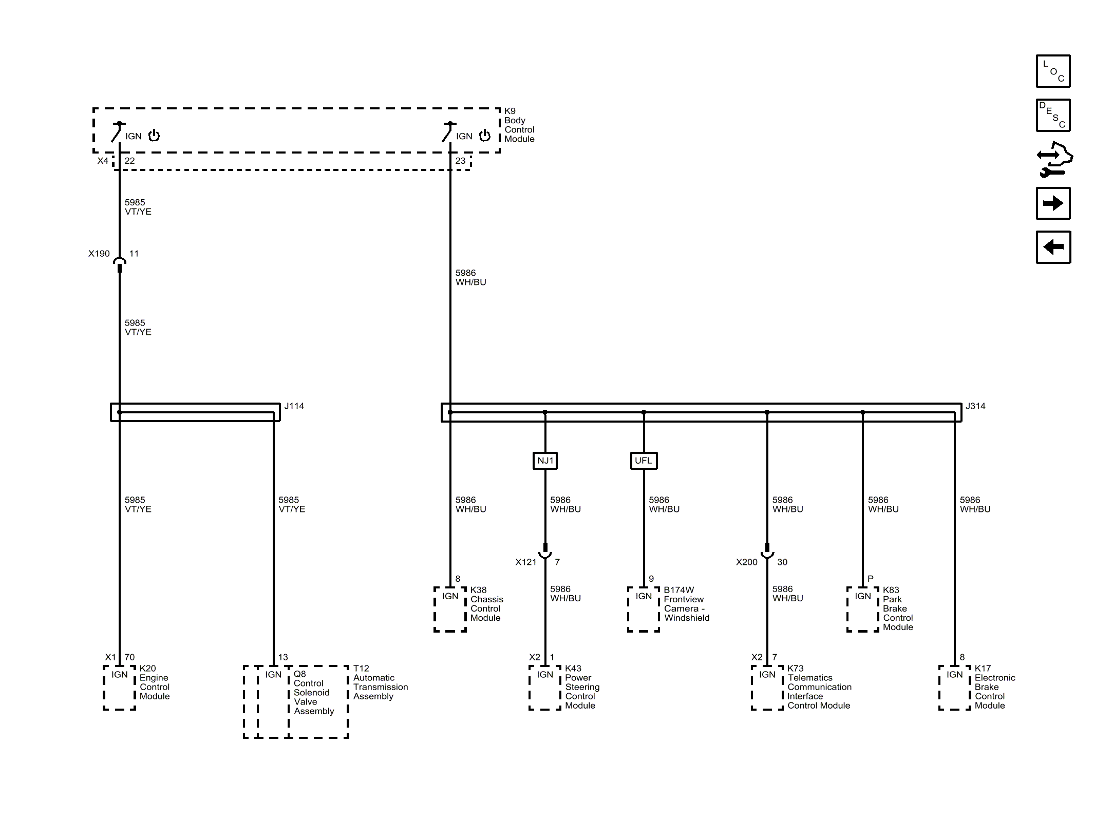
Fig 1: Serial Data Communication Enable
GM4500303Courtesy of GENERAL MOTORS COMPANY