lemon-mirror:
Home >> Cadillac >> 1987 >> Allante F7/ME9 >> Repair and Diagnosis >> Engine Performance >> System >> Basic Diagnostic Procedures >> Fuel Systems >> Fuel Pump Operation >> Notes

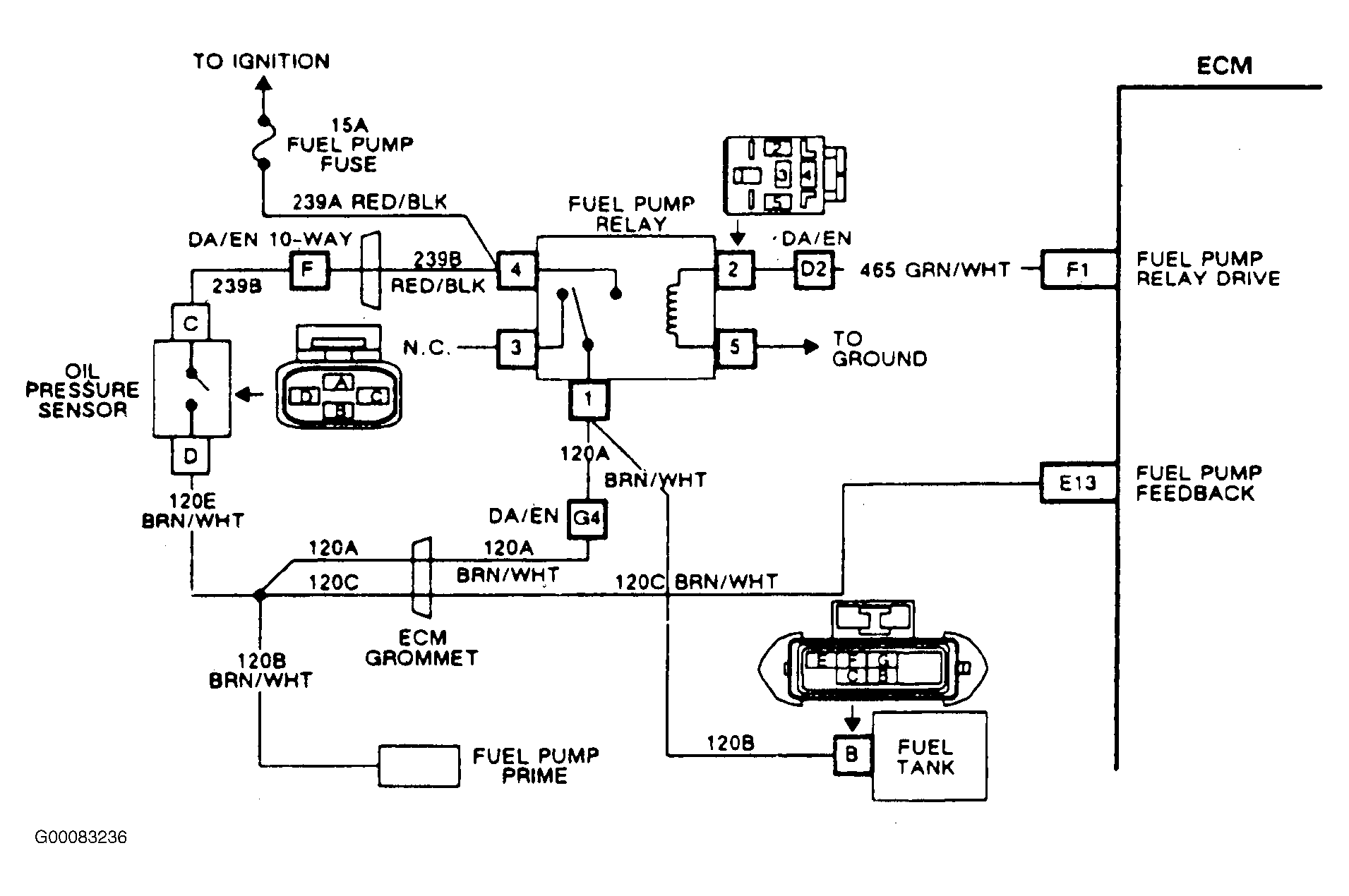
Fuel Pump Operation: Notes

NOTE: Electric fuel pump operation may be checked by using scan tool or by applying battery voltage to electric fuel pump. Electric fuel pump is located in the fuel tank.
NOTE: This procedure tests for fuel supply system problems that can cause incorrect fuel pressure or incorrect fuel pump operation.
NOTE: The following step numbers refer to circled numbers on diagnostic chart. See Figure . For circuit identification, see Figure .