lemon-mirror:
Home >> Cadillac >> 1987 >> Seville >> Repair and Diagnosis >> Engine Performance >> System >> DFI BCM Tests W/Codes >> Code B412 - Battery High >> Notes On INTERMITTENTS

Notes On INTERMITTENTS

If intermittent code is being set, check for loose or dirty connections. Also, check corroded terminal ends.

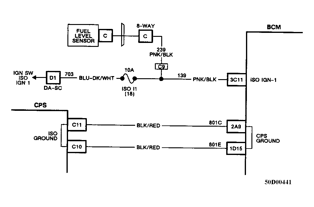
Fig 1: Schematic, Code B412 - Battery High
G50D00441
Fig 2: Flow Chart, Code B412 - Battery High
G4449
Fig 3: Flow Chart, Code B412 - Battery High
GB0048200