lemon-mirror:
Home >> Cadillac >> 1989 >> Seville Base >> Repair and Diagnosis >> Engine Performance >> System >> DFI SYS/Component Tests >> Chart C4 - Est System Check

Chart C4 - Est System Check

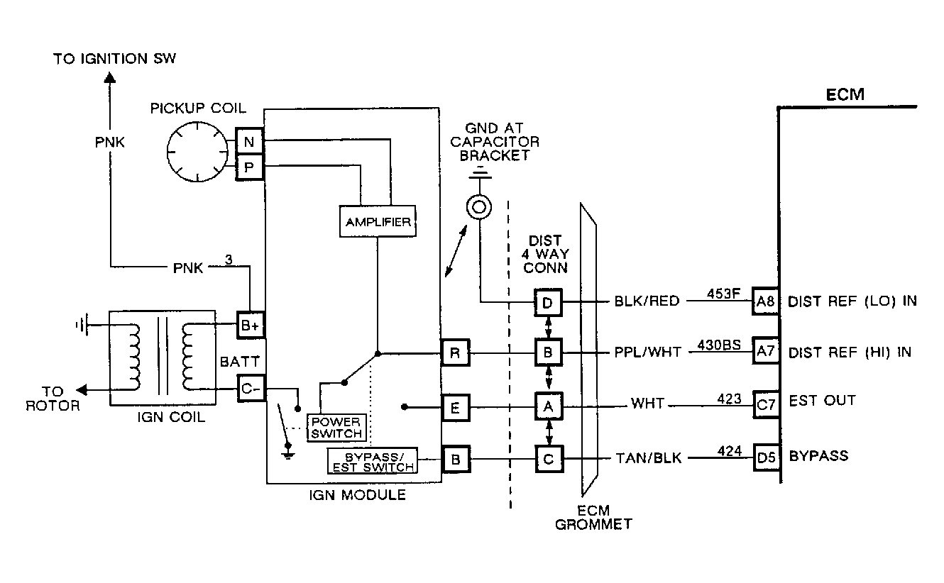
Fig 1: Chart C4, EST System Check Wirng Diagram
G57257

The HEI distributor produces one 5-volt distributor reference pulse each time a cylinder reaches 10 degrees BTDC (base ignition timing). These pulses are sent from distributor to ECM on circuit No. 430. ECM adds spark timing information to reference pulses received from HEI and sends out a 5-volt EST pulse over circuit No. 423.

The ECM can choose to control spark timing. The HEI by-pass circuit (circuit No. 424) is turned on by the ECM when the ECM wishes to control timing. The HEI by-pass circuit is turned off and the HEI module grounds EST circuit No. 423. Circuit No. 453F is a common ground between ECM and HEI. The ECM and HEI compare by-pass, EST, and reference pulses to ground over this circuit. A circuit No. 453 open to the HEI or ECM can cause a failure of the ECM to recognize a reference pulse, or the HEI module to recognize an EST pulse. The ECM compares status of EST circuit to the status of the by-pass circuit in order to detect a fault Code E023. Possible causes for this code are: circuit No. 423 open or grounded, circuit No. 424 open or grounded, circuit No. 453F open to ground at HEI or ECM, poor connections in circuit No. 450, and ECM or HEI module faults.

NOTE: Test numbers refer to test numbers on diagnostic chart.
  1. Four 12" jumper are needed for this diagnostic procedure. Jumper wires MUST have male and female Weatherpack Connectors (12014836 and 12014837) on either end. With distributor connector unplugged, use jumper wires to reconnect terminals. Use instructions provided in ECM CODE EO23 - EST CIRCUIT PROBLEM chart.
  2. With only distributor reference and distributor reference ground umpered, engine will run on back-up spark control. This step checks for proper ground connection between ECM and engine, and between ECM and HEI.
  3. This step ensures that ECM is providing an EST output signal over circuit No. 423.
  4. This step checks the ability of the HEI module to ground EST signal with an open by-pass circuit.
    NOTE: Test numbers refer to test numbers on diagnostic chart.
  5. This step checks the ability if the HEI module to recognize a voltage on by-pass circuit and to stop grounding EST (ECM controlled timing).
  6. This step checks by-pass signal to HEI module. If by-pass signal is being sent by the ECM to the HEI, and if module is interpreting by-pass voltage correctly, then the module will switch off ground to EST.
  7. If chart leads to "EST CIRCUIT IS OKAY", then a fault may exist in the 4-wire Weatherpack connector. Check connector and connector terminals. If connector is okay, clear codes and retest.
Fig 2: Flow Chart C4, EST System Check
G111743
Fig 3: Flow Chart C4, EST System Check
GB0046494