lemon-mirror:
Home >> Cadillac >> 1995 >> Eldorado Base >> Repair and Diagnosis >> Engine Performance >> System >> Engine Controls - Tests W/Codes >> Pcm Code Charts >> Code P039, TCC Engagement Problem >> Note On Intermittent

Note On Intermittent

Intermittent Code P039 nay be caused by delayed TCC engagement (usually first apply after a cold start) or by TCC slippage during high engine load conditions. Delayed TCC engaged can be checked using PCM output override PS01 (TCC solenoid) to engage and disengage and time how long it takes TCC to engage by watching PCM data PD73. Delays of greater than 5 seconds may cause code to set.

TCC slippage during high load conditions can be determined by looking at Code P039 snapshot data. High throttle angle (PD01), MAP (PD02) may indicate a high load condition. Duplicating high load conditions may cause the code to set.

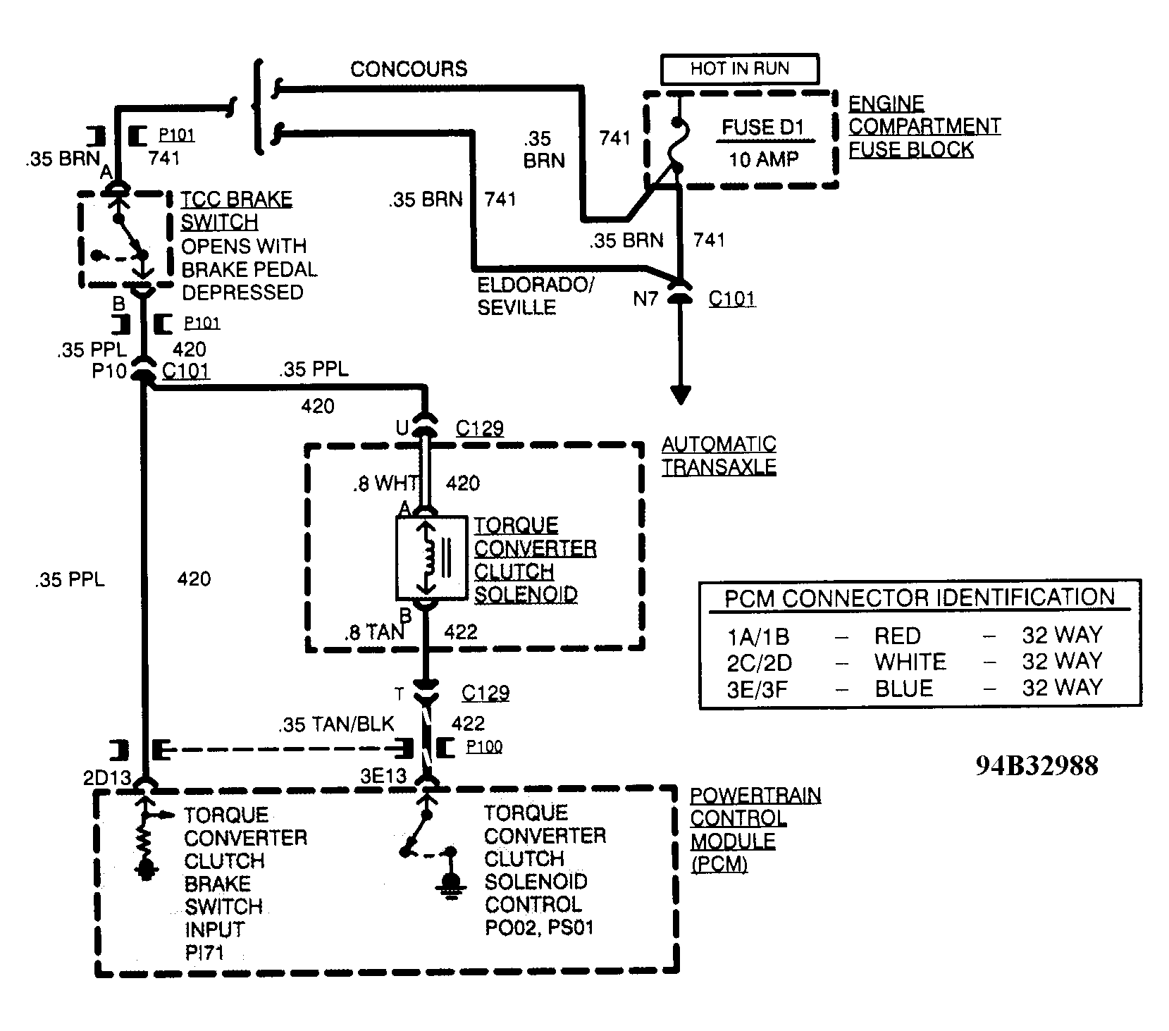
Fig 1: Code P039 Schematic - 1 Of 2, TCC Engagement Problem
G94B32988Courtesy of GENERAL MOTORS CORP.
Fig 2: Code P039 Schematic - 2 Of 2, TCC Engagement Problem
G94C32989Courtesy of GENERAL MOTORS CORP.
Fig 3: Code P039 Diagnostic Flow Chart - 1 Of 2, TCC Engagement Problem
G94F32990Courtesy of GENERAL MOTORS CORP.
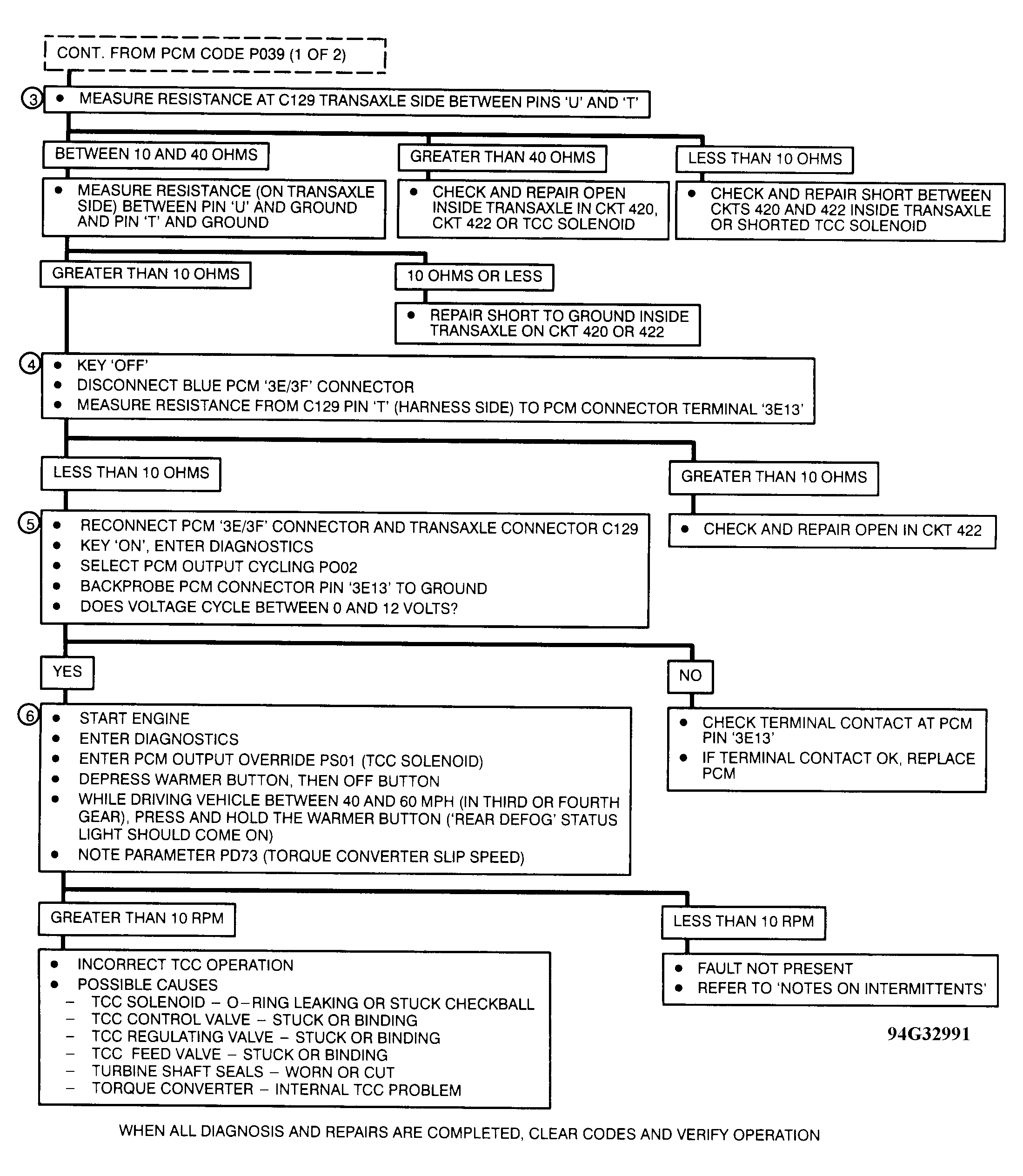
Fig 4: Code P039 Diagnostic Flow Chart - 2 Of 2, TCC Engagement Problem
G94G32991Courtesy of GENERAL MOTORS CORP.