lemon-mirror:
Home >> Cadillac >> 2004 >> Escalade EXT >> Repair and Diagnosis >> Electrical >> Charging Systems >> Battery, Charging System And Starting System >> Component Locator >> Engine Electrical Component Views

Engine Electrical Component Views

Fig 1: Engine Component View (4.8L, 5.3L, 6.0L) - Top Front
GM852327Courtesy of GENERAL MOTORS CORP.
Callout Component Name
1 Generator Connector
2 Evaporative Emission (EVAP) Canister Purge Solenoid Connector
3 Generator
4 Throttle Body
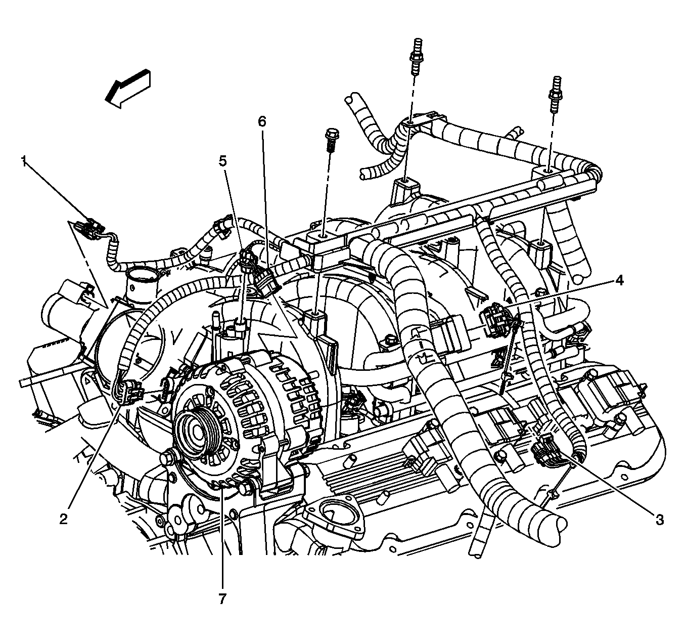
Fig 2: Engine Component View (8.1L) - Top Left
GM852331Courtesy of GENERAL MOTORS CORP.
Callout Component Name
1 Throttle Actuator Control (TAC) Connector
2 Throttle Position Sensor (TPS) Connector
3 Ignition Coil Connector
4 Fuel Injector Connector
5 Evaporative Emission (EVAP) Canister Purge Solenoid Connector
6 Generator Connector
7 Generator
Fig 3: Starter Component View
GM780998Courtesy of GENERAL MOTORS CORP.
Callout Component Name
1 Starter Solenoid
2 Starter