lemon-mirror:
Home >> Cadillac >> 2012 >> Escalade EXT >> Repair and Diagnosis >> External Pages >> Different car >> Section 1220 (Hybrid Engine Control System) >> Component Locator >> Hybrid Controls Electronic Component Views

Hybrid Controls Electronic Component Views

WARNING: This page is about a different car, the 2008 GMC Yukon and 2008 Chevrolet Tahoe. However, it is still accessible from the selected car via links, so may be relevant.
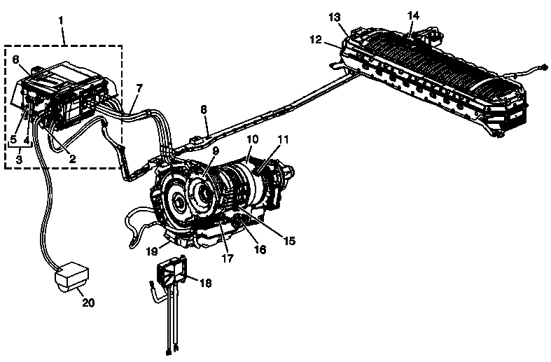
Fig 1: Hybrid Control Electronic Component Views
GM2008825Courtesy of GENERAL MOTORS CORP.
Callout Component Name
1 Drive Motor Generator Control Module Assembly
2 Accessory DC Power Control Module (APM) Assembly
3 Drive Motor Generator Power Inverter Module (PIM) Assembly
4 Hybrid Powertrain Control Module (HPCM)
5 Motor Control Module (MCM) 1, Motor Control Module (MCM) 2
6 Sight Shield Circuit Breaker
7 Drive Motor Generator Power Inverter Module 3 Phase Cable Assembly
8 Drive Motor Battery 300 Volt Positive and Negative Cable Assembly
9 Drive Motor Generator Assembly - 1st Position
10 Drive Motor Generator Assembly - 2nd Position
11 A/Trans Output Speed Sensor Assembly
12 Drive Motor Generator Battery
13 Drive Motor Generator Battery Control Module Assembly
14 Drive Motor Battery Cable Terminal Extension Cover Circuit Breaker
15 Drive Motor Generator Power Inverter Module 3 Phase Cable Cover Circuit Breaker
16 A/Trans Manual Shift Shaft Position Switch Assembly
17 Control Solenoid w/Body and TCM Valve Assembly
18 A/Trans Auxiliary Fluid Pump Control Module Assembly
19 A/Trans Auxiliary Fluid Pump Assembly
20 300 Volt AC Compressor w/Control Module Assembly
Fig 2: High Voltage Ring Terminal Locator
GM2034872Courtesy of GENERAL MOTORS CORP.
Callout Component Name
1 Air Conditioner Compressor 300 V B-
2 Air Conditioner Compressor 300 V B+
3 Motor 2 Phase U
4 Motor 2 Phase W
5 Motor 2 Phase V
6 Motor 1 Phase U
7 Motor 1 Phase W
8 Motor 1 Phase V
9 Drive Motor Generator Battery 300 V B-
10 Drive Motor Generator Battery 300 V B+
Fig 3: Drive Motor Generator Control Module Assembly Mounting Tray Components
GM2008826Courtesy of GENERAL MOTORS CORP.
Callout Component Name
1 Accessory DC Power Control Module Tray Bracket to Accessory DC Power Control Module Tray Assembly Nut
2 Accessory DC Power Control Module Tray Bracket to Front Fender Inner Panel Stud Nut
3 Accessory DC Power Control Module Tray Bracket
4 Accessory DC Power Control Module to A/C Support Bracket Bolt
5 Accessory DC Power Control Module Tray Bracket to Accessory DC Power Control Module Tray Assembly Nut
6 Accessory DC Power Control Module Tray Assembly
7 Accessory DC Power Control Module Tray Bracket to Battery Tray Bracket Studs
8 Accessory DC Power Control Module Tray Bracket