lemon-mirror:
Home >> Cadillac >> 2013 >> SRX Base >> Repair and Diagnosis >> Engine Performance >> System >> Data Communication System >> Schematic Wiring Diagrams >> Data Communication Wiring Schematics >> Object Bus

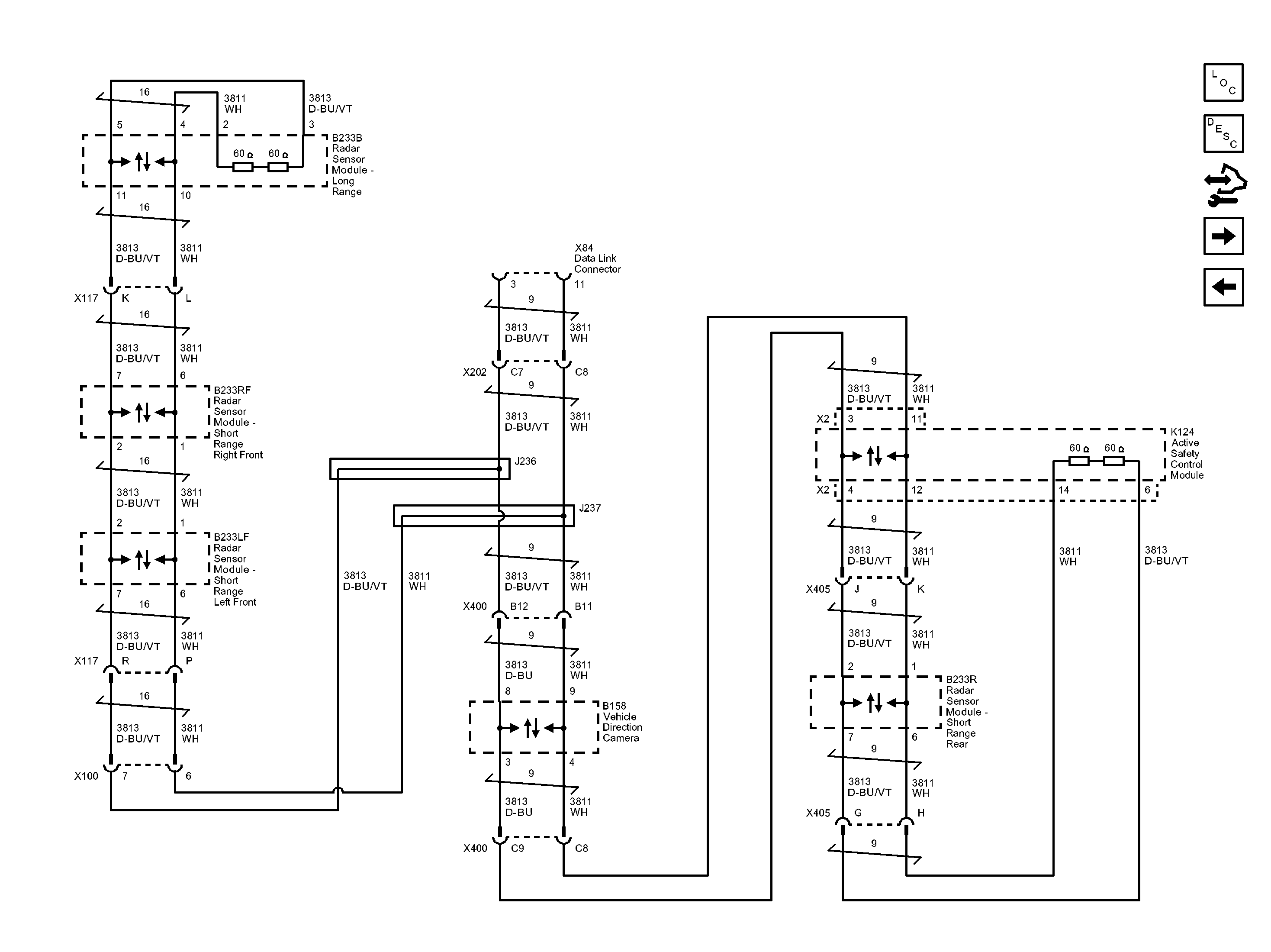
Object Bus

Fig 1: Object Bus Wiring Schematic
GM2888998Courtesy of GENERAL MOTORS COMPANY