lemon-mirror:
Home >> Chevrolet >> 1976 >> Chevette Base, Standard Trans >> Repair and Diagnosis >> Body & Frame >> Windows >> Power Windows >> Testing >> Window Motor

Window Motor

Check power feed wire to motor terminals, if power is available, check motor ground. Inspect window regulator and channels for possible binding. Connect a jumper wire to power source and one of the motor terminals, then connect to the other motor terminal. Motor should operate window up and down, if not, replace motor.

Fig 1: "B", "C", "E", & "K" (Exc. Two-Window Type) Power Window Wiring Diagram
G09323620Courtesy of GENERAL MOTORS COMPANY
Fig 2: "F" Body Power Window Wiring Diagram ("B", "C & "E" Body Two-Window Type Similar)
G09323621Courtesy of GENERAL MOTORS COMPANY
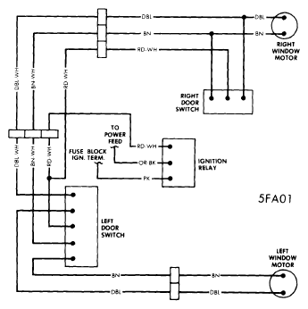
Fig 3: "A" & "X" Body Power Window Wiring Diagram
G09323622Courtesy of GENERAL MOTORS COMPANY
Fig 4: Corvette Power Window Wiring Diagram
G09323623Courtesy of GENERAL MOTORS COMPANY