lemon-mirror:
Home >> Chevrolet >> 1988 >> Spectrum Express >> Repair and Diagnosis >> Engine Performance >> System >> Feedback Carburetor System >> Trouble Shooting >> Test 6 - Will Not Flash Code 12

Test 6 - Will Not Flash Code 12

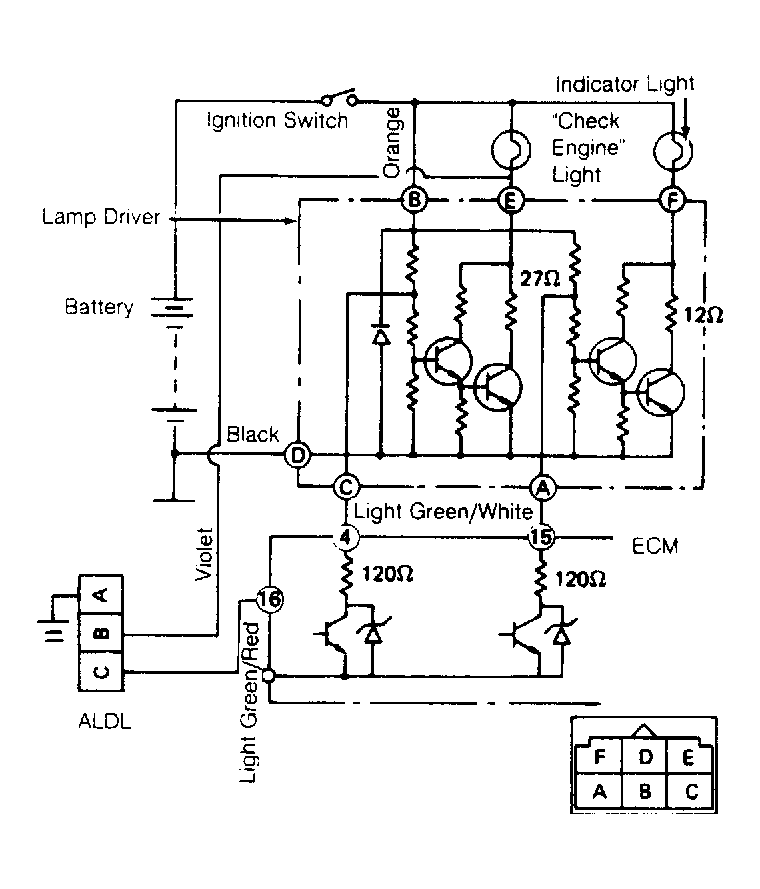
  1. Check fuse to ECM. Disconnect ground from A terminal of ALDL. With ignition on and engine stopped, check voltage from remote lamp driver terminal C to ground. See Figure . If voltage is less than 11 volts, go to step 2). If voltage is greater than 11 volts, check for short from terminal C wire to battery. If not shorted, replace lamp driver and repeat DIAGNOSTIC CIRCUIT CHECK  .
  2. Ground lamp driver terminal C. If "Check Engine" light is off, go to step 5). If "Check Engine" light is on, disconnect driver.
  3. If light is on, go to step 4). If light is off, driver connection at terminal C or driver is faulty. Repeat DIAGNOSTIC CIRCUIT CHECK  .
  4. Repair ground in wire from driver terminal E to "Check Engine" light. Repeat DIAGNOSTIC CIRCUIT CHECK  .
  5. Ground terminal No. 4 at ECM. If "Check Engine" light is off, go to step 6). If "Check Engine" light is on, repair open in wire from ECM terminal No. 4 to driver terminal C and repeat DIAGNOSTIC CIRCUIT CHECK  .
  6. Ground terminal No. 16 at ECM. If light is on, go to step 7). If light flashes, repair open in wire from ECM terminal No. 16 to ALDL and repeat DIAGNOSTIC CIRCUIT CHECK  .
  7. Disconnect ground from ECM terminal No. 16 and check voltage from ECM terminals No. 11 or 12 to ground. If voltage is greater than 9 volts, go to step 8). If voltage is less than 9 volts, repair poor connection or open in circuit to terminals No. 11 or 12 to ignition switch and repeat DIAGNOSTIC CIRCUIT CHECK  .
  8. Check voltage from ECM terminals No. 1 or 2 to ground. If voltage is less than one volt, go to step 9). If voltage is greater than one volt, repair open or poor connection from terminals No. 1, 2 or 22 to ground and repeat DIAGNOSTIC CIRCUIT CHECK  .
  9. Turn ignition off, remove PROM and turn ignition on. After 30 seconds, check for code 12 and 51. If code 12 and 51 appear, go to step 10). If no code 12 and 51 appear, ECM or connection is faulty. Repeat DIAGNOSTIC CIRCUIT CHECK  .
  10. Check for proper PROM installation. If okay, replace PROM and recheck. If code 12 does not flash, replace ECM and repeat DIAGNOSTIC CIRCUIT CHECK  .