lemon-mirror:
Home >> Chevrolet >> 1993 >> Corvette Base, 2D Convertible, Automatic >> Repair and Diagnosis >> Body & Frame >> Door Locks >> Remote Keyless Entry System >> System Testing >> Transmitter Has No Hatch Release Function >> Test Description

Test Description

  1. Checks if all other PKE functions are working.
  2. Checks if base hatch release system is operating.
  3. Checks if receiver recognizes hatch release signal from PKE transmitter.
  4. Checks if hatch release solenoid operates by grounding circuit No. 1342. If hatch solenoid operates, PKE receiver is suspect.
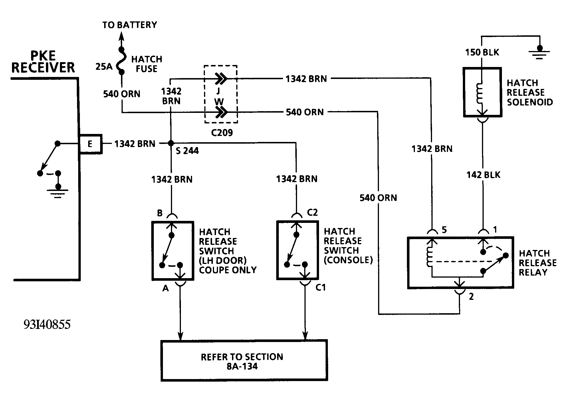
Fig 1: Transmitter Has No Hatch Release Function; Schematic
G93I40855Courtesy of GENERAL MOTORS CORP.
Fig 2: Transmitter Has No Hatch Release Function; Flow Chart
G93J40856Courtesy of GENERAL MOTORS CORP.