lemon-mirror:
Home >> Chevrolet >> 2005 >> Avalanche 2500 >> Repair and Diagnosis >> Engine Performance >> System >> Engine Control System - 8.1L - Introduction >> Schematic and Routing Diagrams >> Engine Controls Schematics

Engine Controls Schematics

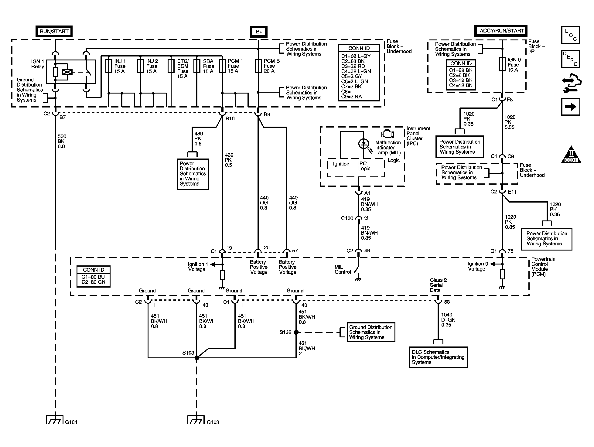
Fig 1: Module Power, Ground, Serial Data & MIL Schematic
GM1553785Courtesy of GENERAL MOTORS CORP.
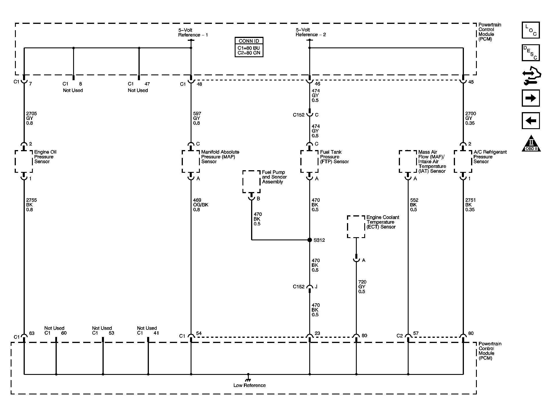
Fig 2: Engine Data Sensors - 5-Volt & Low Reference Schematic
GM1542623Courtesy of GENERAL MOTORS CORP.
Fig 3: Engine Data Sensors - Pressure, Temperature, MAF & VSS Schematic
GM1553786Courtesy of GENERAL MOTORS CORP.
Fig 4: Engine Data Sensors - Oxygen Sensors Schematic
GM1580632Courtesy of GENERAL MOTORS CORP.
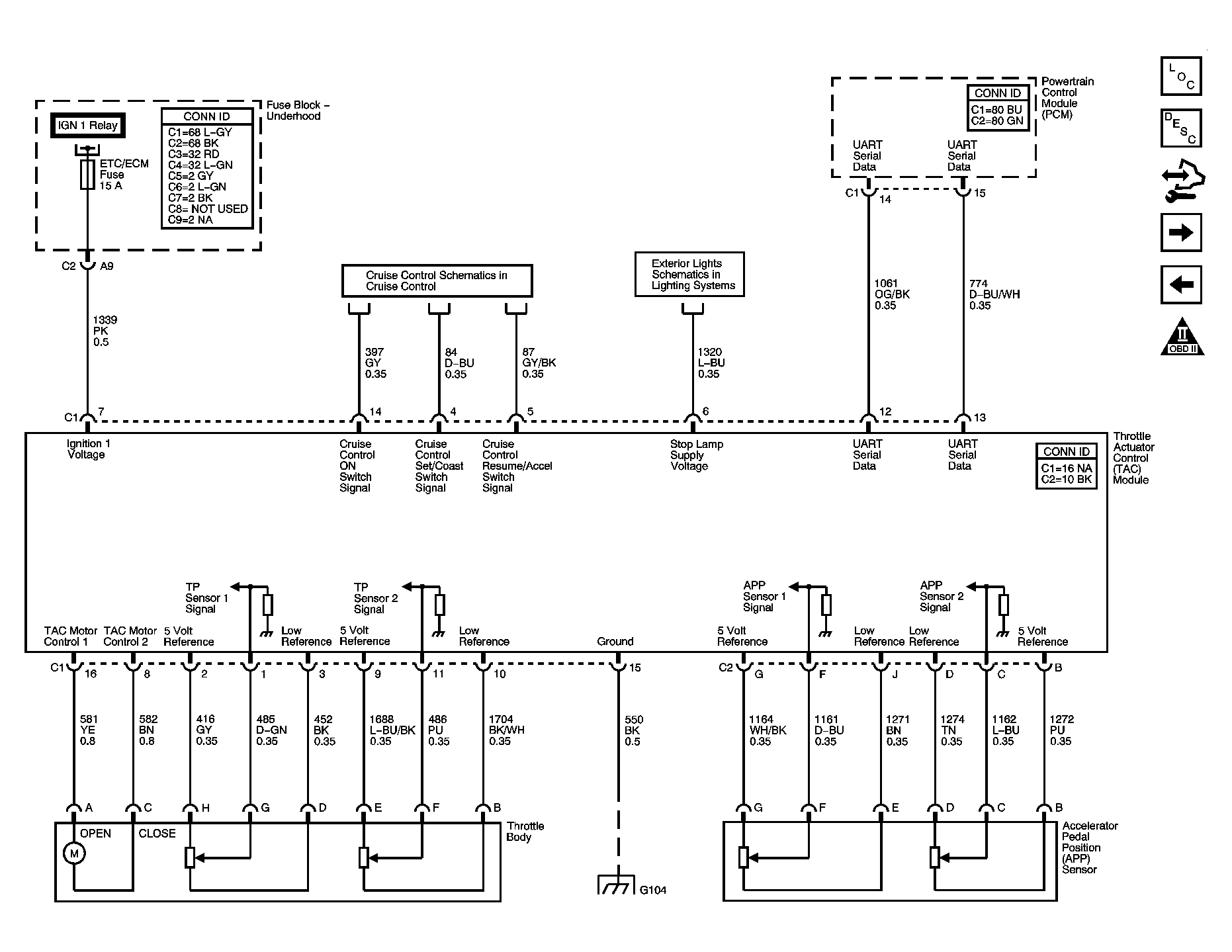
Fig 5: Engine Data Sensors - Electronic Throttle Controls Schematic
GM1538792Courtesy of GENERAL MOTORS CORP.
Fig 6: Ignition Controls - Ignition System Coils 1, 3, 5 & 7 Schematic
GM1542626Courtesy of GENERAL MOTORS CORP.
Fig 7: Ignition Controls - Ignition System Coils 2, 4, 6 & 8 Schematic
GM1542627Courtesy of GENERAL MOTORS CORP.
Fig 8: Ignition Controls - Sensors Schematic
GM1542629Courtesy of GENERAL MOTORS CORP.
Fig 9: Fuel Controls - Fuel Pump Controls Schematic
GM1553317Courtesy of GENERAL MOTORS CORP.
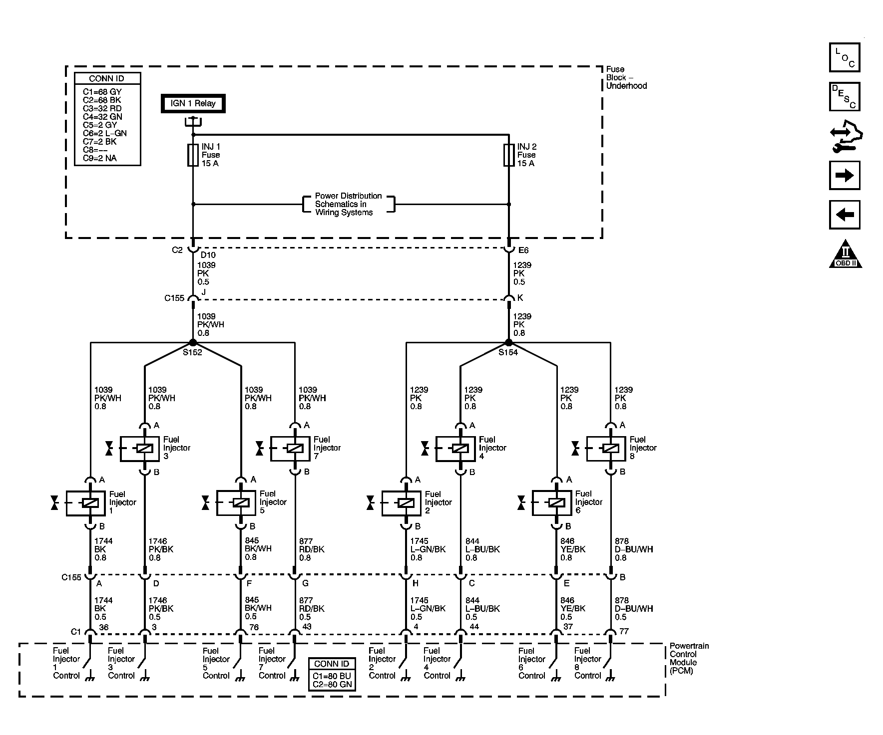
Fig 10: Fuel Controls - Fuel Injectors Schematic
GM1542630Courtesy of GENERAL MOTORS CORP.
Fig 11: Fuel Controls - EVAP Controls Schematic
GM1553787Courtesy of GENERAL MOTORS CORP.
Fig 12: Transmission & Controlled/Monitored Subsystem References Schematic
GM1553788Courtesy of GENERAL MOTORS CORP.