lemon-mirror:
Home >> Chevrolet >> 2009 >> Cutaway 4.8 C >> Repair and Diagnosis >> Engine Performance >> System >> Data Communication System >> Schematic and Routing Diagrams >> Data Communication Schematics

Data Communication Schematics

Fig 1: Low Speed GMLAN Schematic
GM2080137Courtesy of GENERAL MOTORS CORP.
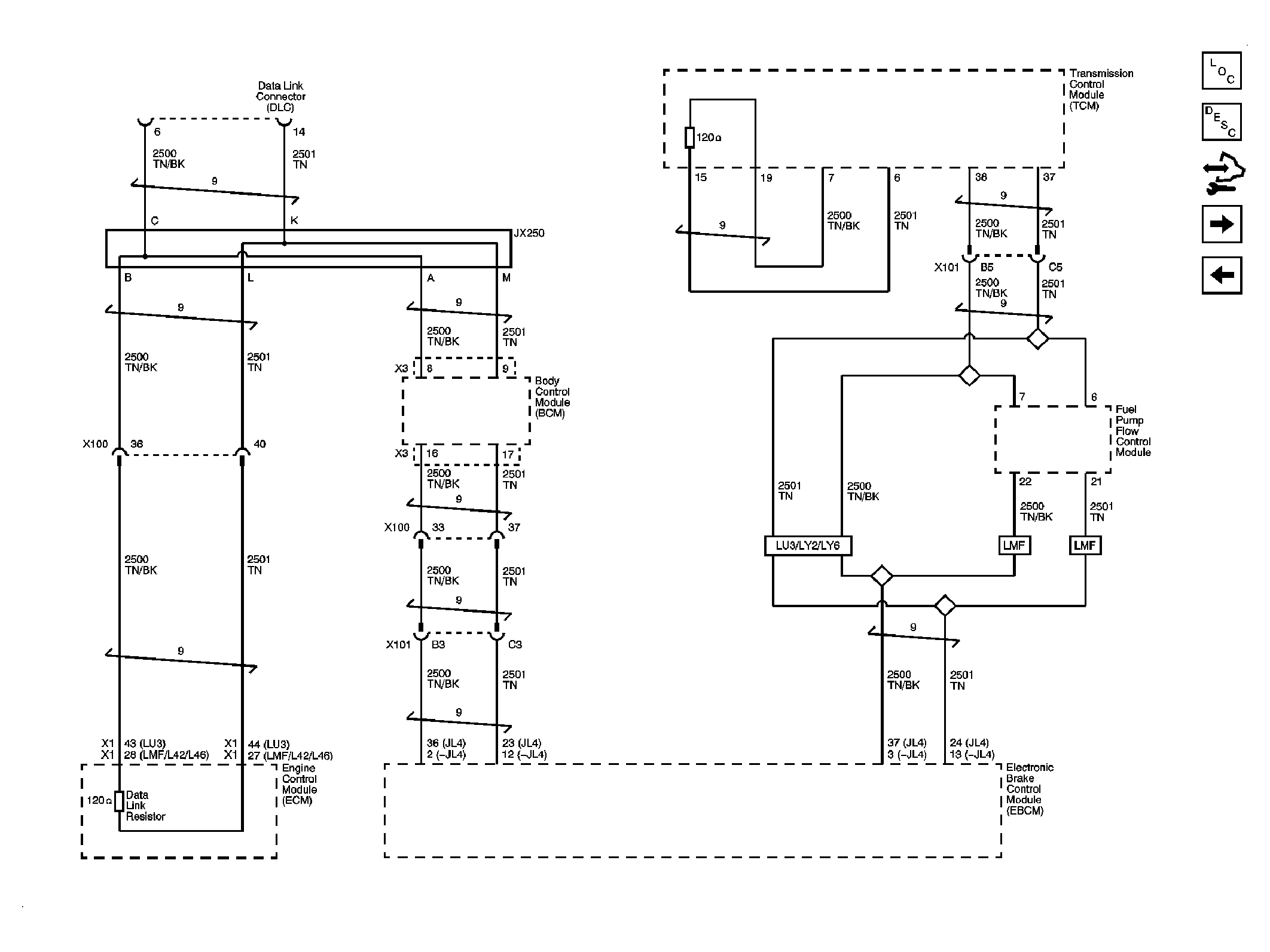
Fig 2: High Speed GMLAN 4.3L/4.8L/5.3L/6.0L Schematic
GM2080142Courtesy of GENERAL MOTORS CORP.
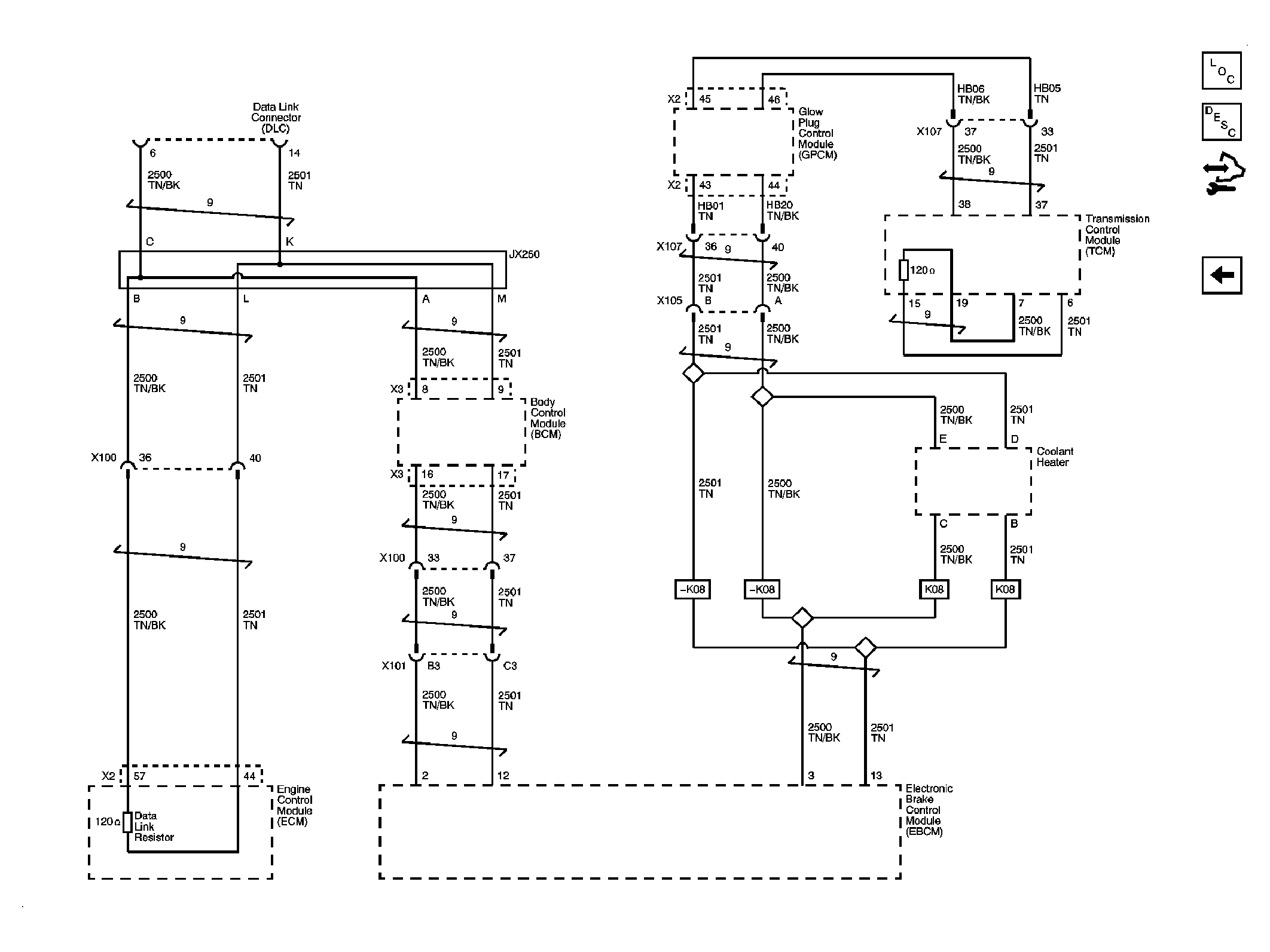
Fig 3: High Speed GMLAN 6.6L Schematic
GM2081025Courtesy of GENERAL MOTORS CORP.