lemon-mirror:
Home >> Chevrolet >> 2011 >> Camaro LS, Automatic >> Repair and Diagnosis >> Body & Frame >> Door Locks >> Keyless Entry System And Remote Functions >> Wiring Schematics >> Remote Function Wiring Schematics

Remote Function Wiring Schematics

Fig 1: Keyless Entry Wiring Schematic
GM2404485Courtesy of GENERAL MOTORS CORP.
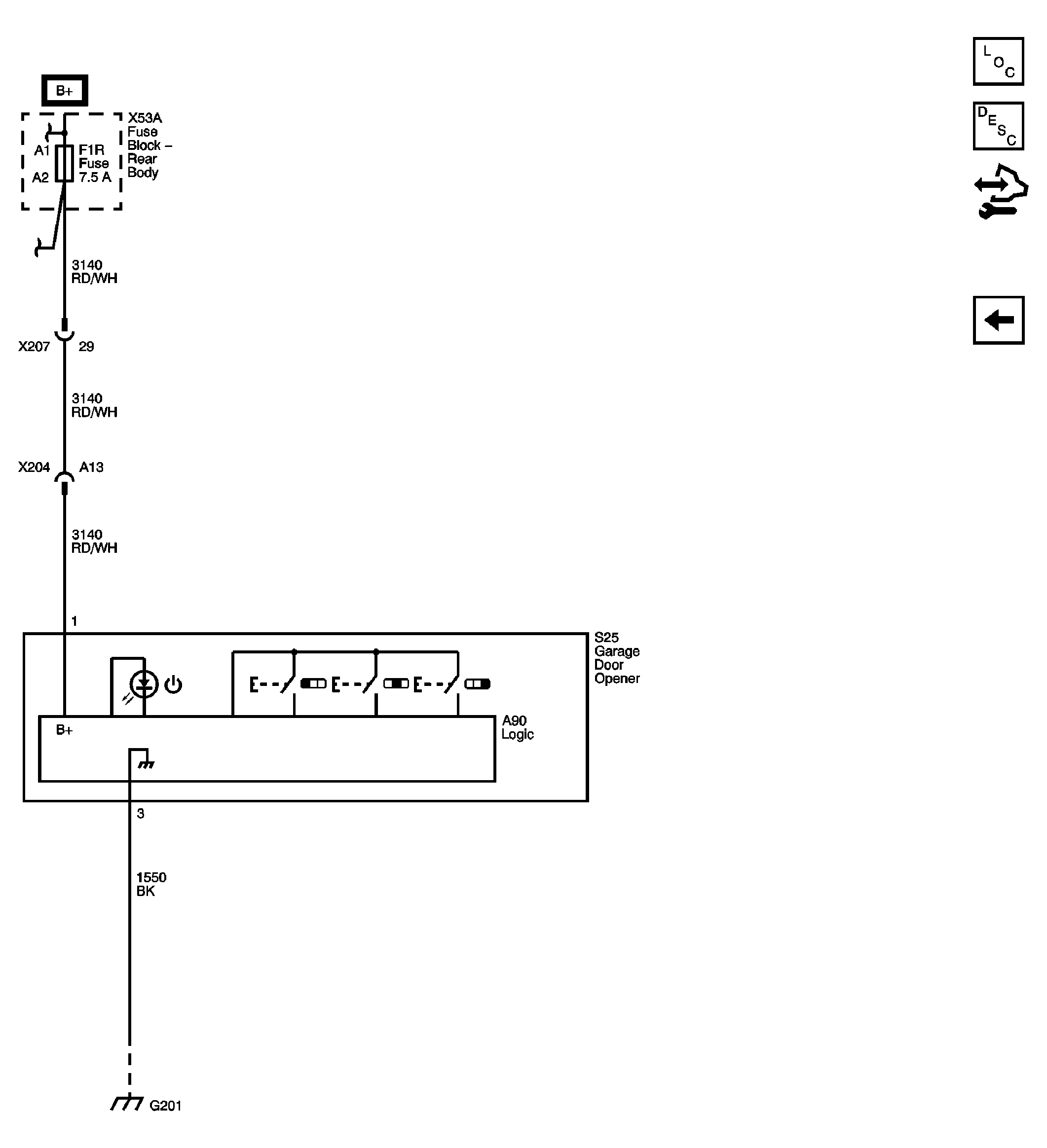
Fig 2: Garage Door Opener Wiring Schematic
GM2404486Courtesy of GENERAL MOTORS CORP.