lemon-mirror:
Home >> Chevrolet >> 2011 >> Equinox LS, FWD >> Repair and Diagnosis >> Transmission >> Automatic Trans >> Shift Lock Control System >> Wiring Schematics >> Shift Lock Control Wiring Schematics

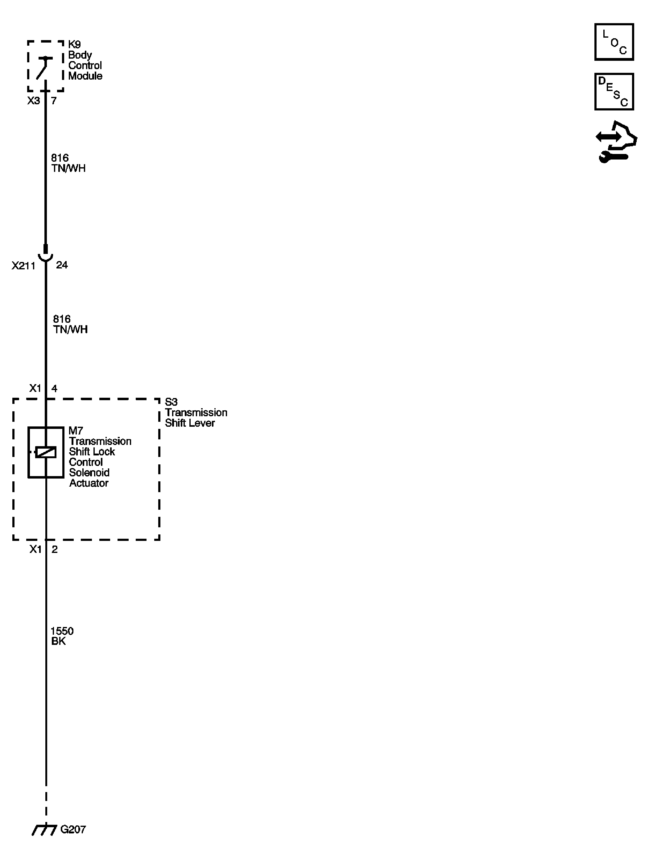
Shift Lock Control Wiring Schematics

Fig 1: Shift Lock Control Wiring Schematic
GM2410026Courtesy of GENERAL MOTORS CORP.