lemon-mirror:
Home >> Chevrolet >> 2011 >> Malibu LS, 2.4 1 >> Repair and Diagnosis >> Transmission >> Automatic Trans >> Shift Lock Control System >> Wiring Schematics >> Shift Lock Control Wiring Schematics

Shift Lock Control Wiring Schematics

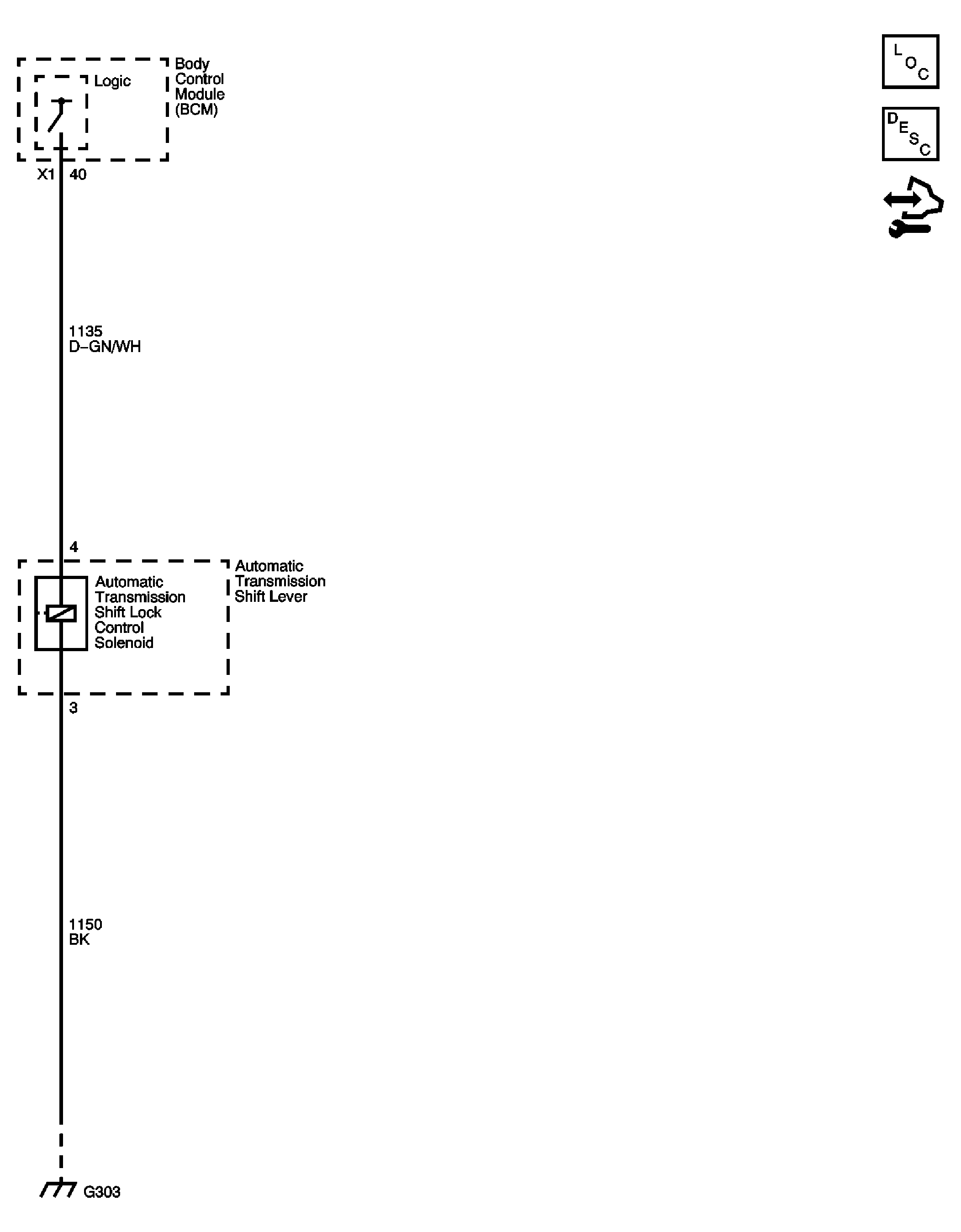
Fig 1: Shift Lock Control Wiring Schematic
GM2401125Courtesy of GENERAL MOTORS CORP.