lemon-mirror:
Home >> Chevrolet >> 2012 >> Camaro LS, Automatic Trans >> Repair and Diagnosis >> Engine Performance >> System >> Data Communications System >> Wiring Schematics >> Data Communication Wiring Schematics >> Communications Enable

Communications Enable

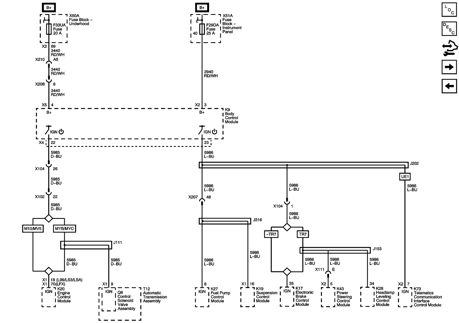
Fig 1: Communications Enable Wiring Schematic
GM2619127Courtesy of GENERAL MOTORS COMPANY