lemon-mirror:
Home >> Chevrolet >> 2014 >> SS >> Repair and Diagnosis >> Engine Performance >> System >> Data Communication System >> Schematic Wiring Diagrams >> Data Communication Wiring Schematics >> Chassis Expansion BUS

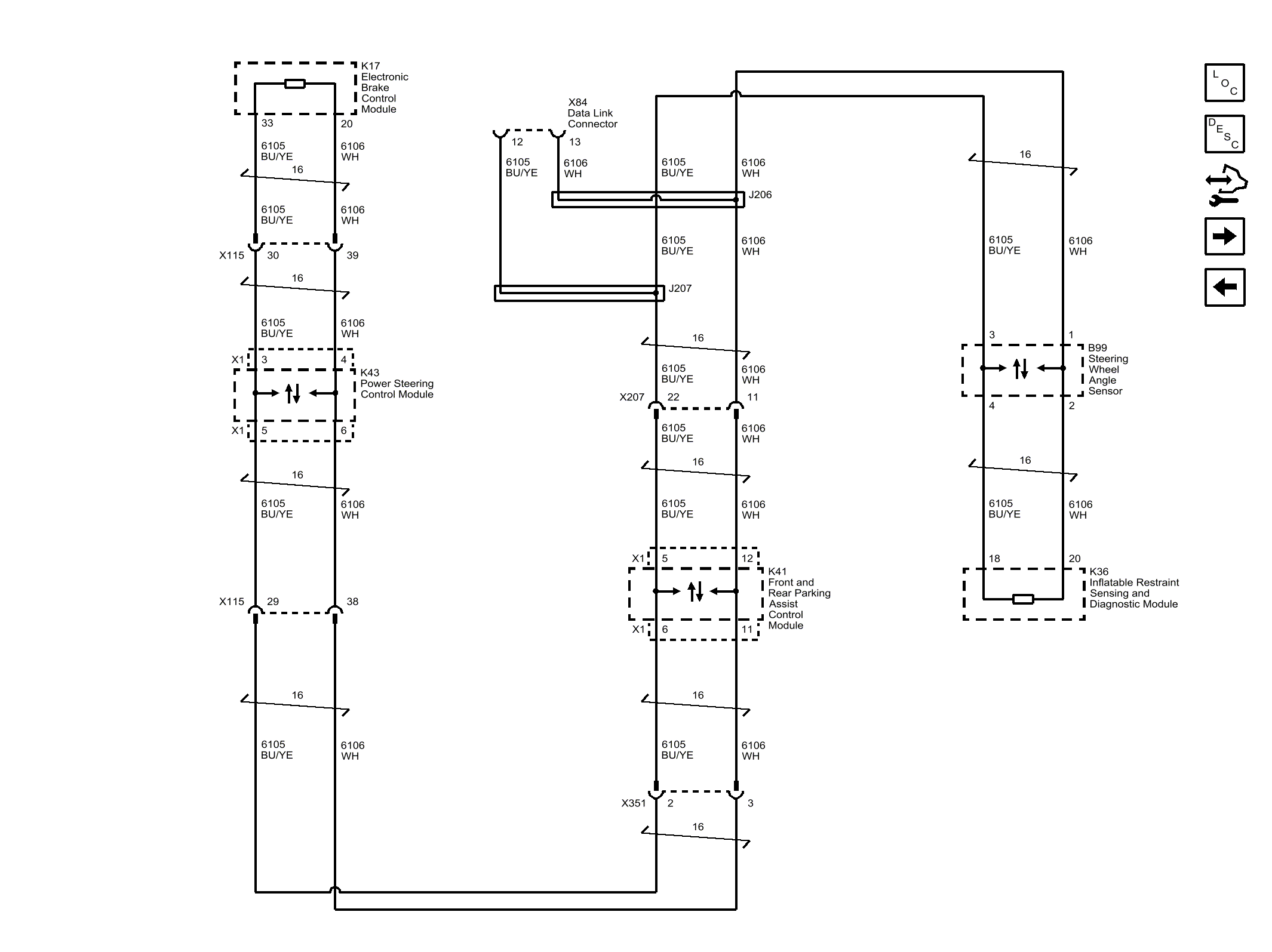
Chassis Expansion BUS

Fig 1: Chassis Expansion BUS Wiring Schematic
GM3554197Courtesy of GENERAL MOTORS COMPANY