lemon-mirror:
Home >> Chevrolet >> 2019 >> Suburban 3500 HD LS >> Repair and Diagnosis >> Transmission >> Automatic Trans >> Shift Lock Control System >> Schematic and Wiring Diagrams >> Shift Lock Control Wiring Schematics >> Shift Lock Control

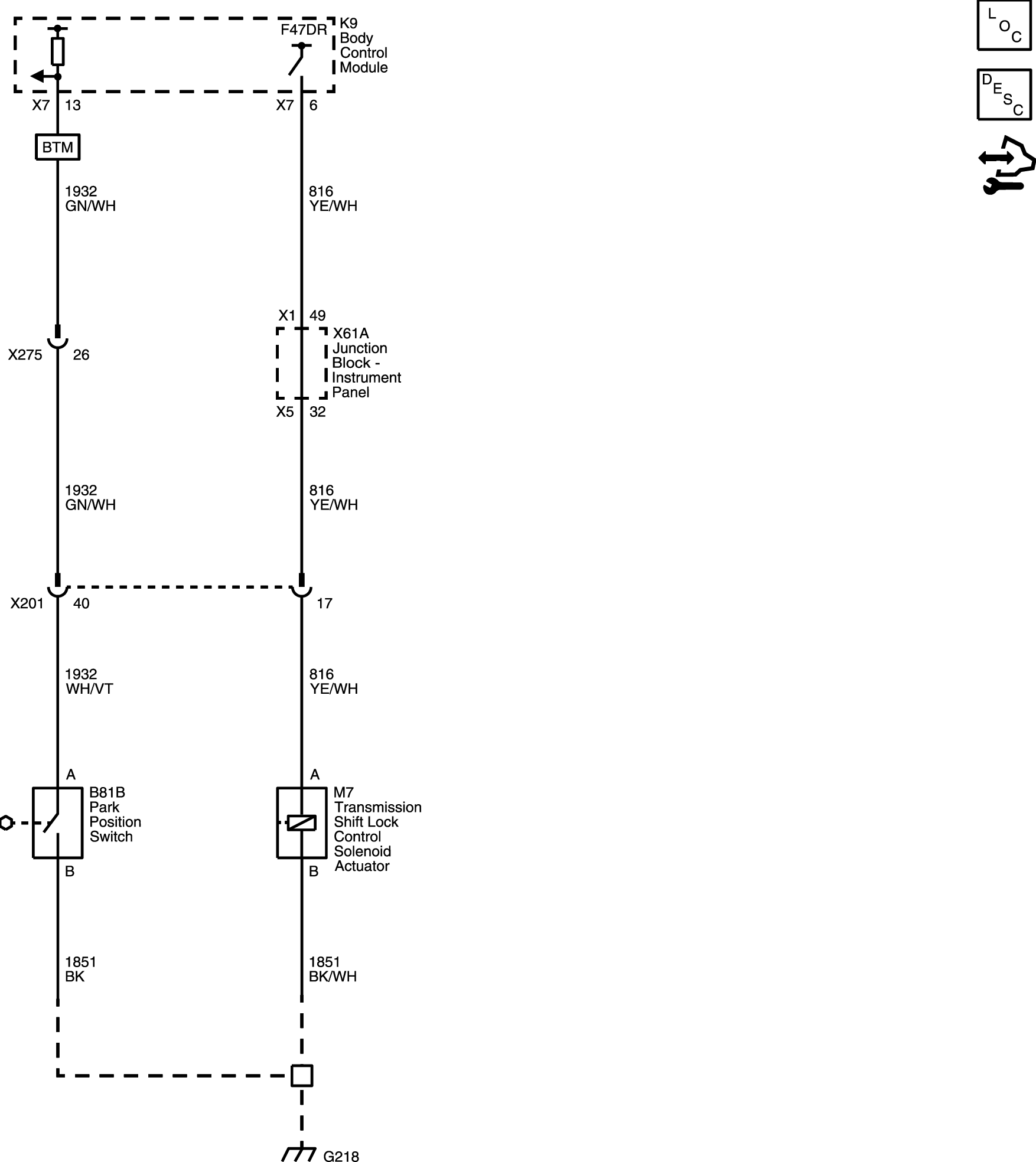
Shift Lock Control

GM4939051Courtesy of GENERAL MOTORS COMPANY