lemon-mirror:
Home >> Chevrolet >> 2019 >> Volt Premier >> Repair and Diagnosis >> Transmission >> Automatic Trans >> Shift Lock Control System >> Schematic Wiring Diagrams >> Shift Lock Control Wiring Schematics >> Shift Lock

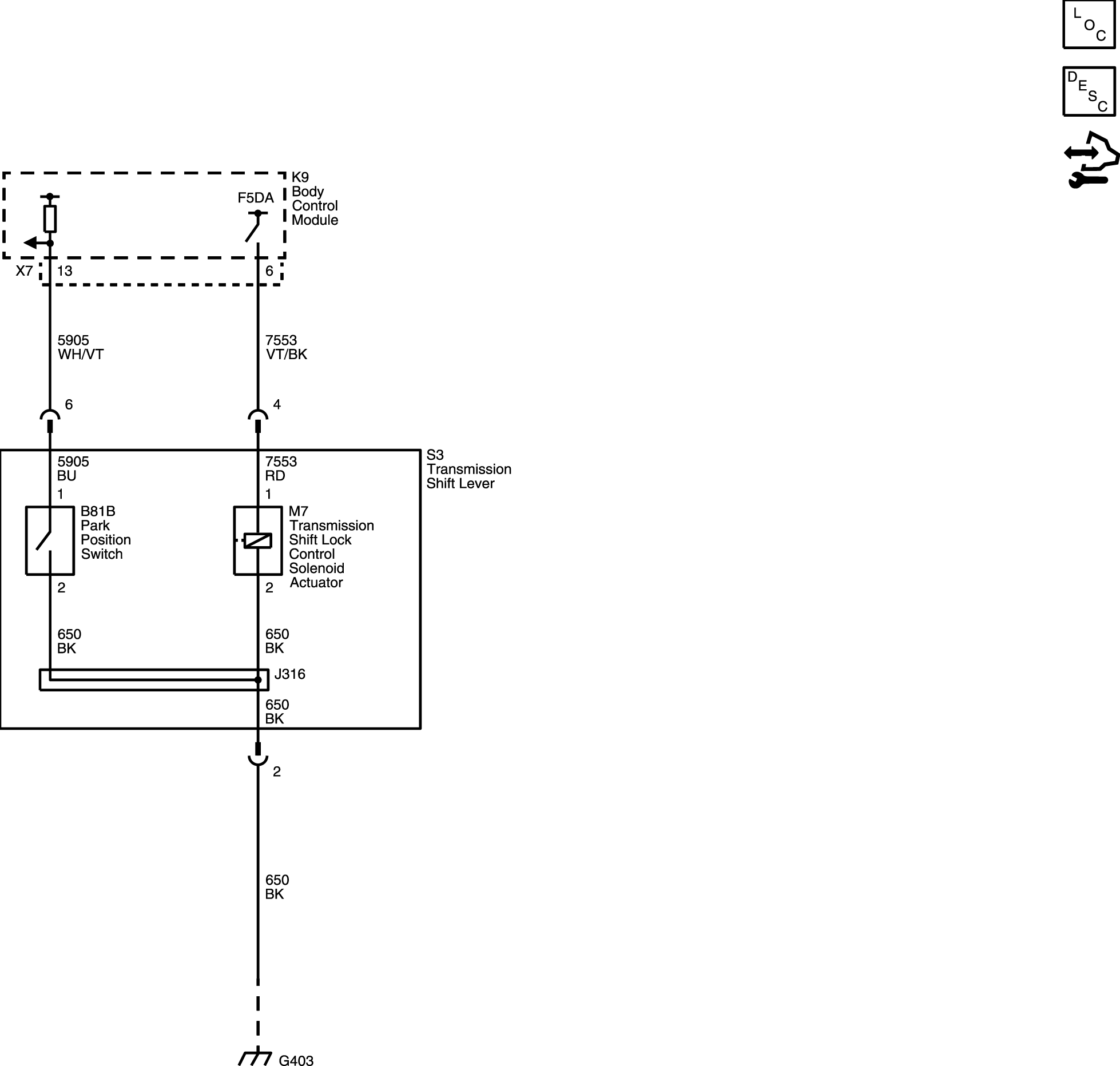
Shift Lock

GM4893889Courtesy of GENERAL MOTORS COMPANY