lemon-mirror:
Home >> Chevrolet >> 2020 >> Sonic LS >> Repair and Diagnosis >> Transmission >> Automatic Trans >> Shift Lock Control >> Schematic Wiring Diagrams >> Shift Lock Control Wiring Schematics >> Shift Lock

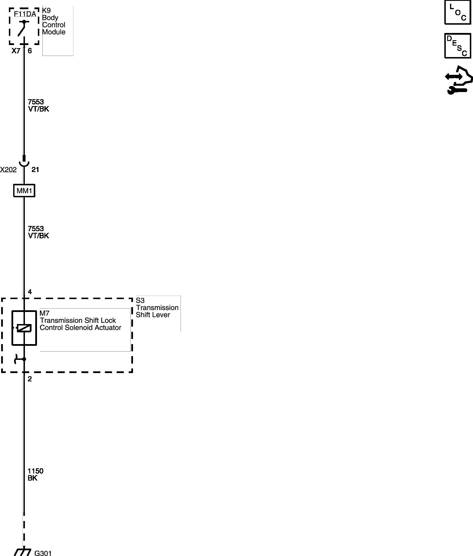
Shift Lock

GM5239372Courtesy of GENERAL MOTORS COMPANY