lemon-mirror:
Home >> Chrysler >> 2004 >> Crossfire Automatic >> Repair and Diagnosis >> Electrical >> Starter >> Starting System >> Wiring Diagrams

Wiring Diagrams

See STARTING/CHARGING in SYSTEM WIRING DIAGRAMS article.

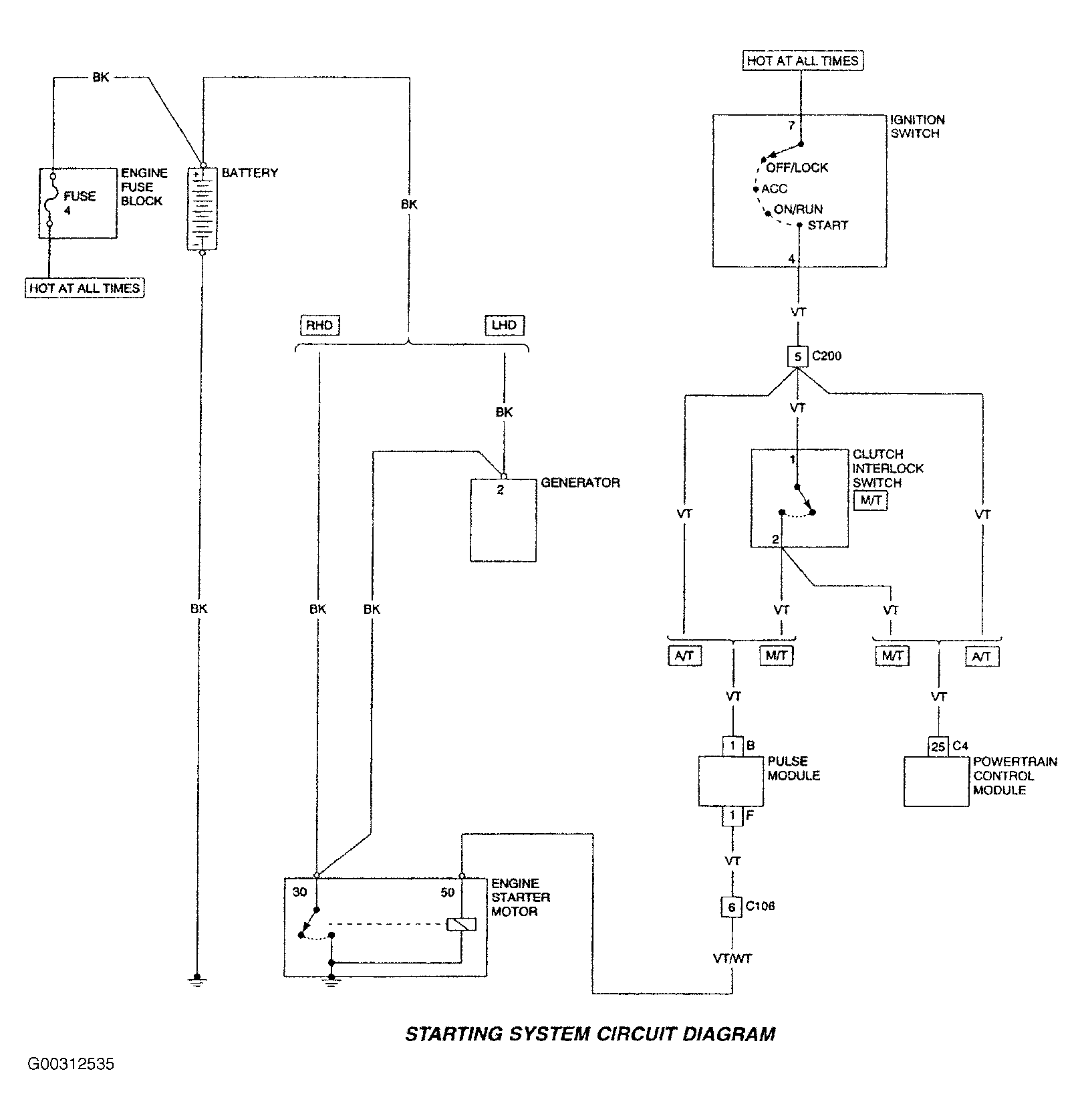
Fig 1: Starting System Circuit Diagram
G00312535Courtesy of CHRYSLER