lemon-mirror:
Home >> Chrysler >> 2007 >> Crossfire Base, 2D Convertible >> Repair and Diagnosis >> Engine Performance >> System >> DTCS P0033 To P0132 >> P0108-Map Sensor Circuit High >> Notes

P0108-Map Sensor Circuit High: Notes

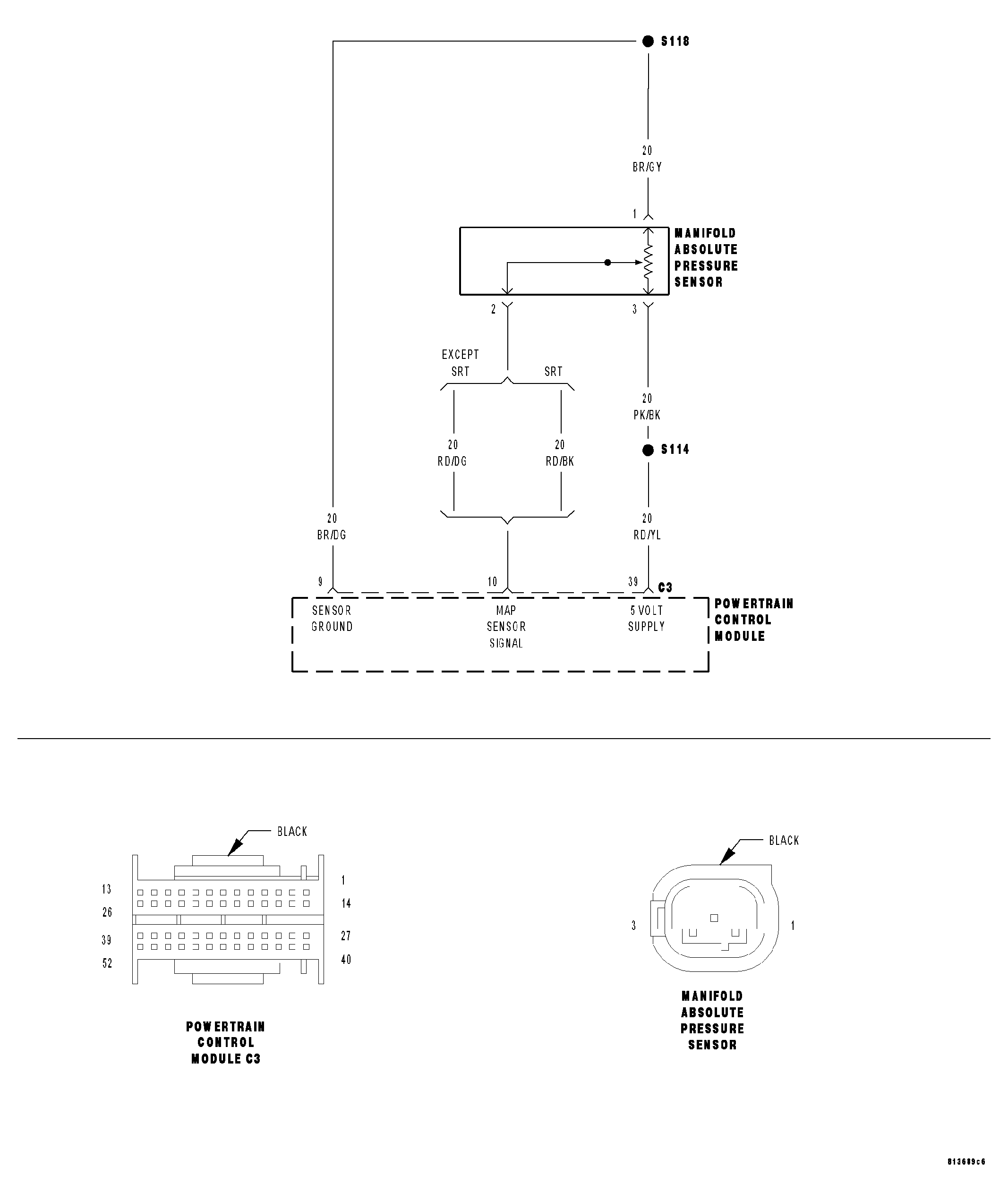
Fig 1: Manifold Absolute Pressure Sensor Circuit Schematic
GC0034048Courtesy of CHRYSLER LLC
  1. When Monitored  : Engine running for at least 30 seconds and no fault in the throttle valve actuator.
  2. Set Condition  : Low limit: The Manifold Absolute Pressure (MAP) Sensor reading is 0 mbar (0 in. Hg) when the throttle valve angle is greater than 80° for approximately 5 seconds. High limit: The MAP Sensor reading is greater than a calculated value that is determined by engine speed and throttle valve angle for approximately 5 seconds.
Possible Causes 
MANIFOLD ABSOLUTE PRESSURE SENSOR SIGNAL CIRCUIT OPEN
MANIFOLD ABSOLUTE PRESSURE SENSOR SIGNAL CIRCUIT SHORT TO GROUND
MANIFOLD ABSOLUTE PRESSURE SENSOR SIGNAL CIRCUIT SHORT TO VOLTAGE
5 VOLT SUPPLY CIRCUIT OPEN
5 VOLT SUPPLY CIRCUIT SHORT TO GROUND
5 VOLT SUPPLY CIRCUIT SHORT TO VOLTAGE
MANIFOLD ABSOLUTE PRESSURE SENSOR SIGNAL CIRCUIT SHORT TO SENSOR GROUND CIRCUIT
MANIFOLD ABSOLUTE PRESSURE SENSOR SIGNAL CIRCUIT SHORT TO 5 VOLT SUPPLY CIRCUIT
SENSOR GROUND CIRCUIT OPEN
ENGINE OIL SENSOR
MANIFOLD ABSOLUTE PRESSURE SENSOR
POWERTRAIN CONTROL MODULE

For a complete Powertrain Control Module Circuit Diagram, refer to SCHEMATICS AND DIAGRAMS .