lemon-mirror:
Home >> Chrysler >> 2007 >> Crossfire Base, 2D Convertible >> Repair and Diagnosis >> Engine Performance >> System >> DTCS P0341 To P0480 >> P0440-General EVAP System Failure >> Notes

P0440-General EVAP System Failure: Notes

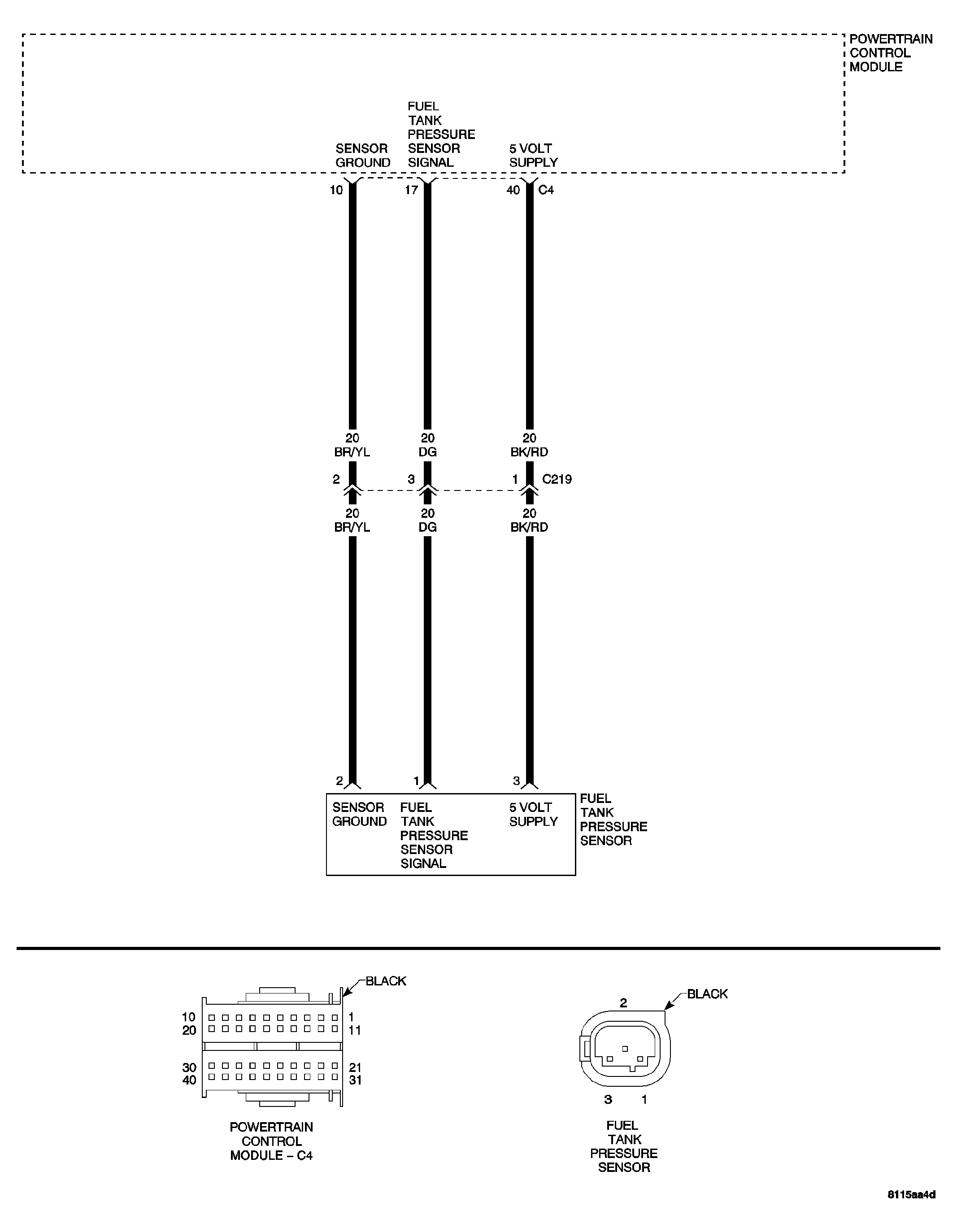
Fig 1: Fuel Tank Pressure Sensor Circuit Schematic
GC0034264Courtesy of CHRYSLER LLC
  1. When Monitored  : Engine Running. Cold start test. Fuel Level greater than 12%. Ambient Temperature between 4°C and 32°C (39°F and 89°F) Close Loop fuel system. Test runs when small leak test is maturing.
  2. Set Condition  : The PCM activates the EVAP Purge Solenoid to pull the EVAP system into a vacuum. The PCM turns the EVAP Purge solenoid off to seal the EVAP system. If the Fuel Tank Pressure Sensor reads between -1.5 to +1.0 hPa before the calibrated amount of time for a Medium leak/Small leak an error is detected. Two Trip Fault.
Possible Causes 
EVAPORATIVE EMISSION SYSTEM LEAK
FUEL TANK PRESSURE SENSOR

For a complete Powertrain Control Module Circuit Diagram, refer to SCHEMATICS AND DIAGRAMS .