lemon-mirror:
Home >> Chrysler >> 2007 >> Crossfire Base, 2D Convertible >> Repair and Diagnosis >> Engine Performance >> System >> DTCS P0480 To P0702 >> P0575-Speed Control Switch Input Circuit >> Notes

P0575-Speed Control Switch Input Circuit: Notes

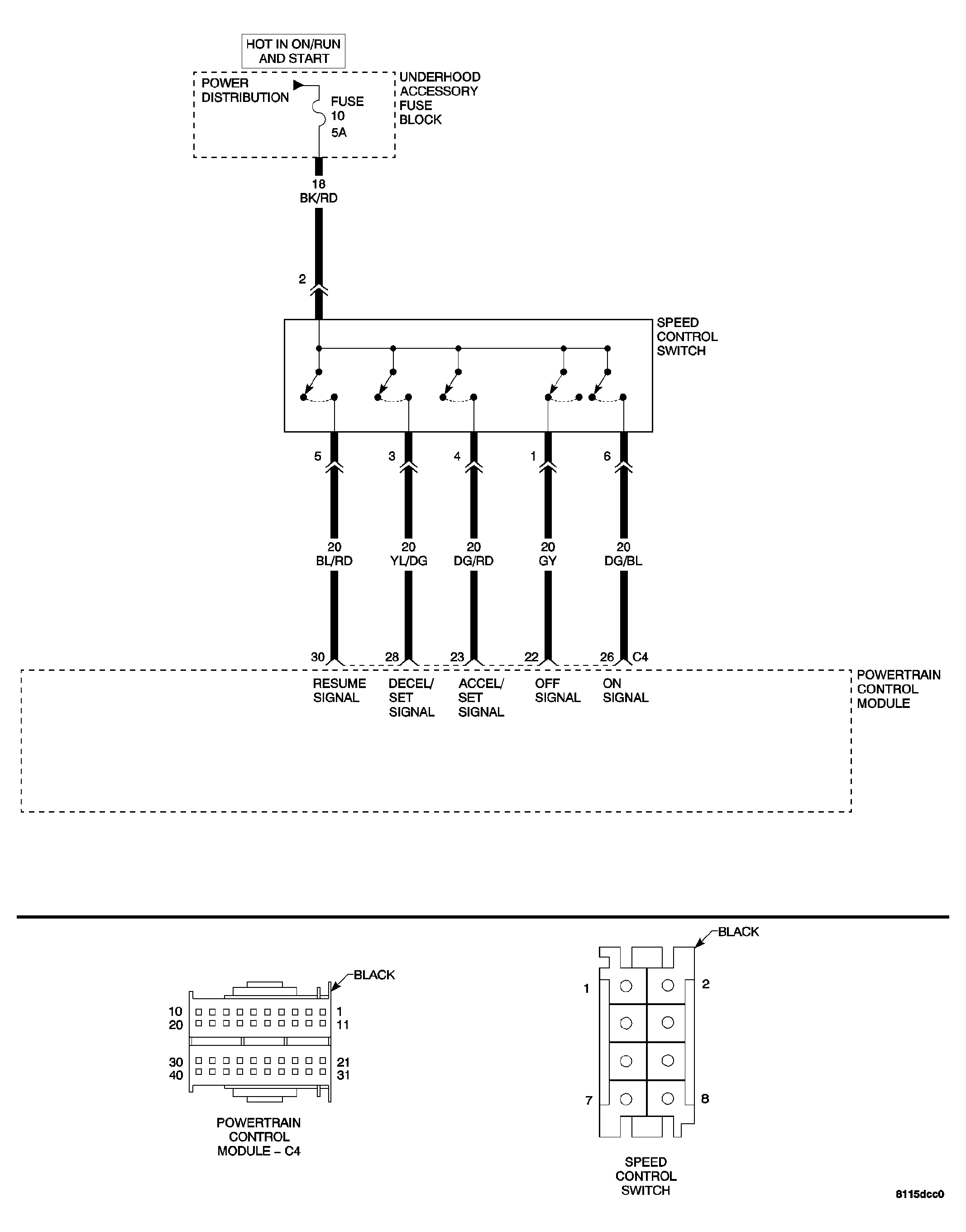
Fig 1: Speed Control Switch Circuit Schematic
GC0034325Courtesy of CHRYSLER LLC
  1. When Monitored  : With the ignition on.
  2. Set Condition  : Anytime the Powertrain Control Module (PCM) doesn't sense the proper voltage on the Speed Control Switch Off Signal circuit.
Possible Causes 
FUSE 10 OPEN
FUSED IGNITION SWITCH OUTPUT CIRCUIT OPEN
SPEED CONTROL SWITCH SIGNAL CIRCUIT SHORT TO GROUND
SPEED CONTROL SWITCH OFF SIGNAL CIRCUIT OPEN
SPEED CONTROL SWITCH
POWERTRAIN CONTROL MODULE

For a complete Powertrain Control Module Circuit Diagram, refer to SCHEMATICS AND DIAGRAMS .