lemon-mirror:
Home >> Chrysler >> 2007 >> Pacifica Limited, FWD >> Repair and Diagnosis >> Engine Performance >> System >> DTCS P1654 To P2111 >> P2107-Electronic Throttle Control Module Processor >> Circuit Schematic

Circuit Schematic

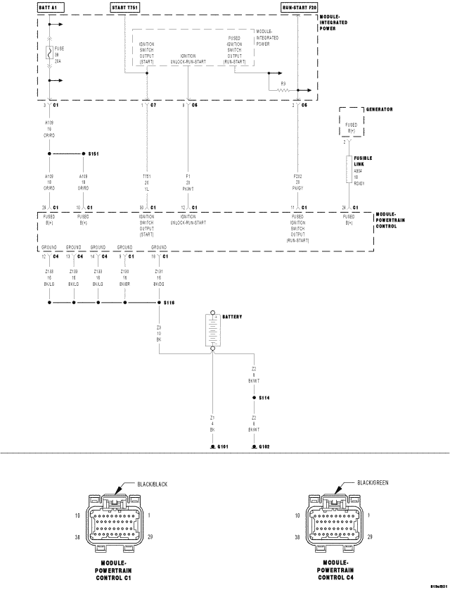
Fig 1: PCM Power And Ground Circuit Schematic
GC0049642Courtesy of CHRYSLER LLC