lemon-mirror:
Home >> Dodge and Ram >> 2004 >> Viper >> Repair and Diagnosis >> Electrical >> Charging Systems >> Battery System >> Battery >> Standard Procedure >> Notes

Standard Procedure: Notes

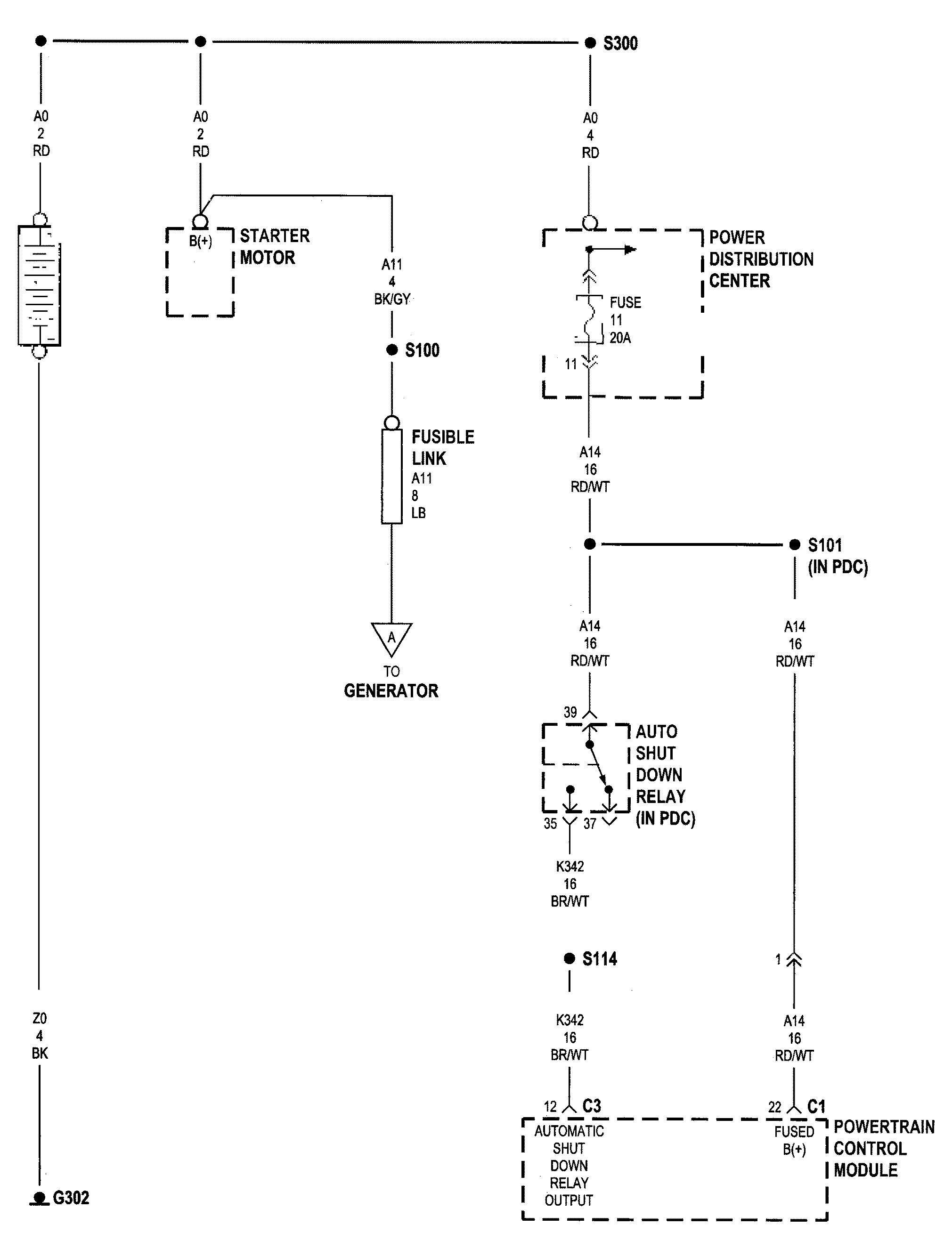
Fig 1: Generator Wiring (2004 Viper - 1 Of 2)
G00236209Courtesy of DAIMLERCHRYSLER CORP.
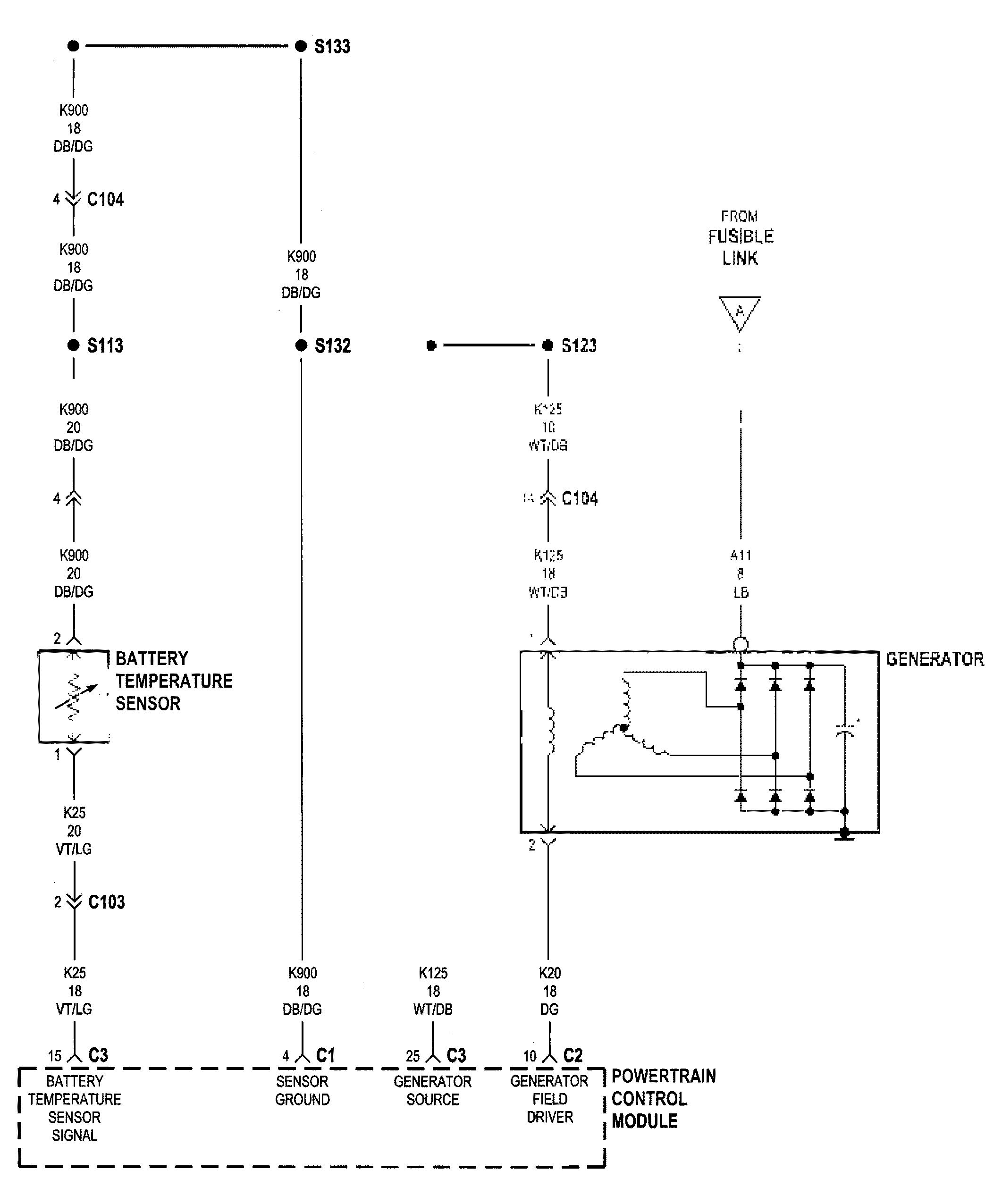
Fig 2: Generator Wiring (2004 Viper - 2 Of 2)
G00236210Courtesy of DAIMLERCHRYSLER CORP.