lemon-mirror:
Home >> Fiat >> 1968 >> 124 Spider, Not Available >> Repair and Diagnosis >> Electrical >> Charging Systems >> Alternators >> Testing >> Bench Testing >> Output Test

Output Test

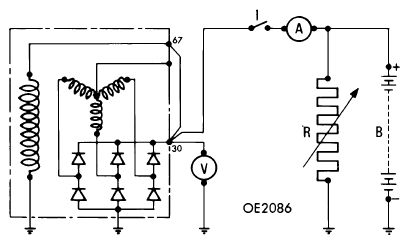
  1. Place alternator, complete with pulley and fan, on test bench equipped with gradual speed control. Wire as shown in illustration.
  2. Run alternator for 30 minutes at 5000 RPM with output listed under Current Output (see specifications ).
  3. After thermal stabilization, determine the output curve at 14 volts. To determine the exact cut-in speed (see specifications ) at 14 volts, it is first necessary to run alternator until obtaining a given output, then reducing its speed to an output current of one to two amps. At this point, disconnect the load rheostat and the battery by opening switch "***I" (see Fig 1). Then bring the voltage up to 14 volts by adjusting the speed.
  4. The output curve must be identical or slightly greater than the ones shown (according to alternator model).
    Fig 1: Internal Wiring Diagram And Test Circuit
    G09319000Courtesy of NOT AVAILABLE
    Fig 2: Minimum Output Curve - 42 Amp. Alternator
    G09319001Courtesy of NOT AVAILABLE
    Fig 3: Minimum Output Curve - 47 Amp. Alternator
    G09319002Courtesy of NOT AVAILABLE
    Fig 4: Minimum Output Curve - 60 Amp. Alternator
    G09319003Courtesy of NOT AVAILABLE