lemon-mirror:
Home >> Ford >> 1981 >> Escort Base, 2D Hatchback >> Repair and Diagnosis >> Engine Performance >> Vacuum Diagrams >> Calibration Number Identification

Calibration Number Identification

To identify the calibration number, find the engine code label, generally located at the front of the engine. Although there are several label styles, the engine calibration number is shown on each. Calibration codes will begin with the digit indicating the model year. For example, calibrations currently listed for 1981 Ford Vacuum Diagrams all begin with "1".

Each vehicle is also equipped with a decal containing emission control data applying to that vehicle and its engine. These decals are generally located on the underside of the hood, the radiator support, zip tube, fan shroud or other visible engine compartment location.

NOTE: Vacuum Diagrams apply to Ford models as well as to their Mercury counterparts.
Fig 1: Exhaust Emission Decal
G09317831Courtesy of FORD MOTOR CO.
Fig 2: Engine Code Label
G09317832Courtesy of FORD MOTOR CO.
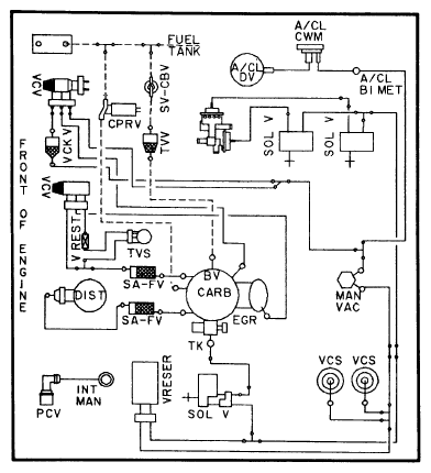
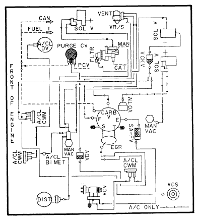
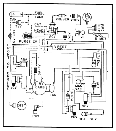
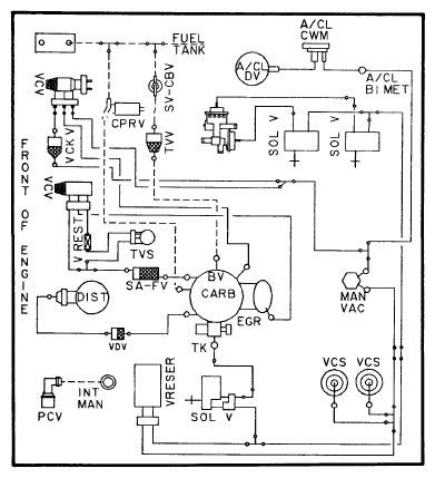
Fig 3: Calibration 1-3A-R1; 1.6L; Hi. Alt. (Escort)
G09317833Courtesy of FORD MOTOR CO.
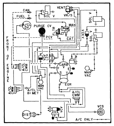
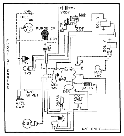
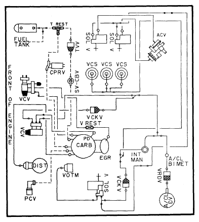
Fig 4: Calibration 1-3A-R12; 1.6L; Federal (Escort)
G09317834Courtesy of FORD MOTOR CO.
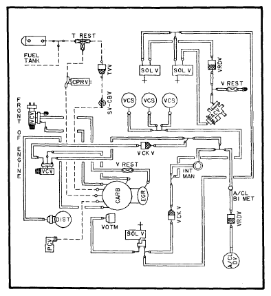
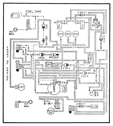
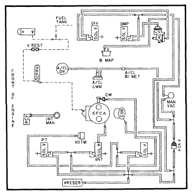
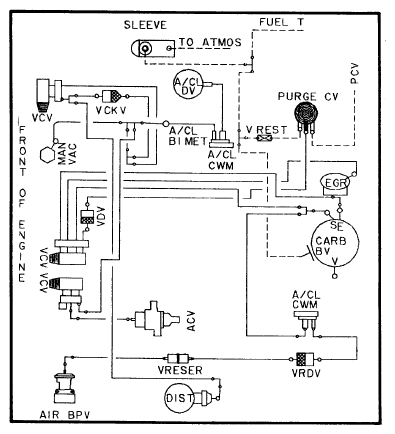
Fig 5: Calibration 1-3A-R10, 1-3A-R13; 1.6L; Federal (Escort)
G09317835Courtesy of FORD MOTOR CO.
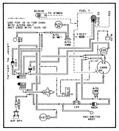
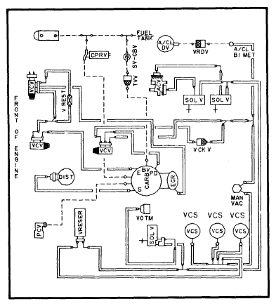
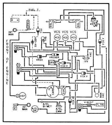
Fig 6: Calibration 1-3C-R1; 1.6L; Federal (Escort)
G09317836Courtesy of FORD MOTOR CO.
Fig 7: Calibration 1-3C-R12; 1.6L; Federal (Escort)
G09317837Courtesy of FORD MOTOR CO.
Fig 8: Calibration 1-3C-R10, 1-3C-R13; 1.6L; Federal (Escort)
G09317838Courtesy of FORD MOTOR CO.
Fig 9: Calibration 1-3D-R10; 1.6L; Federal (Escort)
G09317839Courtesy of FORD MOTOR CO.
Fig 10: Calibration 1-3W-RO; 1.6L; Hi. Alt. (Escort)
G09317840Courtesy of FORD MOTOR CO.
Fig 11: Calibration 1-3W-R10; 1.6L; Hi. Alt. (Escort)
G09317841Courtesy of FORD MOTOR CO.
Fig 12: Calibration 1-3X-R0; 1.6L; Hi. Alt. (Escort)
G09317842Courtesy of FORD MOTOR CO.
Fig 13: Calibration 1-3X-R10; 1.6L; Hi. Alt. (Escort)
G09317843Courtesy of FORD MOTOR CO.
Fig 14: Calibration 1-4A-R12; 1.6L; Federal (Escort)
G09317844Courtesy of FORD MOTOR CO.
Fig 15: Calibration 1-4C-R10; 1.6L; Federal (Escort)
G09317845Courtesy of FORD MOTOR CO.
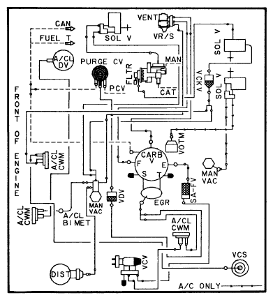
Fig 16: 14 Calibration 1-4C-R13; 1.6L; Federal (Escort W/A/C)
G09317846Courtesy of FORD MOTOR CO.
Fig 17: Calibration 1-4C-R13; 1.6L; Federal (Escort W/out A/C)
G09317847Courtesy of FORD MOTOR CO.
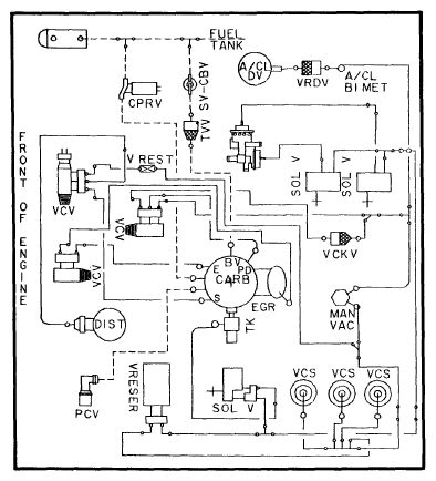
Fig 18: Calibration 1-4Q-R1; 1.6L; Calif. (Escort W/A/C)
G09317848Courtesy of FORD MOTOR CO.
Fig 19: Calibration 1-4Q-R1; 1.6L; Calif. (Escort W/out A/C)
G09317849Courtesy of FORD MOTOR CO.
Fig 20: Calibration 1-4Q-R11; 1.6L; Calif. (Escort W/A/C)
G09317850Courtesy of FORD MOTOR CO.
Fig 21: Calibration 1-4Q-R11; 1.6L; Calif. (Escort W/out A/C)
G09317851Courtesy of FORD MOTOR CO.
Fig 22: Calibration 1-4X-R10; 1.6L; Hi. Alt. (Escort)
G09317852Courtesy of FORD MOTOR CO.
Fig 23: Calibration 1-4X-R13; 1.6L; Hi. Alt. (Escort W/A/C)
G09317853Courtesy of FORD MOTOR CO.
Fig 24: Calibration 1-4X-R13; 1.6L; Hi. Alt. (Escort W/out A/C)
G09317854Courtesy of FORD MOTOR CO.
Fig 25: Calibration 1-5Q-R0, 1-6N-R0, 1-6V-R0, 1-6V-R12; 2.3L; Federal (Fairmont, Granada and Mustang)
G09317855Courtesy of FORD MOTOR CO.
Fig 26: Calibration 1-5Q-R10; 2.3L; Federal (Fairmont, Granada and Mustang)
G09317856Courtesy of FORD MOTOR CO.
Fig 27: Calibration 1-5R-R10; 2.3L; Federal (Mustang)
G09317857Courtesy of FORD MOTOR CO.
Fig 28: Calibration 1-5R-R11; 2.3L; Calif. (Mustang)
G09317858Courtesy of FORD MOTOR CO.
Fig 29: Calibration 1-6A-R10; 2.3L; Federal (Mustang)
G09317859Courtesy of FORD MOTOR CO.
Fig 30: Calibration 1-6N-R10, 1-6N-R12; 2.3L; Federal (Fairmont, Granada and Mustang)
G09317860Courtesy of FORD MOTOR CO.
Fig 31: Calibration 1-11F-R0; 3.3L; Federal (Mustang)
G09317861Courtesy of FORD MOTOR CO.
Fig 32: Calibration 1-12B-R0; 3.3L; Federal (Mustang)
G09317862Courtesy of FORD MOTOR CO.
Fig 33: Calibration 1-18B-R1, 1-18F-R1; 4.2L; Federal (Fairmont, Granada, Mustang and Thunderbird)
G09317863Courtesy of FORD MOTOR CO.
Fig 34: Calibration 1-18C-R11; 4.2L; Federal (Fairmont and Granada)
G09317864Courtesy of FORD MOTOR CO.
Fig 35: Calibration 1-18H-R12; 4.2L; Federal (Mustang)
G09317865Courtesy of FORD MOTOR CO.
Fig 36: Calibration 1-18K-R2; 4.2L; Federal (Thunderbird)
G09317866Courtesy of FORD MOTOR CO.
Fig 37: Calibration 1-18K-R12; 4.2L; Federal (Thunderbird)
G09317867Courtesy of FORD MOTOR CO.
Fig 38: Calibration 1-18M-R1; 4.2L; Calif. (Fairmont)
G09317868Courtesy of FORD MOTOR CO.
Fig 39: Calibration 1-18N-R0, 1-18R-R0; 4.2L; Calif. (Fairmont, Granada and Thunderbird)
G09317869Courtesy of FORD MOTOR CO.
Fig 40: Calibration 1-18T-R0; 4.2L; Calif. (Thunderbird)
G09317870Courtesy of FORD MOTOR CO.
Fig 41: Calibration 1-18U-R0; 4.2L; Calif. (Fairmont)
G09317871Courtesy of FORD MOTOR CO.
Fig 42: Calibration 1-18X-R0, 4.2L; Hi. Alt. (Fairmont and Granada)
G09317872Courtesy of FORD MOTOR CO.
Fig 43: Calibration 1-18Z-R0; 4.2L; Hi. Alt. (Thunderbird)
G09317873Courtesy of FORD MOTOR CO.
Fig 44: Calibration 1-20A-R0, Federal; 1-20N-R0, Calif., 5.0L (Fairmont)
G09317874Courtesy of FORD MOTOR CO.
Fig 45: Calibration 1-20A-R1; 5.0L; Federal (Fairmont)
G09317875Courtesy of FORD MOTOR CO.
Fig 46: Calibration 1-20B-R1; 5.0L; Federal (Fairmont)
G09317876Courtesy of FORD MOTOR CO.
Fig 47: Calibration 1-20G-R1; 5.0L; Federal (Thunderbird)
G09317877Courtesy of FORD MOTOR CO.
Fig 48: Calibration 1-20N-R10; 5.0L; Calif. (Fairmont)
G09317878Courtesy of FORD MOTOR CO.
Fig 49: Calibration 1-20T-R0; 5.0L; Calif. (Thunderbird)
G09317879Courtesy of FORD MOTOR CO.
Fig 50: Calibration 1-20T-R11; 5.0L; Calif. (Thunderbird)
G09317880Courtesy of FORD MOTOR CO.
Fig 51: Calibration 1-20Z-R0; 5.0L; Hi. Alt. (Thunderbird)
G09317881Courtesy of FORD MOTOR CO.
Fig 52: Calibration 1-22B-R0, 1-22P-R0; 5.0L; Federal (Lincoln)
G09317882Courtesy of FORD MOTOR CO.
Fig 53: Calibration 1-24R-R0; 5.8L; Calif. (Fairmont)
G09317883Courtesy of FORD MOTOR CO.