lemon-mirror:
Home >> Ford >> 1991 >> Probe LX, Automatic >> Repair and Diagnosis >> Engine Performance >> System >> Engine Controls - System/Component Tests - 3.0L >> TFI-IV System >> Spark Timing Advance Test

Spark Timing Advance Test

  1. This procedure is applicable to all TFI-IV equipped vehicles. Spark advance is controlled by ECA. This procedure checks the capability of ignition module to receive spark timing commands from ECA on the SPOUT circuit. A varying voltage signal is necessary on SPOUT circuit for ECA to transmit data. A KOER Code 18 or Code 213 may be set when SPOUT circuit is open or shorted. For additional information on TFI ignition systems see THEORY/OPERATION article.
  2. Check SPOUT circuit voltage at TFI module. Ensure key is in OFF position. Disconnect SPOUT in-line connector near TFI module. See Fig 1 . If connector is SHORTING BAR type, remove SHORTING BAR.
    Fig 1: Identifying SPOUT Connector Terminals
    G91I11237Courtesy of FORD MOTOR CO.
  3. Attach negative (-) voltmeter lead to distributor base and positive (+) lead to TFI module side of the SPOUT connector. Start engine and measure voltage at idle. Measure voltage at ECA side of SPOUT connector.
  4. Voltage readings should be 4-8 volts. If voltage on TFI module side is okay, TFI module is okay. This voltage signal is necessary for TFI module to receive ECA SPOUT signal. If voltage signal from ECA to SPOUT connector is as specified, circuit from ECA to SPOUT connector is okay. If either voltage signal is not as specified, go to next test. If both voltage signals are as specified, check ignition timing advance.
  5. Check SPOUT circuit continuity. Push TFI module connector tab to release connector. Separate wiring harness connector from ignition module. Inspect for dirt, corrosion and damage.
  6. Using a small straight pin inserted into harness connector terminal No. 5, measure resistance between terminal and TFI module side of SPOUT connector. Resistance should be less than 5 ohms. If resistance is not less than 5 ohms, repair wiring as necessary.
  7. Measure resistance between ECA side of SPOUT connector and pin No. 36 at ECA connector. If resistance is less than 5 ohms, go to next step. If resistance is not less than 5 ohms, repair wiring between SPOUT connector and ECA.
  8. Check Ignition Timing Advance. With SPOUT connector disconnected, run engine at idle and ensure timing is at base timing adjustment. See the ADJUSTMENTS article. Stop engine.
  9. Connect SPOUT connector and start engine. Timing should advance from base timing specification. Increase engine RPM and ensure timing advances. If time does not advance, check TFI module. If module is okay, replace ECA.
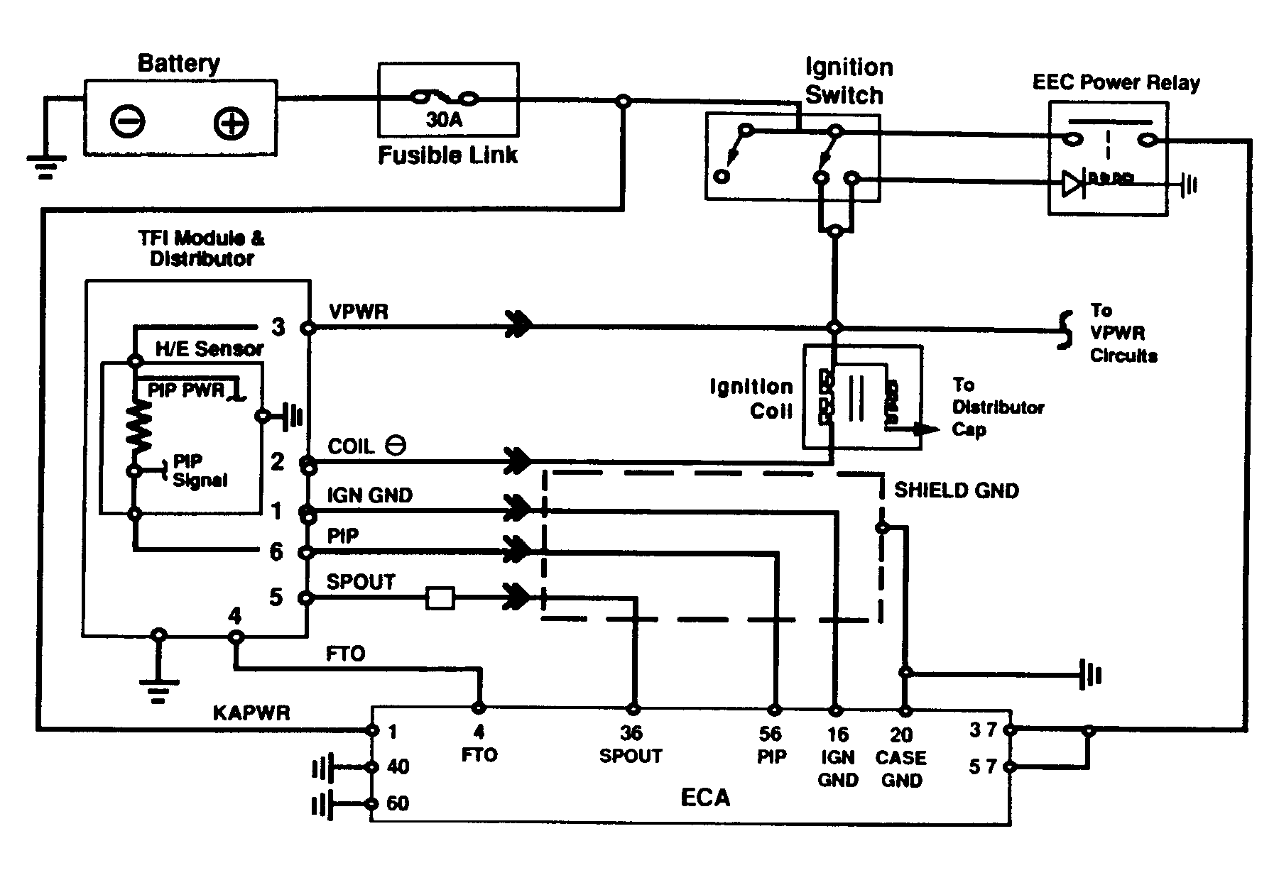
Fig 2: TFI-IV Ignition System (Without CCD) Schematic (Exc. Closed Bowl Distributor)
G91J11238Courtesy of FORD MOTOR CO.
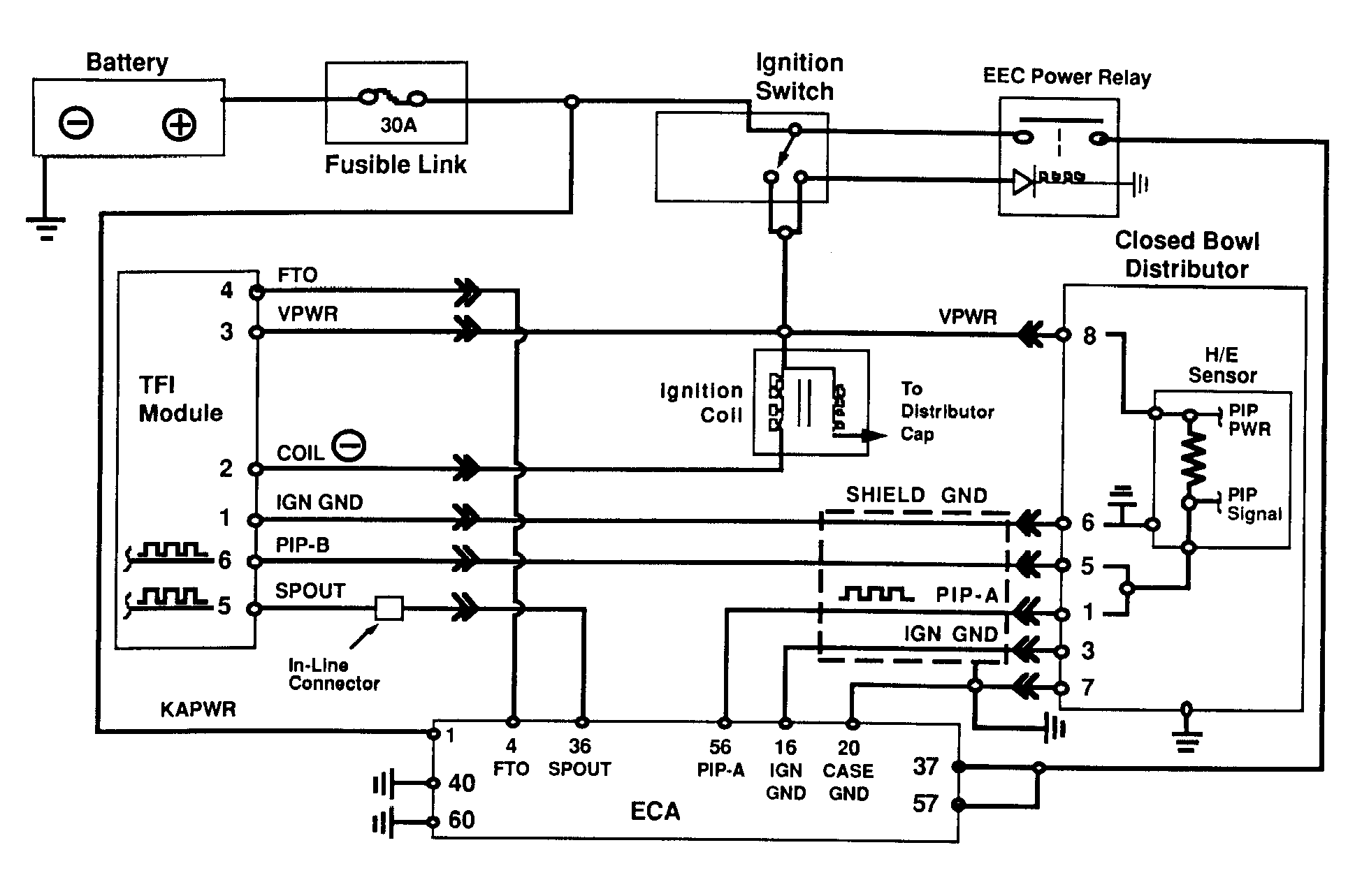
Fig 3: TFI-IV Ignition System (With CCD) Wiring Diagram (Except Closed Bowl Distributor)
G91A11239Courtesy of FORD MOTOR CO.
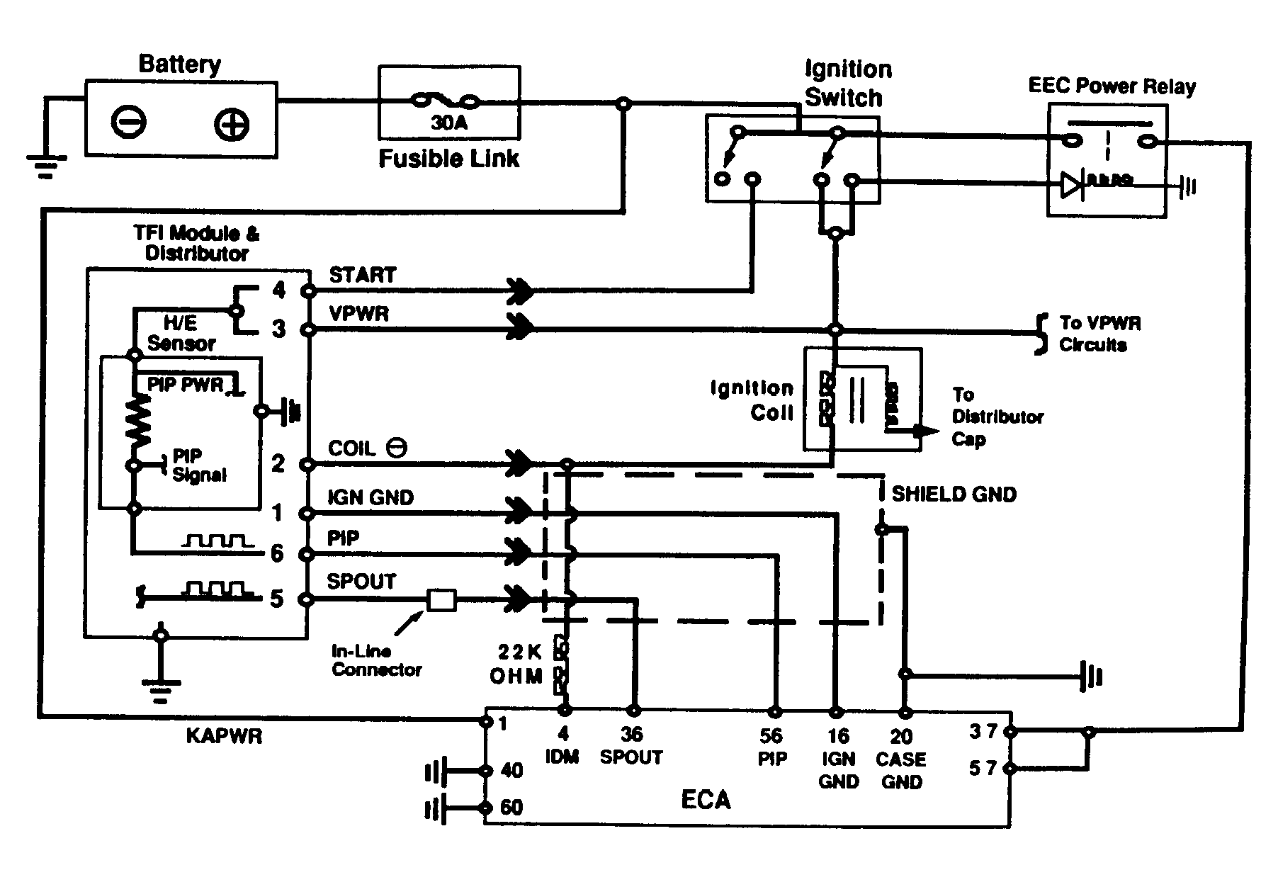
Fig 4: TFI-IV Ignition System Schematic (W/O CCD, With Closed Bowl Distributor)
G91D11240Courtesy of FORD MOTOR CO.
Fig 5: TFI-IV Ignition System Schematic (With CCD & Closed Bowl Distributor)
G91E11241Courtesy of FORD MOTOR CO.