lemon-mirror:
Home >> Ford >> 1996 >> Escort Base, Automatic >> Repair and Diagnosis >> Engine Performance >> Vacuum Diagrams >> Vehicle Calibration

Vehicle Calibration

Vacuum diagrams are identified by calibration code. Use the Emission Calibration Label to identify calibration. Calibration label is attached to left door or left door pillar. See Fig 1 . Use calibration code to select vacuum diagram.

NOTE: Vacuum diagrams for calibrations not shown are not available from manufacturer.
Fig 1: Identifying Emission Calibration Label
G95D13162Courtesy of FORD MOTOR CO.
VACUUM DIAGRAM APPLICATIONS

Application & Calibration Codes See
Continental
4.6L
5-38D-R15, 5-38R-R15 Fig 2
Contour & Mystique
2.0L
6-03A-R06, 6-03P-R06, 6-04A-R06, 6-04P-R06 Fig 3
2.5L
6-11B-R06, 6-11T-R06, 6-12B-R06, 6-12T-R06 Fig 4
Cougar & Thunderbird
3.8L
6-16F-R06, 6-16T-R06 Fig 5
4.6L
6-18B-R05, 6-18P-R05 Fig 6
Crown Victoria & Grand Marquis
4.6L - Except Natural Gas
6-18F-R05, (1) 6-18I-R06, 6-18M-R05, 6-18N-R05 Fig 7
Crown Victoria
4.6L Natural Gas
6-18L-R06 Fig 8
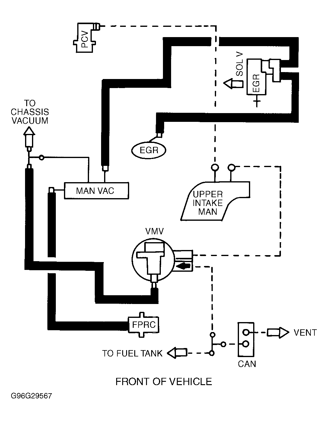
Escort & Tracer
1.9L
6-07C-R05, 6-08C-R06 Fig 9
Mark VIII
4.6L
6-38K-R10, 6-38L-R10, 6-38Q-R10 Fig 10
Mustang
3.8L
6-15E-R06, 6-15P-R06, 6-16E-R06, 6-16P-R06 Fig 11
4.6L - Except Cobra
6-19A-R06, 6-19C-R06, 6-19P-R06, 6-19T-R06, 6-20A-R06, 6-20C-R06, 6-20P-R06, 6-20T-R06 Fig 12
4.6L Cobra
6-37M-R06 Fig 13
Sable & Taurus
3.0L OHV
6-10T-R05 Fig 14
3.0L DOHC
6-14S-R07 Fig 15
Taurus
3.0L Flex-Fuel
6-10C-R00 Fig 16
3.4L SHO
6-10D-R06, 6-10M-R06 Fig 17
Town Car
4.6L
6-18E-R05, 6-18J-R05, 6-18Q-R05, 6-18S-R05 Fig 7
(1) Crown Victoria Police Application.
Fig 2: Vacuum Diagram (Continental - 4.6L)
G96G29575Courtesy of FORD MOTOR CO.
Fig 3: Vacuum Diagram (Contour & Mystique - 2.0L)
G96E29565Courtesy of FORD MOTOR CO.
Fig 4: Vacuum Diagram (Contour & Mystique - 2.5L)
G96F29822Courtesy of FORD MOTOR CO.
Fig 5: Vacuum Diagram (Cougar & Thunderbird - 3.8L)
G96I29569Courtesy of FORD MOTOR CO.
Fig 6: Vacuum Diagram (Cougar & Thunderbird - 4.6L)
G96B29570Courtesy of FORD MOTOR CO.
Fig 7: Vacuum Diagram (Crown Victoria, Grand Marquis & Town Car - 4.6L)
G96D29572Courtesy of FORD MOTOR CO.
Fig 8: Vacuum Diagram (Crown Victoria - 4.6L Natural Gas)
G96C29571Courtesy of FORD MOTOR CO.
Fig 9: Vacuum Diagram (Escort & Tracer - 1.9L)
G96D29564Courtesy of FORD MOTOR CO.
Fig 10: Vacuum Diagram (Mark VIII - 4.6L)
G96A29561Courtesy of FORD MOTOR CO.
Fig 11: Vacuum Diagram (Mustang - 3.8L)
G96E29573Courtesy of FORD MOTOR CO.
Fig 12: Vacuum Diagram (Mustang - 4.6L - Except Cobra)
G96C29563Courtesy of FORD MOTOR CO.
Fig 13: Vacuum Diagram (Mustang - 4.6L Cobra)
G96B29562Courtesy of FORD MOTOR CO.
Fig 14: Vacuum Diagram (Sable & Taurus - 3.0L OHV - Except Flex-Fuel)
G96G29567Courtesy of FORD MOTOR CO.
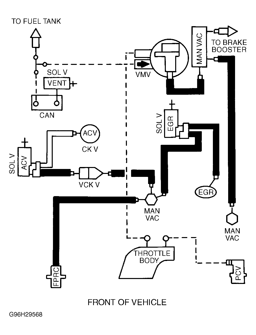
Fig 15: Vacuum Diagram (Sable & Taurus - 3.0L DOHC - Except Flex-Fuel)
G96H29568Courtesy of FORD MOTOR CO.
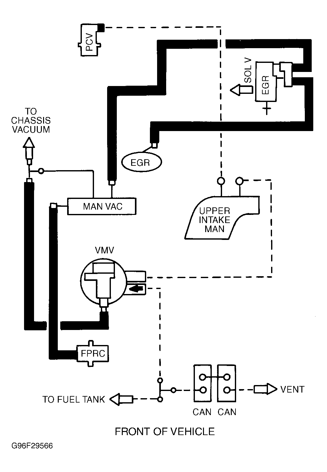
Fig 16: Vacuum Diagram (Taurus - 3.0L Flex-Fuel)
G96F29566Courtesy of FORD MOTOR CO.
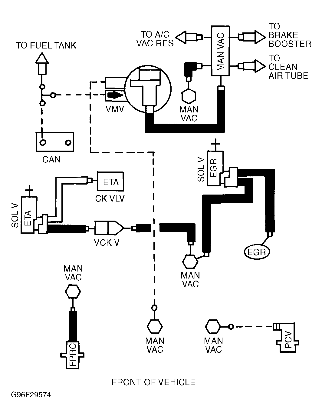
Fig 17: Vacuum Diagram (Taurus - 3.4L SHO)
G96F29574Courtesy of FORD MOTOR CO.