lemon-mirror:
Home >> Ford >> 1998 >> Contour Base, Automatic >> Repair and Diagnosis >> Engine Performance >> Vacuum Diagrams >> Vehicle Calibration

Vehicle Calibration

Vacuum diagrams are identified by calibration code. Use the Emission Calibration Label to identify calibration. Calibration label is attached to left door or left door pillar. See Fig 1. Use calibration code to select vacuum diagram.

NOTE: Vacuum diagrams for calibrations not shown are not available from manufacturer.
Fig 1: Identifying Emission Calibration Label
G95D13162Courtesy of FORD MOTOR CO.
VACUUM DIAGRAM APPLICATIONS

Application & Calibration Codes (1) See
Continental
4.6L
8-38D-R06 (RSA2), 8-38D-R10 (RSA3) Fig 2
Contour & Mystique
2.0L
California
Except CARB Tier 1 (2)
8-03P-R05 (EXA1) - Code BFY Fig 3
CARB Tier 1 (2)
8-03P-R05 (EXA1) - Code BHH, 8-03P-R11 (XTL1) Fig 4
Except CARB TLEV (3)
8-04P-R10 (DDY3) - Code BCP, 8-04P-R12 (GPE1), 9-EQA-BAD (GEP3), 9-EQA-BAE (JEP4), 9-EQM-BAC (FKA2), 9-EQM-BAD (FKA3) Fig 3
CARB TLEV (3)
8-04P-R06 (DDY2), 8-04P-R10 (DDY3) - Code BAY Fig 4
Canada & 49-States
8-04A-R06 (ALZ2), 8-04A-R10 (ALZ3) - Codes BLA & BSS Fig 4
49-States
8-03A-R05 (HHC1), 8-03A-R11 (XGR1), 8-04A-R10 (ALZ3) - Code BUZ, 8-04A-R12 (KRR1), 9-EQA-AAD (HCA3), 9-EQA-AAE (HCA4), 9-EQM-AAC (EXY2), 9-EQM-AAD (EXY3) Fig 3
2.5L
California
Except CARB Tier 1 (2)
9-LCA-BAD (PLA3) - Code DHB, 9-LCM-AGA (SFG0) - Code DHB, 9-LCM-BAC (LTZ2) - Code DHB Fig 5
CARB Tier 1 (2)
8-11T-R06 (JZE2), 8-11T-R07 (JZE3), 8-12T-R06 (LPQ2), 8-12T-R07 (LPQ3), 8-12T-R10 (LPQ4), 9-LCA-BAD (PLA3) - Code BCM, 9-LCM-AGA (SFG0) - Code BCM, 9-LCM-BAC (LTZ2) - Code BCM Fig 6
Canada & 49-States
8-11B-R06 (GYY2), 8-11B-R07 (GYY3) - Codes BGM & BDB, 8-11F-R05 (RJL1), 8-12B-R06 (KCA2), 8-12B-R07 (KCA3) - Codes BGM & BDB Fig 6
49-States
8-11B-R10 (GYY4), 8-11T-R10 (JZE4), 8-12B-R10 (EZE4), 9-LCA-AAD (MJJ3) - Code BGM, 9-LCM-AAC (KKT2) - Code BGM Fig 6
9-LCA-AAD (MJJ3) - Code DZU, 9-LCM-AAC (KKT2) - Code DZU Fig 5
50-States
8-11B-R07 (GYY3) - Code BDM, 8-12B-R07 (KCA3) - Code BDM Fig 7
Crown Victoria
4.6L
Except Natural Gas
8-18F-R10 (VTC5), 8-18F-R11 (VTC6), 8-18F-R12 (VTC7), 8-18H-R10 (XDX5), 8-18H-R11 (XDX6), 8-18H-R12 (XDX7), 8-18I-R10 (YYA5), 8-18I-R11 (YYA6), 8-18I-R12 (YYA7), 8-18M-R11 (ZLZ5), 8-18M-R12 (ZLZ6), 8-18M-R13 (ZLZ7), 8-18N-R11 (BZN6), 8-18N-R12 (BZN7), 8-18N-R13 (BZN8) Fig 8
Natural Gas
8-18L-R05 (TQW1), 8-18L-R06 (TQW2) Fig 9
Grand Marquis
4.6L
8-18F-R10 (VTC5), 8-18F-R11 (VTC6), 8-18F-R12 (VTC7), 8-18H-R10 (XDX5), 8-18H-R11 (XDX6), 8-18H-R12 (XDX7), 8-18I-R10 (YYA5), 8-18I-R11 (YYA6), 8-18I-R12 (YYA7), 8-18M-R11 (ZLZ5), 8-18M-R12 (ZLZ6), 8-18M-R13 (ZLZ7), 8-18N-R11 (BZN6), 8-18N-R12 (BZN7), 8-18N-R13 (BZN8) Fig 8
Escort & Tracer
2.0L
California
8-03R-R06 (PPD4), 8-04R-R06 (LLW4), 8-04R-R06 (LLW5) Fig 4
8-03R-R10 (PPD5), 8-03R-R11 (PPD6), 8-04R-R11 (LLW6) Fig 3
8-07T-R06 (DTD2), 8-07T-R10 (DTD3), 8-08P-R06 (HMC2), 8-08P-R10 (HMC3) Fig 10
Canada & 49-States
8-03E-R06 (MTA4), 8-04E-R06 (KVT4) Fig 4
49-States
8-03E-R10 (MTA5), 8-03E-R11 (MTA6), 8-04E-R10 (KVT5), 9-04E-R11 (KVT6) Fig 3
8-07C-R06 (CGG2), 8-07C-R10 (CGG3), 8-08B-R06 (BEQ0), 8-08B-R10 (EZA3), 8-08C-R06 (GAO3), 8-08C-R10 (GAO3) Fig 10
Mark VIII
4.6L
8-38K-R05 (BTC0) Fig 11
Mustang
3.8L
California
Except CARB TLEV (3)
8-15P-R05 (JJV1) - Code BDL Fig 12
8-16E-R05 (KLT1), 8-16E-R05 (LAQ1) Fig 13
CARB TLEV (3)
8-15P-R05 (JJV1) - Code BAM Fig 14
Canada & 49-States
8-15E-R05 (HHU1), 8-16E-R05 (KLT1), 8-16E-R05 (LAQ1) Fig 13
4.6L
Except Cobra
California
8-19P-R05 (ECL1), 8-19R-R05 (FAU1), 8-19S-R05 (GUK1), 8-19T-R05 (NEY1), 8-20P-R05 (WMA1), 8-20R-R05 (XTA1), 8-20S-R05 (YCU1), 8-20T-R05 (ZEA1) Fig 15
49-States & 50-States
8-19A-R05 (ADE1), 8-19B-R05 (BAI1), 8-19C-R05 (CLU1), 8-19D-R05 (DBZ1), 8-20A-R05 (RHJ1), 8-20A-R10 (RHJ2), 8-20B-R05 (SXA2), 8-20C-R05 (TGG1), 8-20D-R05 (VFA1) Fig 16
Cobra
8-37M-R05 (AOL1), 8-37M-R10 (AOL3) Fig 17
Sable
3.0L OHV
California
8-10T-R05 (XLH1), 8-10T-R11 (WTT0) - Code BCS Fig 18
8-10T-R11 (WTT0) - Code DDM Fig 19
49-States
8-10A-R05 (TEJ1), 8-10B-R05 (VKX1) Fig 20
8-10A-R11 (SRR0), 8-10B-R11 (RPP0) Fig 21
3.0L DOHC
8-14A-R05 (YPZ1), 8-14A-R10 (YPZ2), 8-14S-R05 (ZCQ1), 8-14S-R10 (ZCQ2) Fig 22
Taurus
3.0L OHV - Except Flex-Fuel
California
8-10T-R05 (XLH1), 8-10T-R11 (WTT0) - Code BCS Fig 18
8-10T-R11 (WTT0) - Code DDM Fig 19
49-States
8-10A-R05 (TEJ1), 8-10B-R05 (VKX1) Fig 20
8-10A-R11 (SRR0), 8-10B-R11 (RPP0) Fig 21
3.0L DOHC
8-14A-R05 (YPZ1), 8-14A-R10 (YPZ2), 8-14S-R05 (ZCQ1), 8-14S-R10 (ZCQ2) Fig 22
3.0L Flex-Fuel
8-10C-R05 (BFT1) Fig 23
8-10G-R05 (CJE1) Fig 24
3.4L SHO
8-10M-R06 (GQD2) Fig 25
Town Car
4.6L
8-18E-R10 (CCE4), 8-18E-R11 (CCE5), 8-18E-R12 (CCE6), 8-18J-R09 (DDK3), 8-18J-R10 (DDK4), 8-18J-R11 (DDK5), 8-18Q-R11 (ETA5), 8-18Q-R12 (ETA6), 8-18Q-R13 (ETA7), 8-18S-R11 (FLC6), 8-18S-R12 (FLC7), 8-18S-R13 (FLC8) Fig 8
(1) Code within parentheses is new coding sequence for revision level information beginning in 1999 by Ford Motor Co.
(2) CARB Tier 1 is California Air Resource Board Tier 1 emission category.
(3) CARB TLEV is California Air Resource Board Transitional Low Emission Vehicle.
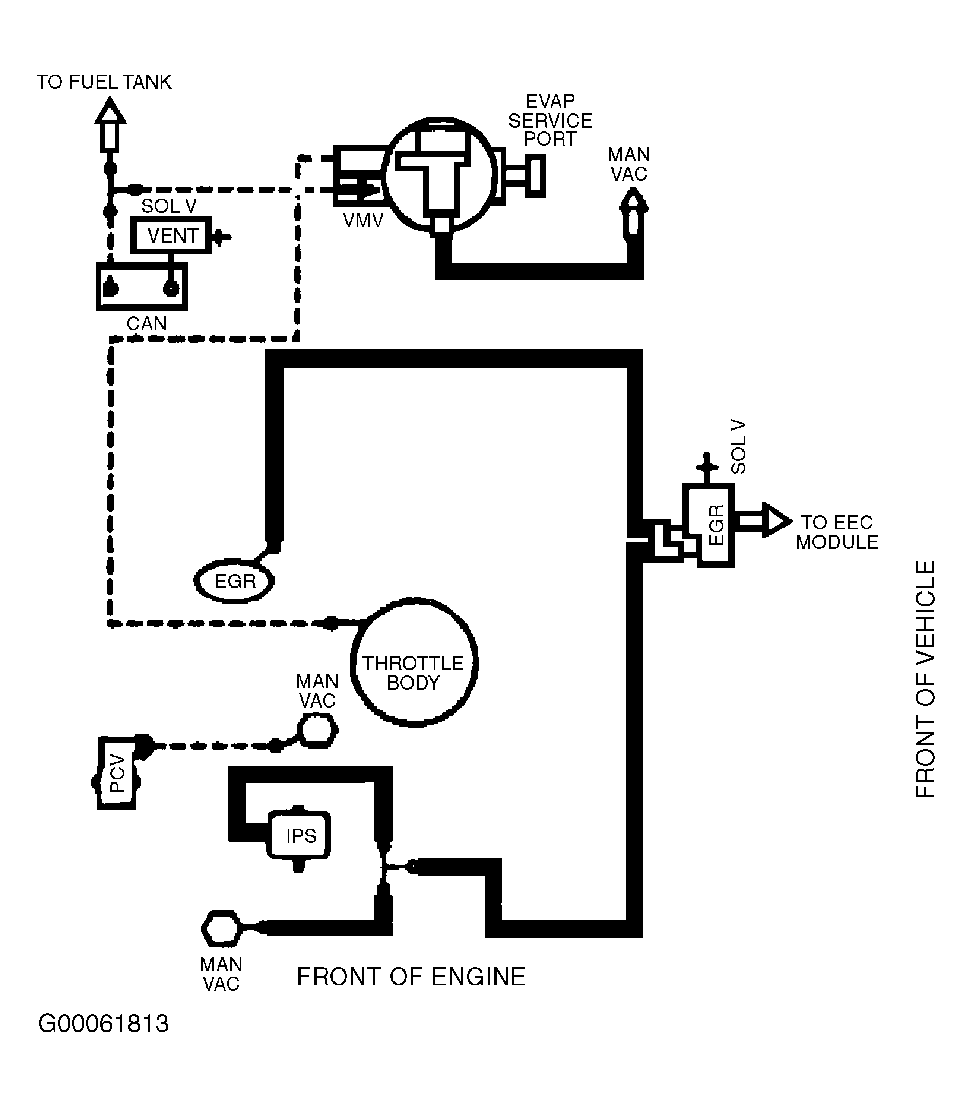
Fig 2: Vacuum Diagram (Continental - 4.6L)
G00061813Courtesy of FORD MOTOR CO.
Fig 3: Vacuum Diagram (Contour, Escort, Mystique & Tracer - 2.0L)
G00087554Courtesy of FORD MOTOR CO.
Fig 4: Vacuum Diagram (Contour, Escort, Mystique & Tracer - 2.0L)
G99F02501Courtesy of FORD MOTOR CO.
Fig 5: Vacuum Diagram (Contour & Mystique - 2.5L - California - Except CARB Tier 1 & 49-States)
G00087555Courtesy of FORD MOTOR CO.
Fig 6: Vacuum Diagram (Contour & Mystique - 2.5L - California CARB Tier 1, Canada & 49-States - Except Calibration Nos. 9-LCA-AAD (MJJ3) - Code DZU & 9-LCM-AAC (KKT2) - Code DZU)
G00087556Courtesy of FORD MOTOR CO.
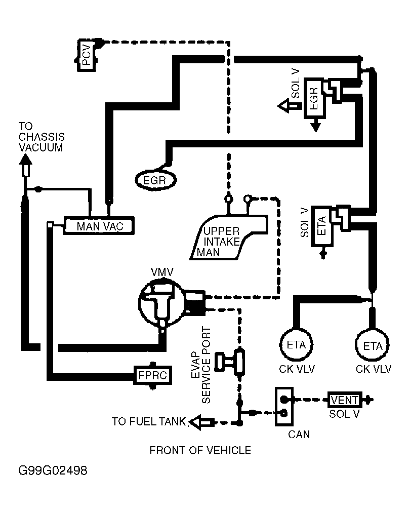
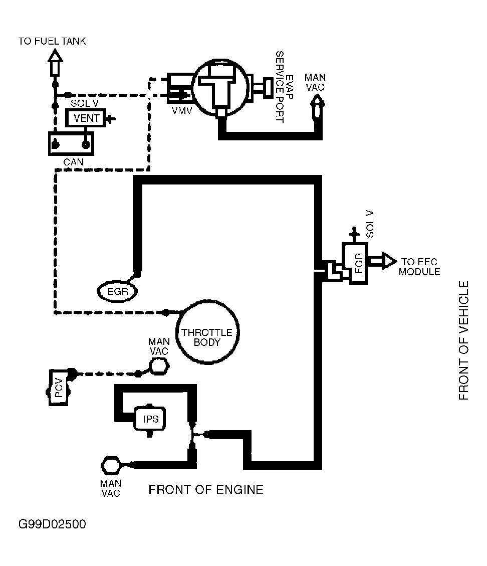
Fig 7: Vacuum Diagram (Contour & Mystique - 2.5L - 50-States)
G99D02500Courtesy of FORD MOTOR CO.
Fig 8: Vacuum Diagram (Crown Victoria - 4.6L - Except Natural Gas & Grand Marquis & Town Car - 4.6L)
G00087557Courtesy of FORD MOTOR CO.
Fig 9: Vacuum Diagram (Crown Victoria - 4.6L - Natural Gas)
G99H02502Courtesy of FORD MOTOR CO.
Fig 10: Vacuum Diagram (Escort & Tracer - 2.0L)
G00087558Courtesy of FORD MOTOR CO.
Fig 11: Vacuum Diagram (Mark VIII - 4.6L)
G00087559Courtesy of FORD MOTOR CO.
Fig 12: Vacuum Diagram (Mustang - 3.8L - Calibration No. 8-15P-R05 (JJV1) - Code BDL)
G00087560Courtesy of FORD MOTOR CO.
Fig 13: Vacuum Diagram (Mustang - 3.8L - Except Calibration No. 8-15P-R05 (JJV1) - Codes BAM & BDL)
G00087561Courtesy of FORD MOTOR CO.
Fig 14: Vacuum Diagram (Mustang - 3.8L - Calibration No. 8-15P-R05 (JJV1) - Code BAM)
G99I02499Courtesy of FORD MOTOR CO.
Fig 15: Vacuum Diagram (Mustang - 4.6L - Except Cobra - California)
G99E02497Courtesy of FORD MOTOR CO.
Fig 16: Vacuum Diagram (Mustang - 4.6L - Except Cobra - 49-States & 50-States)
G00087562Courtesy of FORD MOTOR CO.
Fig 17: Vacuum Diagram (Mustang - 4.6L Cobra)
G00087563Courtesy of FORD MOTOR CO.
Fig 18: Vacuum Diagram (Sable & Taurus - 3.0L OHV - Calibration Nos. 8-10T-R05 (XLH1) & 8-10T-R11 (WTT0) - Code BCS)
G99G02498Courtesy of FORD MOTOR CO.
Fig 19: Vacuum Diagram (Sable & Taurus - 3.0L OHV - Calibration No. 8-10T-R11 (WTT0) - Code DDM)
G00087564Courtesy of FORD MOTOR CO.
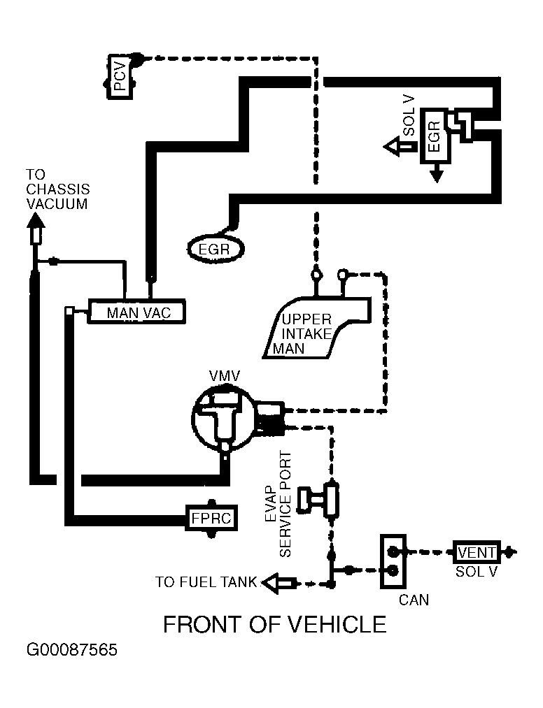
Fig 20: Vacuum Diagram (Sable & Taurus - 3.0L OHV - Calibration Nos. 8-10A-R05 (TEJ1) & 8-10B-R05 (VKX1))
G00087565Courtesy of FORD MOTOR CO.
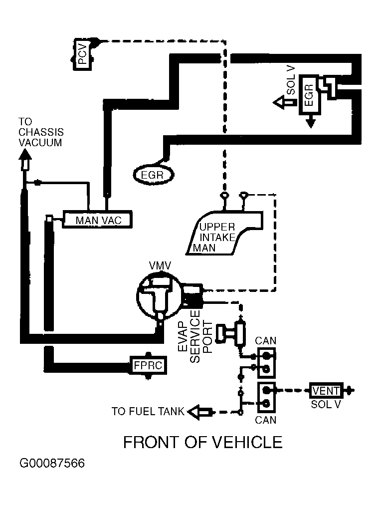
Fig 21: Vacuum Diagram (Sable & Taurus - 3.0L OHV - Calibration Nos. 8-10A-R11 (SRR0) & 8-10B-R11 (RPP0))
G00087566Courtesy of FORD MOTOR CO.
Fig 22: Vacuum Diagram (Sable & Taurus - 3.0L DOHC)
G00087567Courtesy of FORD MOTOR CO.
Fig 23: Vacuum Diagram (Taurus - 3.0L Flex-Fuel - Calibration No. 8-10C-R05 (BFT1))
G00061790Courtesy of FORD MOTOR CO.
Fig 24: Vacuum Diagram (Taurus - 3.0L Flex-Fuel - Calibration No. 8-10G-R05 (CJE1))
G00087568Courtesy of FORD MOTOR CO.
Fig 25: Vacuum Diagram (Taurus - 3.4L SHO)
G00087569Courtesy of FORD MOTOR CO.