Power Window Master Switch
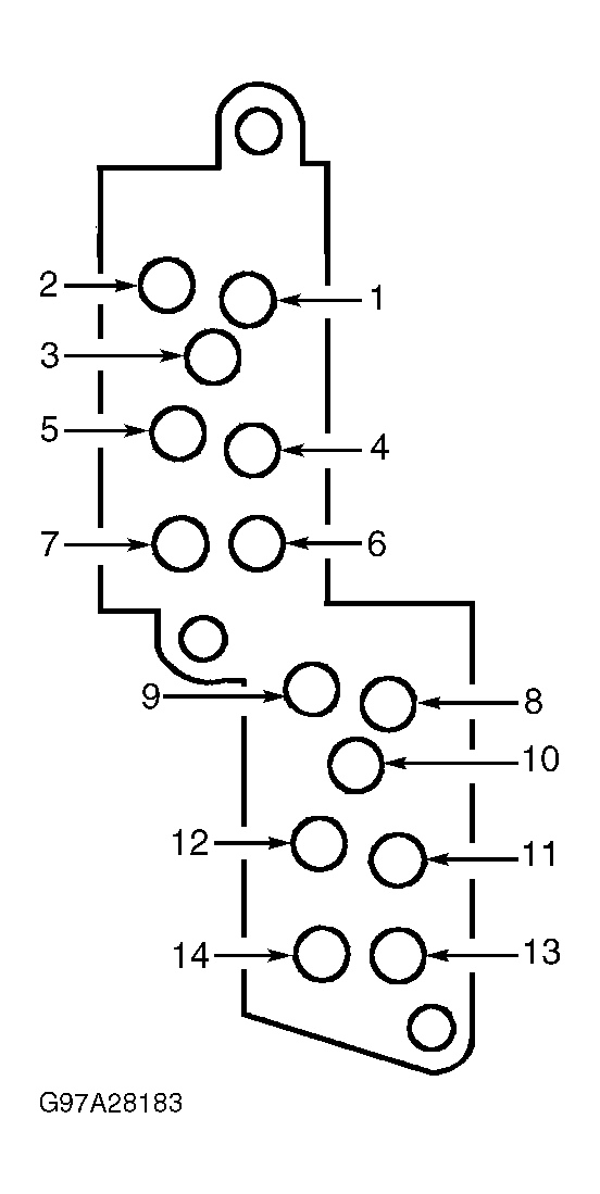
Remove master window/door lock switch. See POWER WINDOW SWITCH under REMOVAL & INSTALLATION. Check for continuity between terminals as specified while operating switch. See appropriate MASTER SWITCH TESTING table. See Figure or Figure . If continuity does not exist as specified, replace switch.
MASTER SWITCH TESTING (4-DOOR MODELS)
| Switch Position | Continuity Between Terminals No. | |
|---|---|---|
| Neutral | 8, 9, 10, 11, 13, 15, 16, 17 & 18 | |
| Left Front | ||
| Up | 8 & 19; 9, 10, 11, 13, 15, 16, 17 & 18 | |
| Down | 10 & 19; 8, 9, 11, 13, 15, 16, 17 & 18 | |
| Right Front | ||
| Up | 9 & 19; 8, 10, 11, 13, 15, 16, 17 & 18 | |
| Down | 11 & 19; 8, 9, 10, 13, 15, 16, 17 & 18 | |
| Left Rear | ||
| Up | 15 & 19; 8, 9, 10, 11, 13, 15, 16 & 18 | |
| Down | 17 & 19; 8, 9, 10, 11, 13, 16, 17 & 18 | |
| Right Rear | ||
| Up | 16 & 19; 8, 9, 10, 11, 13, 15, 17 & 18 | |
| Down | 18 & 19; 8, 9, 10, 11, 13, 15, 16 & 17 | |
| Lockout Unlocked | 19 & 20 | |
| Switch Illumination | 1 & 5; 12 & 14 | |
MASTER SWITCH TESTING (2-DOOR MODELS)
| Switch Position | Continuity Between Terminals No. | |
|---|---|---|
| Neutral | 1 & 3; 5, 9 & 11; 2, 4, 8 & 12 | |
| Left | ||
| Up | 3 & 5; 1, 9 & 11 | |
| Down | 1 & 3; 5, 9 & 11 | |
| Right | ||
| Up | 10 & 12; 2, 4 & 8 | |
| Down | 8 & 10; 2, 4 & 12 | |
| Switch Illumination | 6 & 7; 13 & 14 | |