lemon-mirror:
Home >> Geo >> 1990 >> Prizm Base, 4D Hatchback, Automatic >> Repair and Diagnosis >> Engine Performance >> System >> Engine Controls - Tests W/Codes >> Diagnostic Circuit Check >> Notes

Diagnostic Circuit Check: Notes

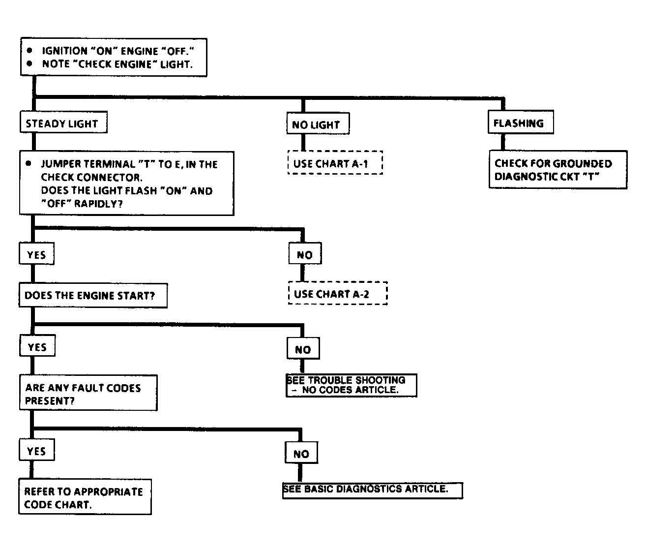
Fig 1: Diagnostic Circuit Check Flow Chart
G121629