lemon-mirror:
Home >> Honda >> 1993 >> Civic Si >> Repair and Diagnosis >> Engine Performance >> System >> Engine Controls - Tests W/Codes >> Diagnostic Trouble Code Charts >> Code 3 - Map Sensor Circuit

Code 3 - Map Sensor Circuit

Fig 1: Code 3 Flowchart, MAP Sensor Circuit (1 of 3)
G93J78674Courtesy of AMERICAN HONDA MOTOR CO., INC.
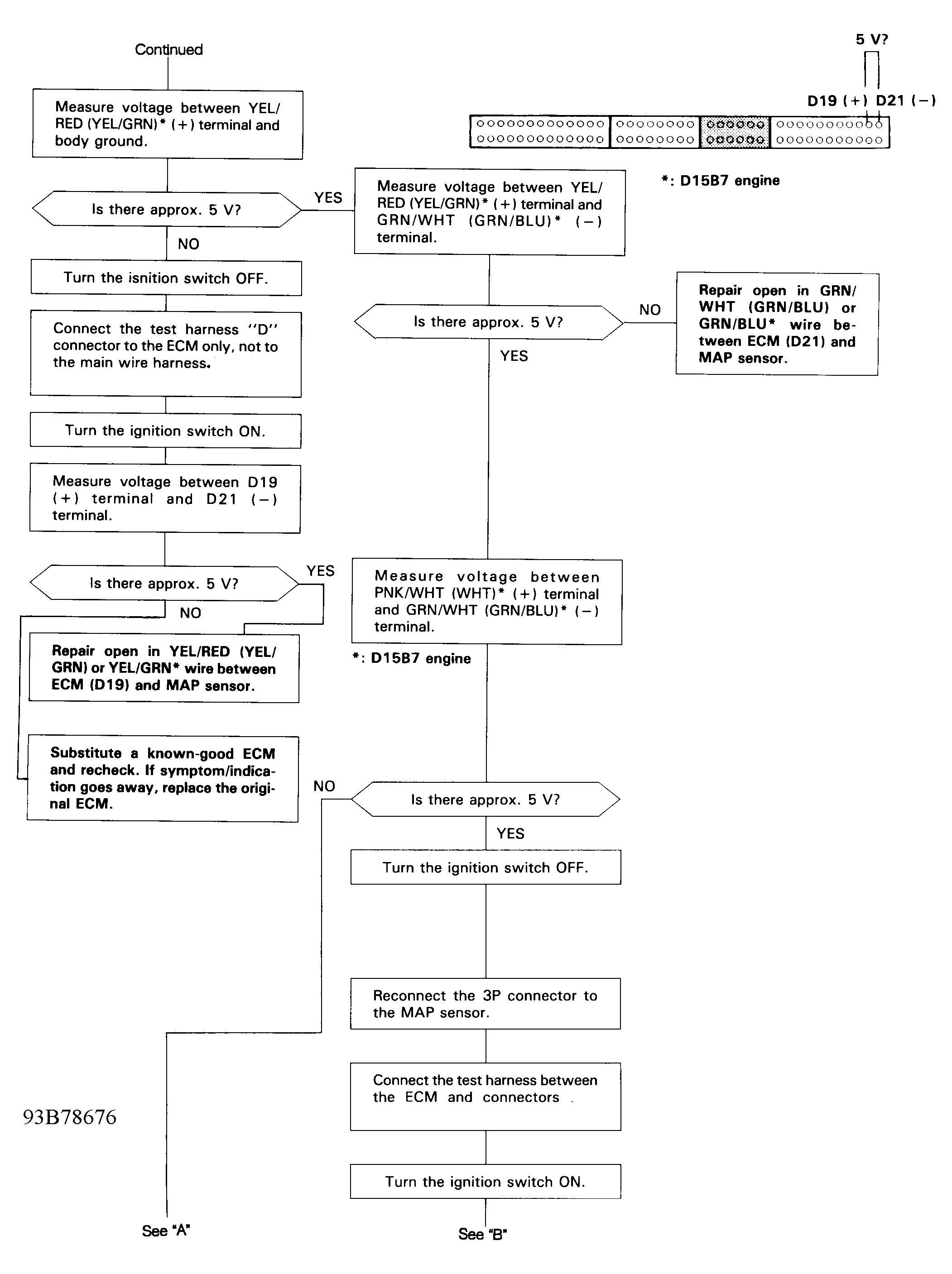
Fig 2: Code 3 Flowchart, MAP Sensor Circuit (2 of 3)
G93B78676Courtesy of AMERICAN HONDA MOTOR CO., INC.
Fig 3: Code 3 Flowchart, MAP Sensor Circuit (3 of 3)
G93E78679Courtesy of AMERICAN HONDA MOTOR CO., INC.