lemon-mirror:
Home >> Honda >> 2006 >> CR-V SE >> Repair and Diagnosis >> Engine Performance >> System >> Advanced Diagnostics >> DTC P0685: ECM/PCM Power Control Circuit Malfunction >> Notes

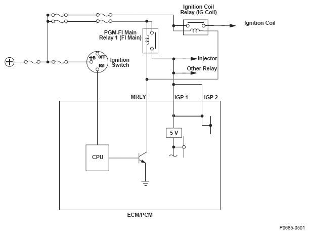
DTC P0685: ECM/PCM Power Control Circuit Malfunction: Notes

Fig 1: ECM/PCM Power Control Circuit Malfunction - Wiring Diagram
G04823652