lemon-mirror:
Home >> Honda >> 2006 >> Insight Standard >> Repair and Diagnosis >> Engine Performance >> System >> Advanced Diagnostics >> DTC P0685: Engine Control Module (ECM) Power Control Circuit/Internal Circuit Malfunction >> Notes

DTC P0685: Engine Control Module (ECM) Power Control Circuit/Internal Circuit Malfunction: Notes

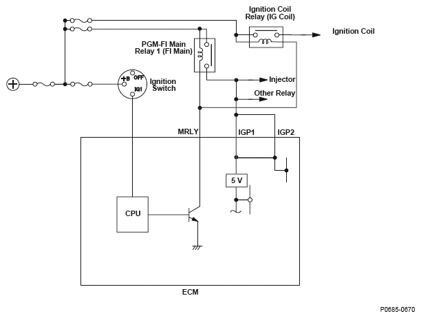
Fig 1: Engine Control Module (ECM) Power Control Circuit - Circuit Diagram
G04817805