lemon-mirror:
Home >> Hummer >> 2003 >> H2 >> Repair and Diagnosis >> Transmission >> Transfer Case - BW 4484 >> Component Locator >> Transfer Case Disassembled View

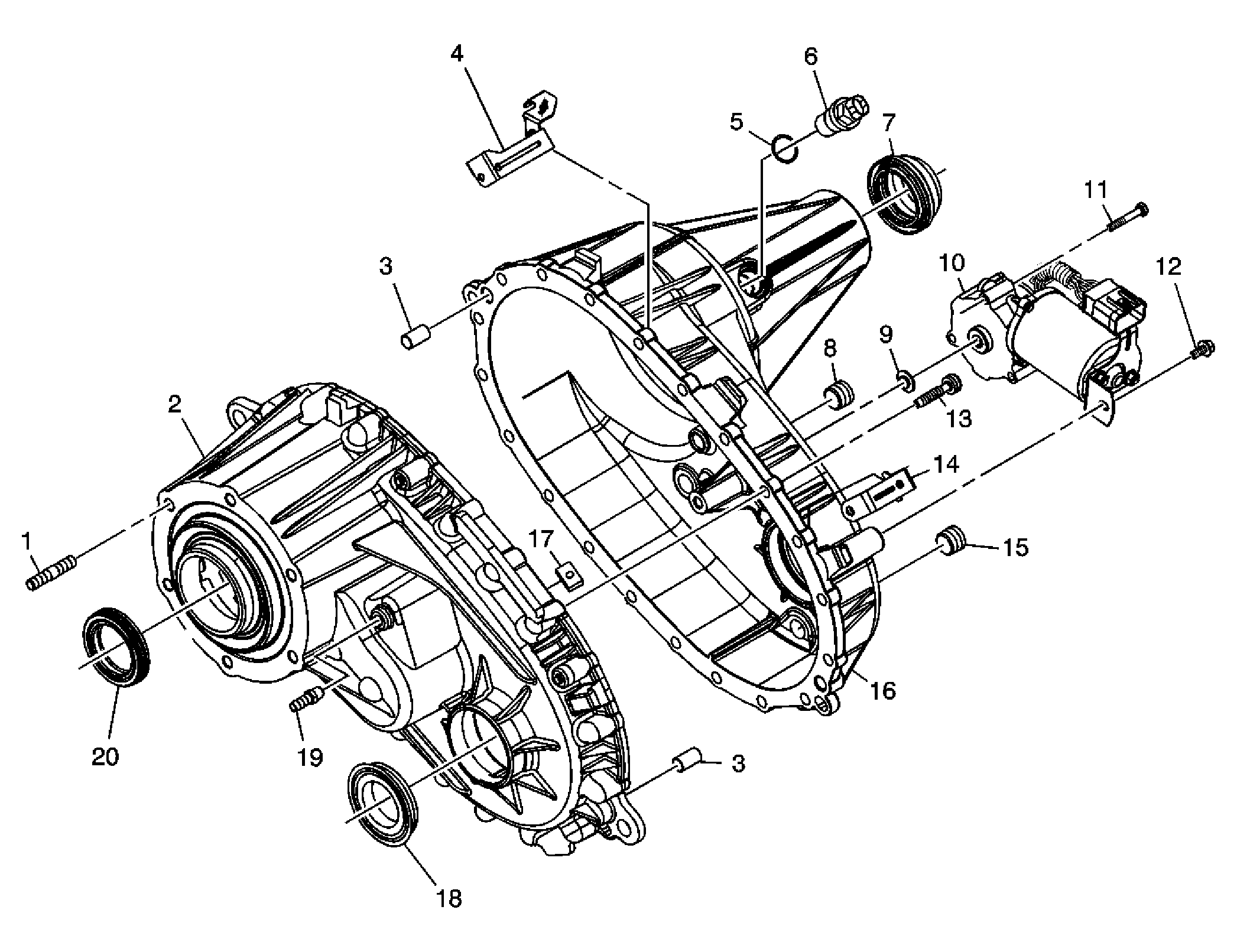
Transfer Case Disassembled View

Fig 1: Case Disassembled View
GM822247Courtesy of GENERAL MOTORS CORP.
Callout Component Name
1 Adapter Stud
2 Front Case Half
3 Location Pin
3 Location Pin
4 Fuel Line Bracket
5 Vehicle Speed Sensor O-Ring Seal
6 Vehicle Speed Sensor
7 Rear Output Shaft Seal
8 Fill Plug
9 Shift Detent Lever Seal
10 Encoder Motor
11 Encoder Motor Bolt
12 Encoder Motor Bracket Bolt
13 Case Half Bolt
14 Wiring Harness Bracket
15 Drain Plug
16 Rear Case Half
17 Magnet
18 Front Output Shaft Seal
19 Vent
20 Input Shaft Seal
Fig 2: Internal Disassembled View
GM822246Courtesy of GENERAL MOTORS CORP.
Callout Component Name
1 Input Gear Bearing
2 Annulus Gear
3 Annulus Gear Retaining Ring
4 High/Low Planetary Carrier Assembly
5 Mainshaft Front Support Bearing
6 High/Low Range Sleeve
7 High/Low Range Shift Fork Assembly
8 Shift Fork Shaft
9 Input Gear Thrust Washer
10 Mainshaft
11 Oil Pump
12 Oil Pump Hose Clamp
13 Oil Pump Hose
14 Oil Pump Screen
15 Inner Lockup Hub
16 Lockup Shift Assembly
17 Shift Fork Shaft Spring
18 Lockup Shift Fork
19 Shift Detent Lever Cam
20 Shift Detent Lever Shaft Spring
21 Shift Detent Lever Shaft Sleeve
22 Shift Detent Lever Shaft
23 Drive Sprocket Thrust Washer
24 Drive Sprocket Bushing
25 Drive Sprocket
26 Drive Chain
27 Front Sun Gear
28 Planetary Differential Assembly
29 Rear Output Shaft Thrust Washer
30 Rear Sun Gear
31 Mainshaft Rear Support Bushing
32 Rear Output Shaft
33 Rear Output Shaft Bearing Outer Retaining Ring
34 Rear Output Shaft Bearing
35 Rear Output Shaft Bearing Retaining Ring
36 Speed Reluctor Wheel
37 Front Output Shaft Rear Bearing
38 Driven Gear
39 Front Output Shaft Cup Plug
40 Front Output Shaft
41 Front Output Shaft Front Bearing