lemon-mirror:
Home >> Hyundai >> 2005 >> Tucson GLS, 4WD >> Repair and Diagnosis >> Transmission >> Transfer Case Assembly >> System Schematics >> Control Algorithm Flow Chart

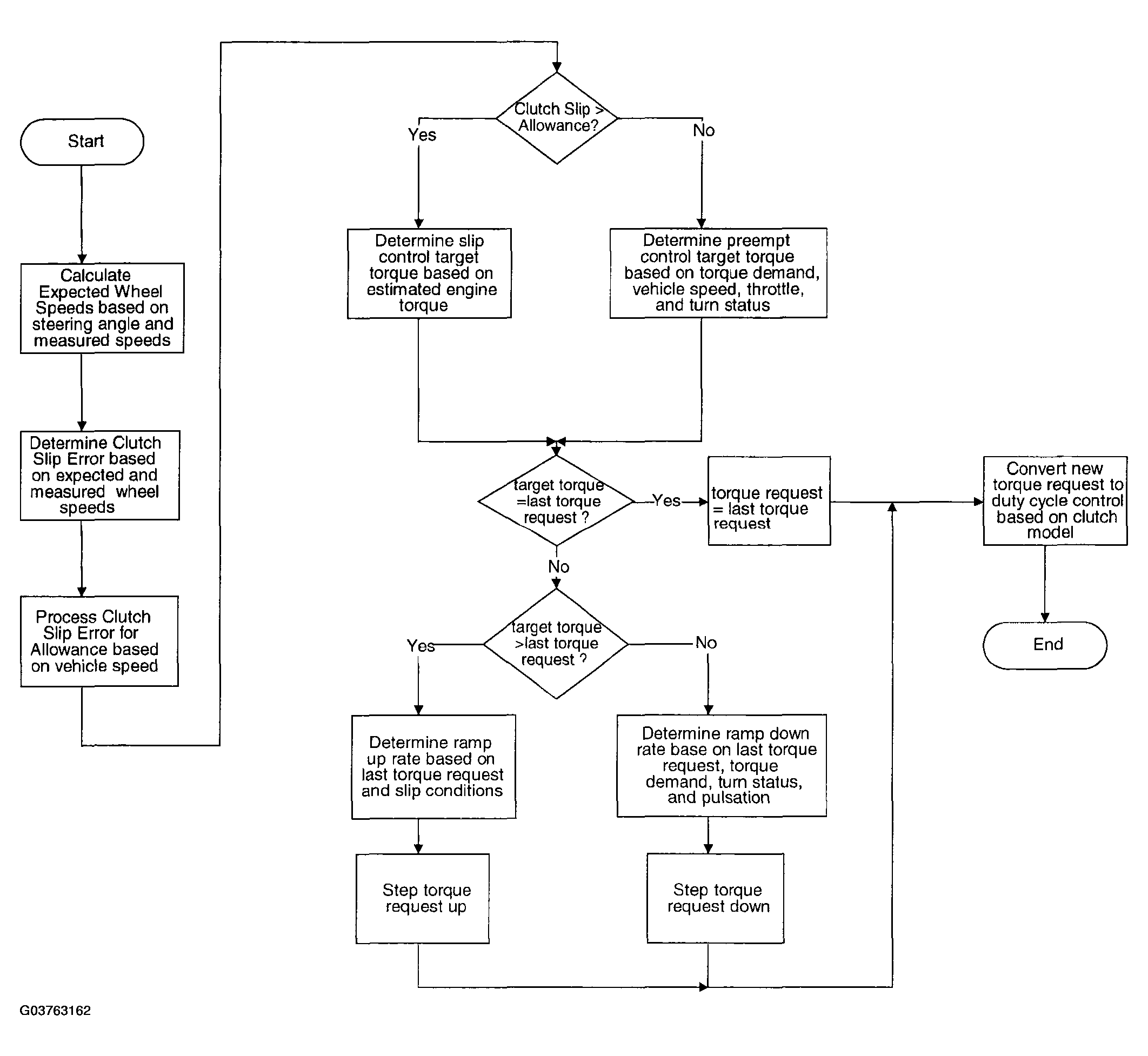
Control Algorithm Flow Chart

The base control algorithm of the ITM ECM is defined by the following flowchart:

Fig 1: Control Algorithm Flow Chart
G03763162Courtesy of HYUNDAI MOTOR CO.